时间:2008-04-22 00:24
人气:
作者:admin
fsk调制电路
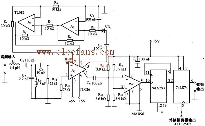
本图是由74LS74等构成的FSK调制电路。这种频移键控(FSK)调制电路既没有使用锁相环(PLL),也没有使用高Q值的带通滤波器,故在这个高频调制电路中不需要调谐校准。由L1、L2,、C4和C7可构成两个调谐电路作为输入滤波器,只让lOMHZ中心频率的频带通过。高频差动放大器A3,可放大lOMHZ的信号。由A1和A2可构成自动增益控制(AGC)电路。用宽带比较器A4可将A3放大的高频信号转换为数字信号。该数字信号可作为(74LS293)4位计数器的时钟信号。外接振荡器的输出使计数器清零。74LS74为D触发器,在振荡器输出信号的上升沿可锁定计数器的最高有效位。由于振荡电路产生占空比为50%的波形,故两个FSK频率分别为1=9.83x106HZ(位“0”),2=10x106HZ(位“1”),由此计
算外接振荡器的振荡频率为
74LS293仅在振荡器周期的低电平时进行计数,为了对计数器清零,外接振荡器可以采用晶体振荡器、NE555等。R10和R11的阻值应等于高频输入源的阻抗。若这个FSK接收器连接5OΩ的电缆,则R10和R11的阻值应为5OΩ。这样选择阻值可以得到最大传输功率。VD1可将A3的输出电压整流为直流电压。该直流电压经A2放大和反相。A1可将A2的输出进行反相,提供正AGC汇电压信号,A1还加上A37脚上的参考UREF电压,UREF电压经R1和R4分压加到A1的同相输入端。A4接收AGC记系统的输出信号,并将它转换为TTL电平信号作为74LS293的时钟信号。为了得到AGC系统需要的-5V电源电压,可以采用MAX660将+5V单电源变换为-5V的电压。

本图是由NE564等构成的FSK电路。在电路中,NE564是一种模拟锁相环PLL集成电路,用双态信号控制CD4016模拟开关进行FSK调制。CD4016使NE564的2脚电压在5V与1.42V之间转换,即5Vx[R2/(R1十R2)]=1.42V。2脚上的电压控制检相器电流源的偏置电流。因此,在相位连续的情况下,即可改变压控振荡器(VCO)的输出。决定VCO中心频率的电容C0固定不变,FSK频率之间偏移可通过R1和R2进行调整。

上一篇:CMOS器件的精密90°度相移器
下一篇:485与75176通讯电路