时间:2006-04-16 19:24
人气:
作者:admin
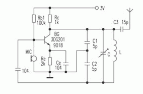
该电路(见图)采用电容反馈振荡器,其频率稳定、可调。它的反馈信号是以电容分压的形式,将振荡管的输出信号反馈到输入端。其中Re为直流负反馈电阻,C3为隔直耦合电容,Ce为发射极旁路电容。L、C1、C2、C组成谐振回路。由于C2相当于接在晶体管BG的基极与发射极之间,又构成了由C1、C2分压的反馈式电路,反馈信号取自C2上的电压。该电路的振荡频率为f=1/2π,其中C=C1C2/C1+C2。
实验点评
该调频话筒简单易作,比较适合初学者仿制。在空旷地区,本电路发射距离为20~30米。长时间工作频率有较大的偏移。信号的谐波含量多,对邻频会产生干扰。
在具体制作时,MIC最好不要用软导线引出,而要将其焊牢在电路板上。电感L可在Φ0.3mm圆棒上绕5-7匝脱胎而成,在调好匝距后,用高频蜡固定。在判断电路是否起振时,可用以下简法。用普通指针万用表AC2V挡,任一表笔悬空,另一表笔接触天线,若发现指针有摆动,说明电路已起振,即可做拉距调试。
上一篇:用LM386制作半双工对讲机
下一篇:几款无线话筒电路