全球最实用的IT互联网信息网站!

AI人工智能P2P分享&下载搜索网页发布信息网站地图

当前位置:诺佳网 > 电子/半导体 > 通信网络 >

[组图]单片窄带调频接收电路——MC13135

时间:2006-04-15 19:20

人气:

作者:admin

标签: 3135  组图单片 

导读:[组图]单片窄带调频接收电路——MC13135-...



     MC13135是美国MOTOROLA公司开发的二次变频单片窄带调频接收电路,主要改进和增强了信号处理电路、第一本振级和RSSI电路,采用MOTOROLA的MOSAICTM1.5处理技术,改善音频解调的失真及驱动电路,MC13135具有低噪声,在高稳定性前提下具备较宽的工作电压范围定的特点。
    MC13135内含振荡器、VCO变容调谐二极管、低噪声第一和第二混频器及LO、高性能限幅放大器、RSSI。其中提供LC积分检波器,为RSSI缓冲器和数据比较器设置了一级运算放大级。
    MC13135适合于VHF单片接收系统,或采用更低中频的三次变频接收系统。主要应用于无绳电话、短距离的无线数据链接、无线对讲机、陆地移动电话、业余无线电接收机、婴儿监视报警系统。其主要特性如下:
    · 包含从天线输入至音频输出的二次变频全部电路
    · 输入频率范围达200MHz
    · 电压缓冲器RSSI具有70dB的可用范围
    · 低功耗(在Vcc=4.0V,耗电典型值仅为3.9mA)
    · 低工作电压:2.0—6.0V(可用两节镍镉电池供电
    · 低阻抗音频输出(≤25Ω)
    · 低功耗(3.5mA典型值)
    · VHF第一放大级可选择晶体或VCO方式。独立的调谐变容二极管
    · 第一缓冲放大级可驱动CMOS锁相环PLL合成器
    · DIP24和SO-24L两种封装形式
    · 少量的外接元件

MC13135引脚图
   


     MC13135外形图

MC13135引脚图

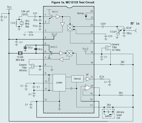
MC13135应用电路
MC13135典型应用电路图

     MC13135单片窄带调频接收电路工作原理:

    MC13135的内部振荡电路与Pin1和Pin2的外接元件组成第一本振级,载频RF输入信号经LC谐振回路选频后从MC13135的Pin22输入,在内部第一混频级进行混频,其差频10.7MHz第一中频信号由Pin20输出,经10.7陶瓷滤波器选频后由pin18送到内部的第二混频电路。内部的振荡电路及Pin5和Pin6的外接晶体和电容构成了第二本振级,频率选比第一中频低一个中频(即二中频455kHz)的10.245MHz。10.7MHz第一中频信号与第二本振频率进行混频,其差频为:10.700-10.245=0.455MHz,也即455kHz第二中频信号。
    第二中频信号由Pin7输出,由455kHz陶瓷滤波器选频,再经Pin9送入MC13135的限幅放大器进行高增益放大,限幅放大级是整个电路的主要增益级。Pin13的外接LC元件组成455kHz鉴频谐振回路,经放大后的第二中频信号在内部进行鉴频解调,并经一级音频电压放大后由Pin17输出音频信号。
    MC13135内部还置有一级数据信号放大级,Pin12为RSSI输入端,Pin15为运算放大级的输入端,Pin16为RSSI缓冲放大的输出端。Pin10和Pin11为退耦电容,以保证电路稳定地工作。

     MC13135的极限参数

MC13135的极限参数(Ta=25℃)
名称引脚位置标识符极限值单位
电源电压4,19Vcc(max)6.5V(DC)
工作电压范围4,19Vcc2.0—6.0V(DC)
RF输入电压22RFin1.0VRMS
一中频最高频率-fIF121MHz
二中频最高频率-fIF23.0MHz
焊接温度-Tj150
工作周围温度范围-TA-40—+85
储藏温度-Tstg-65—+150

温馨提示:以上内容整理于网络,仅供参考,如果对您有帮助,留下您的阅读感言吧!
相关阅读
本类排行
相关标签
本类推荐

CPU | 内存 | 硬盘 | 显卡 | 显示器 | 主板 | 电源 | 键鼠 | 网站地图

Copyright © 2025-2035 诺佳网 版权所有 备案号:赣ICP备2025066733号
本站资料均来源互联网收集整理,作品版权归作者所有,如果侵犯了您的版权,请跟我们联系。

关注微信