时间:2006-04-15 20:38
人气:
作者:admin

The input board is a small PCB mounted directly on the connector.

The main CPU board is mounted directly on the display.
Updated 3. Sep. 2002.
If you are from Denmark ! read the Danish version !!
In the good old days I had some parts but now
This Wattmeter is in ELEKTOR MAGAZINE OKTOBER 2002, they will sell PIC and PCB
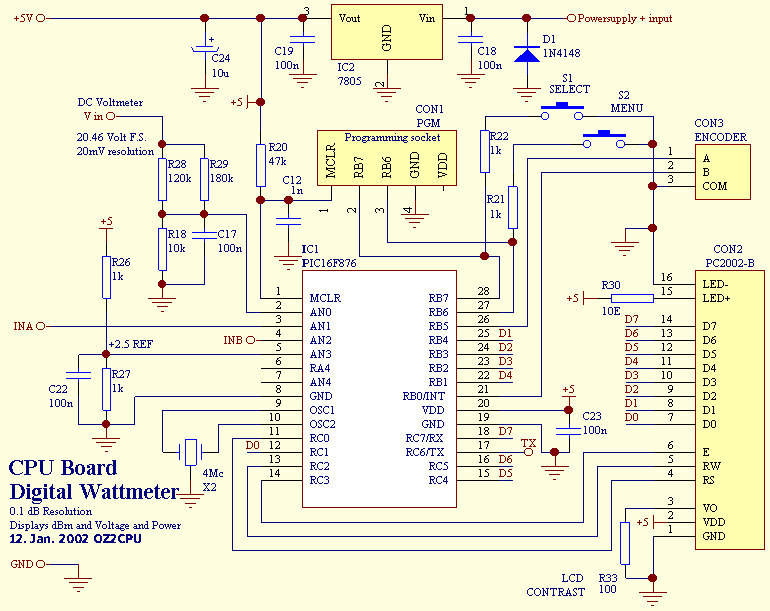
The extra input B is for a later SWR brigde project, also the TX serial output will be in use later.
The uncalibrated signal response is: +1/-1 dB from 1MHz to 450MHz.
Input SWR vill varry from 1.00 to 1.30, depending on input frequency.
To make the SWR this good, you need to assemble the input circuit correct and adjust the capasitor.
Input power range: -60 to +30dBm that is 1 nW to 1 Watt.
This instrument can be used and calibrated from 1 kHz and up to 500 MHz
It is possible to measure power relative all the way up to 900Mhz
A software routine can calibrate the 0dBm point at 5 different frequencies to make this instrument accurate within 0.5dBm !!
The calibration data is stored in EEPROM so the instrument will remember all, also without power.
At frequencies above 300Mhz this instrument should not exceed inputs over +20dBm (100mW) to keep the good accuacy
This is a documented weekness in the AD8307, this is not a big problem, if you are aware of this, then it's just a matter of using the right input attenuator
If battery opperation: do not connect R30, also change R26 and R27 to 4k7
Ideas taken from articles in: QST June 2001 page 38 and Funkamateur 12/99 page 1383 And Elektor 1/99 page 26
The display, shows dBm from -60 to +30dBm, RF Voltage and RF Power and Bargraph in 1db step.
The backlite is verry powerfull, I had to change R30 to 10E
Also I must complement the POWERTIP display for it's exelent contrast and viewing angle and low prize !
I use a POWERTIP display with 20 caracters in 2 lines with LED light.
Powersupply current is:
With no light: = 30 mA. (R30 = NC)
Normal light: = 120 mA. (R30 = 10E)
Power light: = 200 mA. (R30 = 4E7)
Here is main PCB assembled, ready to be mounted on the display.

The cabinet is homemade of glasfiber PCB, easy and cheap to construct.
There is made plenty of room for a batterypack, and also I like it not to be too small
so that it's hard to come in and make modifications.

Here a view of the back side of the switches and the rotary encoder
note the RF filter on the DC voltage input.

The backside powersupply input, and powersupply selector switch
The DC voltmeter switch is connected so that it's only possible to measure the battery voltage when it's running on battery.

Here is how I have connected the two switches, the charge resistor and diode needs to be adjusted to fit the used battery.
If no battery supply is needed, only one switch is then mounted.

Also the powersupply cords can transfer unwanted RF noice, so here is also added a RF blocking filter
Note the diode and little-fuse for reverse polarity protection.
The NEW version of the PCB Now the input coil has been removed
The AD8307 is SMD SO-8, the extra input board is for a later project (SWR bridge), more about this next year.
The TX serial out pin is for several future projects, that uses a PC to draw curves and more.
The bottom PCB side is mostly shilding PCB size is 79mm wide and 37mm height
Here is all the measurements curves
Software information users guide and download
PC logger software for windows
Complete part list
Assembly and solder instructions
Digital Wattmeter construction-competition
Serial output format and hardware sorry this page only in Danish
Front plate and box design Here is my sugestion about how to do it
Comments, Ideas, News from all of us to all of you
Output to freq counter and DFD4 counter modifications
F6GOG Wattmeter page A must see page !!

Here is my simple homemade -40dB tap, using 3 BNC connectors a small cheap box and a few resistors.
The four first resistors is 620 Ohm each the bottom resistors is two 100 Ohm in parallel.
This uncompensated circuit can be used up to 170 Mhz and up to 50 Watts continius

This is a much better solution, but also a bit harder to make
This -40dB tab has good SWR up to 900 MHz, and the -40dB output signal has a perfect flat response up to 600Mhz
The 2.7mm stripline needs to be verry acurate, the PCB is double sided 1.6mm thick.
note that the stripline goes all the way as close as possible to the connector isolation

Here is a closeup, note the tab compensation wire, that is adjusted close to the two first resistors,
by this way it is possible to adjust a perfect flat -40 dB response up to 600 MHz
This tab can also only handle 50 Watts, limited by the four 1/4 watt resistors
To get -40dB a 100:1 voltage divider is made with 50 Ohm output impedance, so when this output is loaded
the total load resistance is 25 Ohm, now that we have the output bottom resistance of 25 Ohm we can calculate
the total resistance of the 100:1 voltage divider, 100 * 25 = 2500 Ohm so the top resistance is 2500 - 25 = 2475 Ohm
if four resistors is used they shuld be 2475 / 4 = 618.75 Ohm so I use 620 Ohm that is a standard
Power in the resistors: I use 250 mW resistors * 4 = 1 Watt the power in the bottom resistors is negible..
To calgulate the MAX RF power level, U = square root P * R, it was 1W and 2500 Ohm this give 50 Volt, this is equal to 50 W
the resistors can stand the double power for about 1 minute and 4 times a few sec, so to my needs this is fine



Here is the front plate PCB just arrived from the PCB manufacture

The rear side is cobber, so that it is easy to solder the walls to it.

Here is all the PCB parts before soldering.
The depth of 40 mm is the minimum size, now there is no room for batteries or RS-232
All measurements in millimeters as usual.

Here is the M3 nut, before it is soldered to the mounting plate.

Case is now almost ready for painting.

Seen from front, just before painting.

When it is painted, the text can be added, use SENO or LETRA-SET,
Then a transparent paint is sprayed on to secure the text.

Here the unit finished !
下一篇:15W的发射机功率放大电路