时间:2006-03-11 13:17
人气:
作者:admin
摘 要: 本文介绍了零中频接收机的原理,以及基于高性能调制解调芯片HFA3787的类零中频接收机的设计与实现。
引言
众所周知,传统的“超外差”式无线接收机工作流程如下:微弱的高频无线电信号必须通过一级或几级的混频电路,才能去掉其它信道的干扰并获得足够的增益,最终完成解调,取出所需的信息。
为了克服“超外差”式无线接收机存在的镜像干扰和需要高Q值滤波器等缺陷,人们提出了零中频接收机的概念。这种被称为直接变频(Direct-Conversion)或零中频(Zero-IF)的结构存在以下优点:(1)中频频率为零,不存在镜像干扰问题;(2)信道选择在低频进行,可以很方便地利用集成电路对信号进行数字化处理。
但是零中频接收机也存在着直流偏移和低频噪声等不易消除的障碍,于是又有人提出了二次变频宽中频(Dual-Conversion wih Wideband Fisrt IF)接收机。这种接收机在第一次变频时将高频信号变到一个较高的中频上,第二次变频输出则是零中频。本文采取的就是这种类零中频接收机的结构。图1给出了其工作原理图。
HFA3783芯片功能及结构
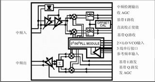
HFA3783是Intersil公司为半双工无线应用而推出的综合芯片,它包含了正交调制和I/Q路解调所有必需的功能模块。它的中频接收AGC放大器具有600 MHz 频率响应范围和70 dB电压增益,并且有超过70 dB的增益控制范围;发送输出也有70 dB的增益控制范围。它的接收和发送中频可以共用一个差分匹配滤波网络,以减少在单中频半双工发送器中所必需的滤波器件数量。在接收模式中有直流偏置校正电路和中频电平检测等功能。其内部混频器由一个宽带正交本振发生器驱动,中频频率设置及PLL环同步参数由一个3线串行接口控制,它只需要低电平的外部VCO和频率可达50 MHz的参考源。其功能模块如图2所示。
它的主要特性如下:
综合了中频发送和接收所有的功能,宽幅度的正交频率范围为70 至 600MHz,中频AGC动态范围为69dB,具有直流耦合基带接口和接收直流偏移校正环路,使用3线串行接口控制PLL环同步,本振驱动电平为-15dBm,发送/接收功能切换<1μs,具备电源管理/等待模式和单电压(2.7V~3.3V)供电。

图1 二次变频宽中频式接收机原理图

图2 HFA3783功能模块图

图3 同步串口时序图

图4 类零中频接收机的电路框图
参数设置及寄存器功能
HFA3783由于是半双工模式,其需要输入管脚PE1、PE2和寄存器M的最低位M(0)来定义发送/接收的工作状态。它的真值表见表1。
HFA3783共有5个内部功能寄存器,它们都是通过3线串行接口来设置,这3根输入管脚分别为:时钟(CLK)、数据(DATA)、锁存(LE),其输入时序如图3所示。
当数据输入满20位时,输入一个锁存信号,HFA3783通过比较低2位数据来判断是给哪一个寄存器进行设置,其具体设置如表2。
其中,R为参考源的分频比, A/B及M(2)为VCO分频系数。HFA3783通过对经过分频的参考频率REF/R和分频后的VCO/[P*B+A] 进行比较,来控制VCO的调谐电压,最终使PLL环锁定用户所设置的频率。
C寄存器的值决定在接收模式中校正直流偏置电平的频率及时间。校正时间计算公式为:
校正时间=22×
其中fREFIN为MHz级。
M为工作模式寄存器,它必须首先被设置,其次才是其它寄存器。
类零中频接收机的电路实现
射频段由于是采用传统的结构,在这里我们不再赘述。其电路框图如图4所示。
这里,使用FPGA对HFA3783进行参数配置,用FPGA和DSP协同处理基带数据。在基带处理时,低层的信号预处理算法处理的数据量大,对处理的速度要求高,但运算结构相对简单,因而适于用FPGA进行硬件实现。相比之下,高层处理算法所处理的数据量相对较小,但算法的控制结构复杂,适于用运算速度高、寻址方式灵活、通信机制强大的DSP芯片来实现。
结语
由于HFA3783除了调制、解调电路之外,其内部还综合了中频放大、AGC、基带低通滤波等电路,这样,类零中频接收机的中频电路仅需要很少的器件,而且调试起来也比较方便;并且HFA3783还能给A/D采样提供一个1.2V的参考电平,提高A/D采样精度。
但我们在硬件调试时发现有几个问题必须注意:
* VCO和参考频率的分频系数与本振的PLL环相位噪声是一对矛盾:分频系数选得小,PLL环就有可能不能正常锁定;分频系数选得大,PLL环相位噪声也相应地增大了,这就需要通过具体地调试来选择一个折衷的方案。
* 阻抗匹配需要认真考虑。在HFA3783的中频输入、输出端,可以共用一个滤波匹配网络,其阻抗为250W。
* HFA3783的发基带需要1.3V的偏置电压,否则发中频不能正常工作。
本文介绍的类零中频接收机的方案已成功地应用在某型扩频单元中,各项性能指标均达到要求。
上一篇:基于DSP的自适应数字抗噪声模块
下一篇:椭圆曲线加密的硬件实现