时间:2006-03-11 13:20
人气:
作者:admin
摘 要: 给出两总线通信模块设计方案,重点介绍了通信模块电力线接口和两总线接口电路设计中所涉及的相关电路。
引言
智能家庭要求家用电器经网络(总线)实现互联、互操,总线协议是系统的精髓所在。目前,国际上占主导地位的家庭网络标准有:美国的X10 、消费总线(CEBus)、日本的家庭总线(HOME BUS)、欧洲的安装总线(EIB)。
消费总线使用五种类型的介质:电力线、无线、红外线、双绞线和同轴电缆,其中以电力线的应用最为广泛。但是,目前我国的电网特性、电网结构、居民住宅分布状况等因素致使电力线载波通信难以实现预期的通信效果,为了减少电力载波信号之间的干扰,网络系统应该尽量减少引入电力载波信号,因此,在整个网络系统中用电力载波通信模块实现家用电器与数据采集器间的数据交换。
电力载波通信模块框图如图1所示。设计中采用AT89S52作为微控制器,电力线载波调制解调器采用专用芯片ST7536。AT89S52和ST7536之间采用通用串行通信接口,用I2C总线和串行EEPROM通信,EEPROM采用铁电的24C02,此芯片具有无限次可擦写功能。通过电力载波实现整个网络的通信,通过两总线实现模块与其它设备的通信。这样,通信模块就可以通过软件及通信协议实现对多个实际设备通信与控制。所有的数据帧均采用CRC校验。AT89S52和ST7536均采用外部硬件上电复位,同时使用AT89S52的内部看门狗功能,对AT89S52和ST7536进行必要的复位,以防止系统死机造成网络通信中断。多路选择开关采用CD4052,通过其进行电力载波和两总线的选择,以实现电力载波通信和两总线通信的分时控制。

图1 通用通信模块框图

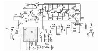
图2 电力线接口图

图3 电力线接口电路

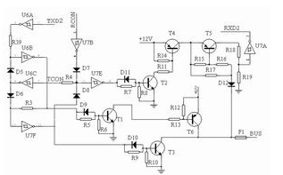
图4 两总线通信电路

图5 接收和载波发射波形
通信模块电力线接口电路设计
国外很早对电力线载波通讯技术进行了研究,多家公司推出了自己的电力线载波modem芯片,并制定了电力线载波适用频率范围的标准。目前有针对北美地区电网(480Y/277V,208Y/120Vac)的标准频率范围100KHz-450KHz和针对欧洲地区电网(400Y/230Vac)的标准频率范围9KHz-150KHz。各家公司在标准频率范围下,针对本地区电网特点,采用各种特定专有技术,设计出各己的电力线载波modem芯片。由于国外电力线载波modem芯片是针对本地区电网特性、电网结构,且一般是针对家庭内部自动化而设计,在国内使用都难尽人意。目前,有一、两款电力线载波modem芯片在一定应用领域可勉强使用。本系统采用ST7536作为电力载波通信的调制解调器。
ST7536是STMicroelectronics公司专为电力线载波通讯而设计的modem芯片。它除有一般modem芯片的信号调制解调功能外,还针对电力线应用加入了许多特别的信号处理手段。目前,在国内电力线载波通信领域应用广泛,只是各公司应用水平不同。ST7536调制解调技术是较落后的FSK方式,它最高波特率只能达到1200 bps。另外它无CSMA(网络载波侦听)功能,这些限制了它的应用。目前,根据国内电网的实际情况,在电力线载波通信领域,ST7536是较适合的modem芯片。
从ST7536输出的信号幅度小、驱动能力弱而且还有各种谐波,因此必须经过放大和滤波,然后才能通过耦合电路将信号调制到电力线上。耦合电路将高压和低压隔离,以防止高压击穿通信电路。同样,从电力线来的载波信号又要由ST7536接收,而电力线上的干扰信号很不确定且非常复杂,所以需要一个带通滤波器,通过67.2kHz ~87.5kHz之间的信号(本系统采用72kHz载频),经过预放大后再送到ST7536的接收端。电路的框图如图2所示。
其中框图左端包括来自ST7536的ATO和RAI及RX/TX, RX/TX是数字信号,控制收发转换。ATO是ST7536的发送输出,它和电力线接口的发送输入相连。模拟发送输出由自动等级控制输入电路来调整。最大输出电压的峰-峰值是6.5V。RAI是ST7536的接收模拟输入。它和电力线接口的接收输出相连,最大输入电压的均方根值是2V。接收灵敏度的均方根值在信道1和信道2(600 baud)上是2mV;在信道3和信道4(1200 baud)上是3mV。本系统采用后者。
电力线发射与接收电路
电力线接口电路如图3所示。
通过数字信号RX/TX控制三极管的开关状态,给发射电路提供直流电源,当RX/TX 为高电平时,电路处于关状态,当RX/TX为低电平时,电路处于通状态,ST7536的ATO信号通过滤波放大后,被耦合到电力线上。这样,只有当电路处于载波发射时,系统的功耗才达到极大值。
在发送模式下,电力线接口把来自ST7536芯片ATO的发送信号进行放大和滤波。缓冲区的作用是保护ST7536,并且驱动电力线接口中的下一个部件。低通滤波器(LPF)的作用是抑制谐波。滤波后的信号被送入功率放大器,功率放大器通过转换器来驱动阻抗为1~100Ω的电力线。此外,放大器也进行频段滤波,抑制发送信号的二次谐波。
在接收模式下,转换器从电力线上取得信号,在预放大器中进行放大,再送给ST7536的接收输入RAI。这种模式下,使RX/TX为高电平。
通过该电路可以在电力线上达到1200m~1500m的有效通信距离,如果再利用本系统的软件设计实现中继功能更将加强电力线的实际通信距离。
耦合电路及其保护措施
图3中RY1为压敏电阻,它可以使尖峰脉冲短路,以防止高压对电路的损害,耦合变压器TR1实现高压与低压的隔离。因为载波的频率比较高,远远大于电网的频率,这样就使载波信号畅通无阻,而且能够隔离高压。电容C37阻断低频高压,防止变压器饱和;电阻R37取值比较大,作用是在离线时使电容放电,防止在设备插头的两端出现高压。D13是双向稳压二极管,即瞬变抑制二极管,它可以有效地避免后面的电路被高压击穿。除了电力线上的高压脉冲外,当设备刚接通电源时,可能会有约300伏的高压直接加到耦合变压器上,引起很大的电流,可达到几十安培到上百安培,采用一般的稳压管根本不可能消除这种脉冲。由于压敏电阻的相应时间较缓慢,根本不能满足电路的要求,但是,双向稳压管却可以达到要求。
两总线接口电路的设计
两总线接口电路如图4所示。
本系统通过此电路可实现对多个设备的控制和信息获得,它的带载能力决定于另外一套总线发射接收电路,其有效传输距离约为1000m。由于它的通信线路只有两根,因此在系统的接线上非常简单方便。
从图4可见:当TCON和RCON均为低电平时,总线既不接收也不发射。
当TCON为高电平,不管RCON为何种电平,总线都处于发射状态,因为此时U7-11始终锁定为高电平,U7-10为低电平,T2、T4截止,禁止接收;而U6-6为低电平,D5、D6截止,TXD2被传递到总线上。当TXD2为高电平时,T1、T6导通,T3截止,总线上为12伏电压;当TXD2为低电平时,T1、T6截止,T3导通,总线上的电压为0伏。
当TCON为低电平,而RCON为高电平时,总线处于接收状态,此时T1、T3、T6截止,禁止发射;而T2、T4导通,连同T5就可使总线上的数字信号传递到RXD2上。总线上传输的信号是一系列数字信号,此信号的高电平为5V,低电平为0V。
实验结果
通过控制ST7536的RX/TX控制引脚,使载波电路处于接收状态,在火线和零线之间加72KHz、0.3V的正弦信号,用示波器观测ST7536 24引脚的波形,正常应为72KHz、1.5±0.5V,频率偏移调整C35-C37,每增加1nF,中心频率下降2.4KHz。载波接收信号如图5所示;当始载波电路处于发射状态时,将ST7536的第10引脚,即测试引脚接VCC, 在零线和火线之间连接5.1Ω的功率电阻,用示波器观测零线和火线之间的波形,正常应为72KHz、峰峰值大于等于7V ,若信号失真调整则调整相关电容。载波发射信号如图5所示。
结语
本通信模块的设计采用电力线载波和两总线通信相结合,在一个电力线子网中尽可能的减少使用电力线通信,使电力线中由于电力载波信号引起的同一频段的干扰信号得到很好的改善,而使用两总线通信实现通信模块和底层间的通信。以实现家用电器及楼宇自控系统的网络互联、互操,特别是在楼宇自控领域和多表集抄系统中已经得到了实际应用
上一篇:网络处理器IXP2400及应用
下一篇:DMB-T数字多媒体接收机