全球最实用的IT互联网站!
人工智能P2P分享搜索全网发布信息网站地图标签大全
频率可调电码实验操作振荡器
阅读全文2009-09-12
如何添加右键菜单
阅读全文2009-09-11
采用QCM传感器的生物芯片检测电路的原理设计
采用RS422A现场总线温控网络控制系统的结构及分
怎么查看物理地址
无线传感器网络路由协议的研究与改进
如何制作光盘镜像文件
简易视频缓冲器
LED节能灯电路板
阅读全文2009-09-10
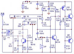
C9018无线对讲机电路图
无线连接Wi-Fi设备将帮助您解决三大设计
6G的下一步:太赫兹技术新进展
摩尔斯微电子与移远通信合作,将Wi-Fi
移远通信携手MediaTek在悉尼科技大学开展
CPU | 内存 | 硬盘 | 显卡 | 显示器 | 主板 | 电源 | 键鼠 | 网站地图
Copyright © 2025-2035 诺佳网 版权所有 备案号:赣ICP备2025066733号 本站资料均来源互联网收集整理,作品版权归作者所有,如果侵犯了您的版权,请跟我们联系。