时间:2023-08-01 09:46
人气:
作者:admin
分享一型已量产的风扇设计方案。

I下面分功能模块来讲解下:

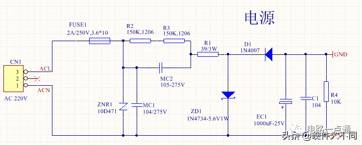
电源部分
该电源部分采用小家电常用的阻容降压电路,阻容降压的特点是成本低,缺点为电源不隔离,不安全,且提供的电流有限,本设计中因系统负载很轻,考虑到成本,故使用阻容降压方案。
阻容降压电路全分析:
阻容降压的本质不是降压,而是限流,其输出电压大小由负载的阻抗大小决定,阻抗大电压就高,阻抗小电压就低。电容器实际上起到一个限制电流和动态分配电容器和负载两端电压的角色。查看--->阻容降压电路原理全分析、参数计算
阻容降压电路优缺点
阻容降压有一些很明显的缺点,很多地方都已经淘汰了,但是在我的工作的场景下,一些低成本小功耗的场合还是能见到他的身影的。查看--->阻容降压原理分析及实际用法

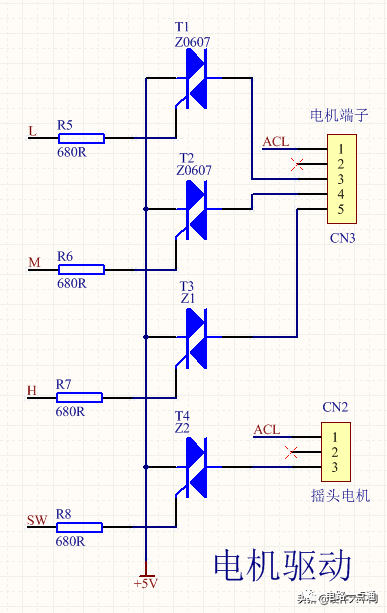
通过单片机控制电机的各个档位,当IO口输出低电平时,可控硅导通。可控硅触发工作在第3象限,设计中不要将可控硅触发设置在第4象限,理由如下:若运行在第4象限由于双向可控硅的内部结构,门极离主载流区域较远,导致需要更高的Igt,由 Ig 触发到负载电流开始流动,两者之间迟后时间较长,导致要求 Ig 维持较长时间,另外一个缺点就是会导致低得多的 dIT/dt 承受能力,若控制负载具有高dI/dt 值(例如白炽灯的冷灯丝),门极可能发生强烈退化。查阅可控硅BT134器件规格书,也明确说明触发工作在第4象限,Igt需求更大。如下图:

第4象限Ig触发电流需求大




蜂鸣器驱动

该风扇方案简单,成本低,是典型的低成本小家电方案。
审核编辑:汤梓红