时间:2023-08-10 16:37
人气:
作者:admin
音频放大器是电子放大器,用于将来自麦克风等输入的微弱音频信号放大为通过扬声器再现的高振幅信号。
这是一个非常简单的爱好项目,适合初学者。这个自制的迷你放大器电路适合磨练你的焊接技巧,并在不太懂电子的朋友面前炫耀。
描述
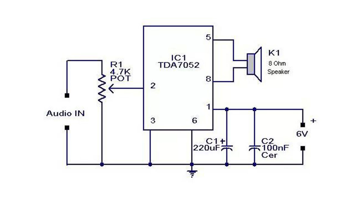
这是一个简单而简陋的 2 瓦迷你 音频放大器电路, 适用于小型袖珍 收音机 和其他便携式音频设备。该电路基于 Phillips Semiconductors IC TDA 7052。该放大器甚至可以通过 3V 汞纽扣电池运行。这使其成为电池供电设备的理想选择。
IC TDA7052 是一款单声道输出放大器,采用 8 引脚 DI 封装 (DIP)。该器件主要设计用于电池供电的便携式音频电路。 TDA 7052 的特性包括:无需外部元件,无开关机喀哒声,整体稳定性好,功耗极低(静态电流4mA),低THD,无需散热器,防短路。
TDA 7052 的增益内部固定为 40 dB。为了补偿由于低电压电源导致的输出功率降低,TDA7052 使用桥接负载原理
(BTL),该原理可以为 8 欧姆负载提供约 1 至 2 W Rms(THD = 10%)的输出, 6V电源。
电路中可以利用电位器来控制音量。如果使用电池消除器作为电源,则电容器 C1 和 C2 用于过滤电源电压。对于使用电池的操作,C1 和 C2 是不必要的。
迷你音频放大器电路图及零件清单

音频输入 – 1 个
电位器 – 1 个
电容 220uF – 1 个
电容器 100nF – 1 个
IC TDA 7052 – 1 个
电源 – 6 V
输出扬声器 – 1 个
笔记。
将电路组装在优质 PCB 或普通板上。
如果您是一个小专家,您可以将电路组装在火柴盒中,包括扬声器。