时间:2023-08-14 09:24
人气:
作者:admin
噪声、相位噪声、信噪比、噪声系数在通信系统中经常会用到的术语,从名字上看他们都跟噪声有关。那么,它们之间有什么区别呢,又是如何联系起来的呢?
噪声
噪声在无线通信系统中是一种较为常见的干扰,往往会影响到通信系统的性能。它由于电子的布朗运动,电子进行无规则的热振荡运动,它也是一种不确定性随机的信号,我们称为热噪声或白噪声(white noise)。
白噪声我们可以用下面的公式表示:
其中,
k:Boltzmann常量1.38*10^-23J/K;
T:开氏温度(0开氏度等于-273.15C或-459.69F);
B:测量带宽,单位Hz;
理论上,白噪声的功率谱密度是一个常量,意味着在频域上每一个频点上的功率值是一样的,为什么这么说?
我们先看看什么是功率谱密度?功率谱密度是信号在频域上的密度,表征了功率与频率的关系的一个物理量,其单位为W/Hz或dBm/Hz。
现在我们知道了功率谱密度并结合噪声的计算公式,是不是醍醐灌顶的感觉?实际上从公式上来看,白噪声实际上跟频率无关,任何频率的功率谱密度都是恒定的。不过,随着带宽的增加,它的功率也相应的增加,理论上当带宽无限大的情况下,其功率也是无限大的。
也有一些特殊的白噪声,比如,它的幅度分布服从高斯分布,我们就叫做高斯白噪声,它是一种功率谱密度分布均匀的噪声。我们可以使用Python对其进行仿真:
import numpy as np import matplotlib.pyplot as plt import random N=1024 noise=(np.random.randn(N))*0.1 plt.subplot(2,1,1) plt.plot(np.abs(noise)) plt.subplot(2,1,2) plt.hist(noise) plt.show()
上面的仿真代码中,我们使用随机函数randn生成一组概率分布成正态分布的随机数。
Noise
在任何无线系统中都有白噪声,它是系统所固有的且不能够被消除。在日常的使用频谱分析仪测试过程中,如果频谱上的信号过低时,噪声常常会把噪声淹没,这样就无法准确测量信号的大小。那该怎么办呢?
这里其实可以有两个方法可以使得测试更加准确:
使用平均值的测试
将RBW调低
相位噪声
通常,我们除了噪声之外,还经常使用到相位噪声。什么是相位噪声?从它的名字上可以发现,有两个关键字相位和噪声;的确,相位噪声是跟相位有关的,它表征的是系统相位信号的随机变化。我们先来看一下相位噪声的定义:
相位噪声是噪声功率密度与载波功率之比的分贝数。
公式如下表示:
其中,
Pn:测量带宽噪声功率;
P:载波信号功率;
△f: 测量带宽;
单位:dBc/Hz。
如下图,在频域上以中心频点f0为基准向单边偏移w到fm位置,△f为噪声的测量带宽(图中为1Hz)。我们根据fm位置按照测量带宽的平均噪声功率和信号功率的比值,即可得出相位噪声。

或许大家有一些疑惑,从相位噪声的公式上看不出来跟相位什么关系呀?
因为我们是在频域的功率谱上进行分析和计算相位噪声的,所以,这里大家看不到相位相关的信息。实际上,它是由于信号的相位抖动产生的,它和抖动是同一种想象的不同描述方式。相位噪声是我们在频域上的描述和测量方式,抖动是时域上的描述方法。
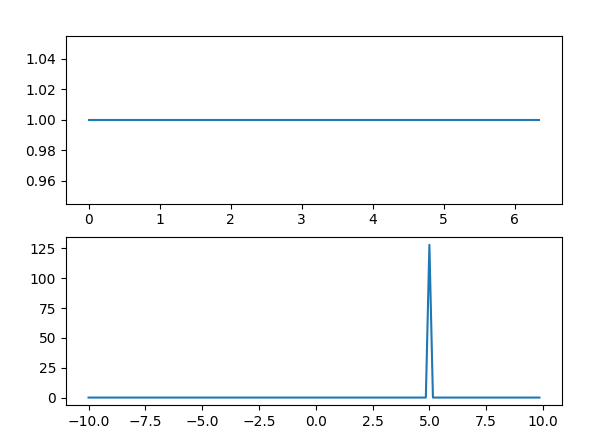
我们可以通过仿真的方法来理解,以CW信号为例,下面我们先生成一个理想的CW信号。
importnumpyasnp importmatplotlib.pyplotasplt fs=20 N=128 fc=5 n=np.linspace(0,N-1,N) t=n/fs f=n*fs/N-fs/2 yt=np.exp(1j*2*np.pi*fc*t) yf=np.fft.fftshift(np.fft.fft(yt)) plt.subplot(2,1,1) plt.plot(t,np.abs(yt)) plt.subplot(2,1,2) plt.plot(f,np.abs(yf)) plt.show()
理性的CW信号频域表现比较平坦,载波附近没有明显信号抬升。
CW信号
接下来,我们再在CW信号加上相位抖动:
import numpy as np import matplotlib.pyplot as plt fs=20 N=128 fc=5 n=np.linspace(0,N-1,N) t=n/fs f=n*fs/N-fs/2 #增加抖动信号 foriinrange(10,20,1): t[i]=t[i]+0.1 yt=np.exp(1j*2*np.pi*fc*t) yf=np.fft.fftshift(np.fft.fft(yt)) plt.subplot(2,1,1) plt.plot(t,np.abs(yt)) plt.subplot(2,1,2) plt.plot(f,np.abs(yf)) plt.show()
在程序里,我们在采样点10~20都增加了0.1的相位值,结果明显和理想的CW信号有些不同。在频域上,信号发生了变化,载波附近信号有明显抬升。
加抖动的CW信号
此外,如果是对于调制信号,还会引起星座图旋转的情况出现。
QAM调制
对于通信系统来说,相位噪声也是一个重要的指标,它对多个信号通道产生重要的影响,影响邻近信道的信号质量,降低信号接收的灵敏度以及增加误码率等。
信噪比
上面我们学习了噪声和相位噪声,一般的我们会使用是信噪比(SNR:Signal Noise Ratio)的方式对信号进行综合的描述。信噪比是信号的平均功率和噪声的平均功率之比。
公式表示:
其中,
S为信号功率
N为噪声功率
单位是dB
它的含义表示的是有效信号的动态范围,信噪比越高,噪声对信号的的影响越小,信号的质量就越高。同学们在平时测试信号的时候,应该会遇到这样一种现象,当信号功率越靠近底噪的时候,信号的在频谱分析仪上抖动的就越明显。
SNR
对于信噪比来说,它表示了传输信号中有用信号和噪声所占的比例,是我们衡量信号质量的一个关键指标。它影响着我们所使用信道的误码率,影响着信息数据的有效传输。
噪声系数
信号在经过PA时,在信号被放大的同时噪声也往往会被放大,而且放大器内部也会有噪声产生,这就意味这输入和输出的SNR会有所不同,也就是说输出端的SNR会小于输入的端的SNR。这也就是放大器带来的弊端,虽然可以将有用信号放大了,但是信号的动态范围也相应的缩小了。
那么,有没有什么指标可以描述这种现象呢?
通常,我们可以使用噪声系数NF来表征放大器的噪声的恶化情况。它是指输入端信噪比与放大器输出端信噪比的比值。公式如下表示:
而公式中F我们称为噪声因子
其中,
SNRi为输入端的信噪比
SNRo为输出端的信噪比
单位常用dB
我们以下面的这个放大器为例:
放大器
对于理想的放大器来说,信号和噪声都被同时放大,放大前后动态范围没有什么变化,此时的噪声系数为1,如下图:
理想情况下的放大器
而实际的放大器中,由于自身内部因素会掺杂一些噪声,导致输出端的信噪比降低,动态范围减小,噪声系数变大。
实际情况下的放大器
噪声系数描述了器件或系统内部的噪声特性,对于系统或器件而言,噪声系数越小越好,噪声系数越小,噪声恶化程度较低,比如,在接收机里使用的低噪声放大器就是这一类的器件。
最后
噪声是通信系统中里不可忽略的主题,往往需要通过各种方法降低噪声来提高灵敏度。本文我们了解了噪声、相位噪声、信噪比、噪声系数等指标,射频是属于非常抽象的知识领域,它虽然就在我们身边,但是我们看不见也摸不着。一般的仅仅通过公式很难对其有直观的认识,所以,这里我们通过仿真的方法帮助大家进行理解。不过在平时的工作中还需要我们借助第三方仪器,通过相关的测量与测试来加深对它们的理解,这样才能让我们更加熟悉无线通信的世界。
责任编辑:彭菁