时间:2023-06-20 18:21
人气:
作者:admin
电子触摸风琴是一种有趣的音乐设备,它响应于手指触摸特殊的触摸敏感电子垫或按钮,产生非常愉快的音符。
然而,现代器官非常昂贵,通常使大多数人无法获得这些器官。低成本选项类型缺乏性能,并且是和弦风琴的形式,虽然像复调一样工作,但往往是相对最小的簧片式设备,由小鼓风机控制。
标题和弦风琴起源于低音联想是通过产生正确音符的控制键的事实。价格最低的管风琴可能是所谓的单音管风琴(在任何给定时间只能演奏一个音符),与口袋大小相比,它通常要多一点,并且使用手写笔演奏。
第一个明显的开发基本要素是准备一个改进的键盘设置,因为手写笔的功能可能相当麻烦。然而,全键盘的40英镑价格无法合理化。从图片中可以看出,新键盘仍然是触摸类型,但现在已被塑造成只需触摸适当的打击垫即可演奏风琴,就像全尺寸乐器一样。
另外提供颤音,它也通过接触垫启动和关闭,并控制以调整颤音深度。另一个增强是调音的精度,在早期的乐器中,键盘内部是不同的,因为习惯于在每个音符之间递增的只有一个电阻器。在创新的模型中,键盘上的调谐通过使用一对电阻器(如果需要串联或并联)来获得最接近电阻的准确值,从而获得更大的优势。
最后,该乐器具有几个声音或停止,大大增加了可能产生的音乐的选择。这个小风琴的构造非常实惠,真的应该给你带来巨大的满足感,并且在音乐和电子信息上都是如此。
建设
这种电子触摸器官的键盘结构直接印在PCB上,PCB还容纳其余元件。
由于键盘的铜轨可能很容易因手指的持续触摸而腐蚀,因此您的 PCB 镀锡或用某种形式的镀层屏蔽非常重要,这样可以避免失去光泽。
通过将LM380安装到位开始施工,然后将小散热器散热片固定到位,如图所示,到IC的两个区域。将它们焊接到单侧的引脚 3、4、5,另一侧的引脚
10、11 和 12。
这应该首先完成,因为PCB的这个区域可能空间很小。当各种其他部件已焊接到位时。连接两个电线链接,然后“将低高度部件放在板上,如覆盖层所示。将其余IC放在最后,并特别注意在安装前不要过多地使用CMOS
IC。在将极化部件(如 lC、电容器和二极管)焊接到位之前,检查它们的极性。
为了避免在键盘上看到螺丝,用五分钟的环氧胶将两个开关固定到位。在每个安装孔的后部应用一些木制或金属,以获得增加的胶合表面积和更高的耐用性。
按照叠加图中的规定连接电位计和电线以完成 PCB.此时必须对整个装置进行测试,以确保所有注释和功能在安装到适当的外壳中之前都有效运行
设计特点
正如我之前所说,基本特征是使用手指触摸方法而不是“探针”类型执行键盘。因此,一些技术必须与每个键相关联,才能识别它已被触摸。
触摸器官的触摸控制通常受到电容式、电阻式或 50 Hz 注入程序的影响,而电容式技术是其中最有效的。这通常是价格最高的,因此没有被雇用。50
Hz注入方法实际上同样复杂,因此从价格标签的角度来看,电阻方法被认为是唯一真正有用的方法。
由于键盘目前是由手指弹奏的,因此它也必须比正常情况大,即使仍然不像成熟的键盘那样大。
在最初的理论中,OM802 IC被用作音调振荡器。这被555定时器lC所取代,因为它更便宜,结果更可靠。555
有几个可以应用的输出,一个锯齿波和一个窄脉冲。
这两个输出都在我们的布局中使用,为乐器提供多样化的声音。锯齿波通过一个简单的RC滤波器过滤,以摆脱由于谐波框架而引起的几种刺耳性,并且由此产生的音调具有充满活力的长笛般的音频。
脉冲输出使用电阻衰减器组合到锯齿,但在任何其他情况下都不进行滤波。这种语气带有弦状的噪音。
从价格的角度来看,过滤一直保留得非常基本。如果用户愿意,这个人可以测试各种滤波器以获得各种声音。
对于传统管风琴,管风琴的每个八度音阶都完成了停止过滤,以规避独特频率下不必要的音调和电平变化。
随着该管风琴的 2 个八度周期,在使用简单的滤波器时,必须在键盘范围内确认音调和电平的几次变化。
由于采用了衰减滤波器,因此在音频输出级中必须获得大量增益,因此,在音频输出级中使用LM380运算放大器以最佳方式操作扬声器。
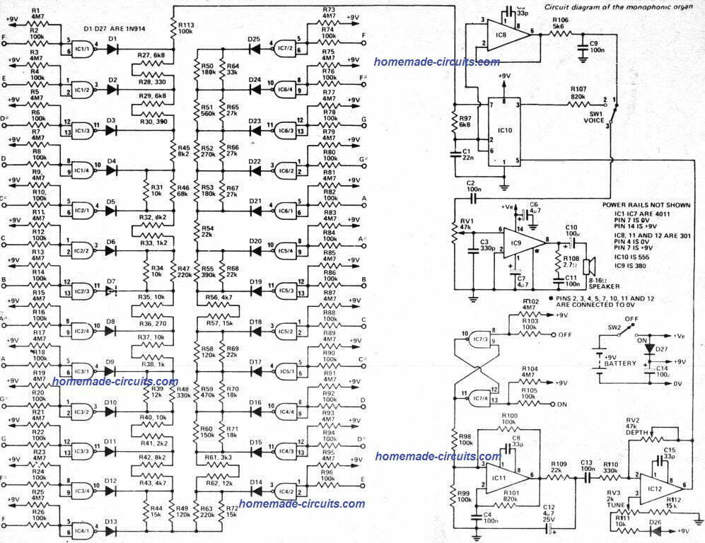
电路图

如何操作
如何操作器官将通过独立查看其组成的 5 个部分来解释。
这些是:
(a) 键盘
(b) 振荡器
(c) 过滤器
(d) 输出放大器
(e) 颤音电路
(a)
键盘:与传统的触摸器官相比,键盘由手指皮肤阻力控制,而不是由探头控制。每个按键都有一个CMOS栅极,正好连接在栅极的两个输入往往连接在一起的位置,并通过4.7
M电阻与正电源连接。
一旦触动按键,栅极的输入就会通过0 k电阻器被拉低(100V),导致栅极的输出变为高电平。这会将电阻串的后续部分拖高电平穿过二极管。
因此,通过选择和触摸各种键盘,我们将 2 振荡器的引脚 6 和 555
与正电源之间的不同级别的电阻连接起来,从而激活它并改变频率确定时间常数电路。
(b) 振荡器:振荡器依赖于 555 定时器 lC。电容器Cl与电阻R113一起通过电阻串的一部分(如键盘)向上充电。如果引脚 2 和 6
处的电压达到引脚 5 处设置的水平。电容器被迫通过R97和连接到7引脚555的封闭晶体管快速分解。
一旦C1两端的电压降至引脚5设置电压的一半,IC 555的内部晶体管将关闭,并允许电容器再次充电,从而继续循环并在电容器两端产生锯齿波。
该波形具有丰富的谐波材料,但以高阻抗电平产生。因此,施加单位增益缓冲器(IC8)以抵消后续电路级加载的输出。
窄脉冲波形的第二个输出可以在 3 的引脚 555 处获得,并用于为仪器创建第二音调。
(c)滤波器:已经试验了几种不同的滤波器,但是从成本的角度来看,除了锯齿上的基本RC滤波器之外,绝对很难验证任何东西,这提供了令人惊讶的放松长笛般的结果。由于窄脉冲序列看起来与弦非常相似,因此基本上被衰减以补充滤波锯齿的数量。
(d) 输出放大器:扬声器由 LM380 供电。音量控制通过使用电位计RVI提供,必要的语音通过开关SW1确定。LM380
必须按照设计中的说明使用散热器散热片固定。
(e)
颤音电路:颤音是通过工作频率约为8赫兹的低频振荡器技术产生的(IC11)。振荡器可以使用栅极IC7/3和lC7/4建立的触发器来打开和关闭。此触发器通过与主键盘相同的触摸开关调整为“开”或“关”设置。为了提高颤音频率,请降低R10,反之亦然。
颤振振荡器的输出经C12和R109滤波,以呈现更柔和的波形,所得波形由IC12缓冲。C12的增益通过RV2可变,因此这个特定的旋钮会改变颤音调制的深度。
电位计RV3实际上是一个微调电位器,可有效地将IC12的输出调整为5引脚555,从而调整器官的频率。
如果觉得有必要将键盘向上或向下移动一个八度左右,这可以通过将 C1 的值转换为 97 倍来实现
如果键盘调谐碰巧偏斜(当在中心准确调谐时,键盘的一端较低而另一端较高),这可以通过更改 R《》 的值来纠正。
当它在低端太尖锐时,请减少R97,而如果它在低端听起来平坦,则增加R97。
印刷电路板设计

零件清单

简单的3晶体管电子琴电路

如果你觉得上面的电子琴电路太令人生畏或困难,那么你也许可以选择这个简单的设计。
它是一个简单的2晶体管振荡器电路,具有3个可调频率范围,用于在输出扬声器上产生3个不同的音调频率。
TIP122 的工作方式类似于音频放大器,可放大振荡器电路级产生的频率。
可以根据需要按下 3 个按钮,以在输出端生成 3 个独特的声音。
与按钮相关的各个电位器还允许根据用户要求改变音调频率。
虽然电路中仅提供3个频率范围,但按钮和电位器可以增加到任何所需的数字,以便为该器官获得各种频率输出。