时间:2023-07-14 17:32
人气:
作者:admin
用头戴式耳机,尤其是小型耳机听音乐,总感到音乐味不够足,在低频段的效果更差。因此用本机增强耳机的低频特性,并采用立体声反相合成的办法,加上内藏简易矩阵环绕声电路,能获得强劲的低音和在较宽的范围内展宽音域。本机称为超级广场效果。这种扣人心弦的力量,不亚于实况立体声。
一、电路工作原理
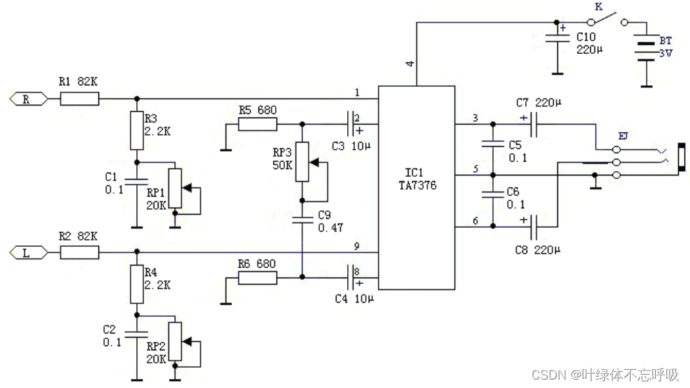
电路原理如图 34 所示。
由电阻电容组成的低频增强电路。利用功率放大器 IC 的反馈输入,组成立体声反相合成电路。利用功率放大器 IC 组成头戴耳机的驱动电路。从输入端 IC 之间的电阻电容起到增强低频特性的作用,因为加有电位器,低频部分的增强量可在 0–10 倍之间连续可调。立体声反相合成电路 IC 2 脚和 8 脚的直流耦合电容之后,由0.47µF 和 50K 的电位器组成。在此电路中,把立体声的广场效果成分中的高音部分左右分别反相后合成,起到增强效果的作用 。用东芝 TA7376P推动头戴式耳机。这种 IC 内藏两个通道,外接元件少,可在低电压下工作 。负载阻抗较低时,可重放出动人效果的低频声音 。电源若改用 5#电池,用四只串联,电压为 6V,可直接驱动高输出的扬声器。若将三个 200µF/10V 的电容增加到 1000µF 左右,可获得更好的效果。
二、元器件的选择
所有元件没有什么特殊的。0.1µF 和 0.47µF 的电容用独石电容,其它的用电解电容。电位器中,20K 为双连电位器,50K 用带开关电位器。电阻无特殊要求,选用普通 1/8 或 1/4W金属膜电阻器。插头用立体声插头。
三、制作和调试方法
制作极其简单,即使是初学者,有一天的时间就足够了。要留心 IC 的脚和电解电容的极性。电位器的接线比较凌乱,不要搞错了。若没有接线错误和焊接不良,一定会马到成功。 接入头戴式立体声耳机或普通耳机,装入电池,打开开关。若两个旋钮配合得好,收听音乐可得到极其感人的效果,。根据聆听的音乐和音源适当的调整,这就是本机的使用方法要点。不用说,和小型音响,电视,CD 相连会得到更佳的效果。