时间:2018-07-17 14:55
人气:
作者:admin
如今MEMS麦克风正逐渐取代音频电路中的驻极体电容麦克风(ECM)。ECM和MEMS这两种麦克风的功能相同,但各自和系统其余部分之间的连接却不一样。本应用笔记将会介绍这些区别,并根据一个简单的基于MEMS麦克风的替换电路提供设计详情。
ECM有两根信号引线:输出和接地。麦克风通过输出引脚上的直流偏置实现偏置。这种偏置通常通过偏置电阻提供,而且麦克风输出和前置放大器输入之间的信号会经过交流耦合。
ECM的常见用例是在手机上连接的耳机中用作内联式语音麦克风。这种情况下,耳机和手机之间的连接器有四个引脚:左侧音频输出、右侧音频输出、麦克风信号以及接地。在这种设计中,ECM的输出信号和直流偏置电压在同一信号线路中传输。偏置电压源通常约为2.2 V。
模拟MEMS麦克风的信号引脚上不使用输入偏置电压。但是,它是一种三端器件,有不同的引脚分别用于电源、接地和输出。VDD引脚的供电电压一般为 1.8至3.3 V。MEMS麦克风的信号输出通过直流电压实现偏置,一般等于或接近0.8 V。在设计中,该输出信号通常会经过交流耦合。

图1. ECM电路连接
相对于ECM,使用MEMS麦克风的关键优势在于它的电源抑制(PSR)性能更强。MEMS麦克风的PSR通常至少为70 dBV,ECM却根本没有电源抑制能力,因为偏置电压直接通过电阻连接至麦克风。
用MEMS麦克风取代ECM时需要进行的电路更改
对于原本围绕ECM设计的系统,改用MEMS麦克风时面临的基本难题是,电源和麦克风输出没有单独的信号,例如使用耳机式麦克风时。如果对电路进行一些小的更改,就可以在此类设计中使用MEMS麦克风。首先,必须将信号链中直流偏置提供的下游信号与麦克风的输出信号隔离。其次,必须将此直流偏置用于为 MEMS麦克风供电,而且不能让麦克风的输出信号干扰电源。直流偏置的隔离可通过交流耦合电容实现,MEMS麦克风的电源可通过仔细设计的电路提供,该电路充当分压器和低通滤波器。以下设计中使用了ADMP504 MEMS麦克风作为示例。其中用到了一个2.2 k 偏置电阻。

图2. 将一根线用于电源和输出信号的MEMS麦克风
图2显示了一个实现上述功能的设计示例。在耳机的设计中,耳机连接器左侧的电路部分将会在实际耳机中,2.2 k偏置电阻和1 F交流耦合电容则在源设备(例如智能手机)中。电阻R1和R偏置形成分压器,MEMS麦克风将V偏置电压降至VDD引脚的供电电压。根据V偏置、R偏置和所需VDD电压的值,电阻R1可能需要非常小,如下例所示。要计算所需的串联电阻(R偏置 + R1),可将麦克风建模为一个电阻,将有固定电流从中流过。VDD = 1.8 V时,ADMP504的典型供电电流为180 A。根据欧姆定律,VDD上的电压为1.8 V时,该麦克风可建模为一个10 k 的电阻。要求解合适的电阻R1值,所用的分压器公式为:
[麦克风VDD] = [偏置电压] ×(10 k /(10 k + R1 + R偏置
根据此公式可以算出,一个2.2 k 的R偏置电阻和一个499的R1电阻会从2.2 V偏置电压分出1.73 V到麦克风的VDD上。在选择R1值时,需要进行权衡取舍;如下所示,此值太大会导致VDD过小,但为了防止C2过大,又不能让此值太小。 如今MEMS麦克风正逐渐取代音频电路中的驻极体电容麦克风(ECM)。ECM和MEMS这两种麦克风的功能相同,但各自和系统其余部分之间的连接却不一样。本应用笔记将会介绍这些区别,并根据一个简单的基于MEMS麦克风的替换电路提供设计详情。

图3. 分压器模型
图3显示了该分压器的两种不同模型。左侧,ADMP504麦克风建模为180 A电流源;右侧,麦克风则建模为具有1.8 V VDD的10 k 电阻。
电容C2和电阻R1形成低通滤波器,用于对电压供电信号中输出的麦克风音频进行滤波。这种滤波器转折频率应该远低于麦克风本身的滤波器较低转折频率。将低通滤波器设计为至少低于麦克风较低转折频率的两个倍频程,这会是一个好的开端。对于ADMP504,此转折频率为100 Hz。10 F的电容和499 的R1电阻可实现转折频率为31 Hz的滤波器。较大的电容或电阻会进一步降低此转折频率,但是该滤波器的电阻大小必须与它对分压器的贡献保持平衡,其中,分压器会向麦克风提供VDD。低通滤波器的−3 dB点的计算公式如下:
f−3 dB = 1/(2π × R1 × C2)
其中:
R1为分压器中的电阻。
C2为低通滤波器电容。
电容C1对麦克风输出进行交流耦合,这样它的偏置输出就会与通过手机提供的麦克风偏置电压隔离。在给定的VDD条件下,凭借R偏置、R1和麦克风的等效电阻,该电容还会形成高通滤波器。计算高通滤波器转折频率时要考虑的总电阻为与R偏置并联的RMIC和R1的串联电阻。此电阻的计算公式为
R总 =((RMIC + R1) × R偏置)/(RMIC + R1 + R偏置)
对于此处的示例,R总 = 1810 。高通滤波器转折频率为:
f−3 dB = 1/(2π(R总 × C1)
要让滤波器转折频率至少低于ADMP504低频滚降频率100 Hz一个倍频程的滤波器转折频率为100 Hz,C1至少应该为1.8 F。

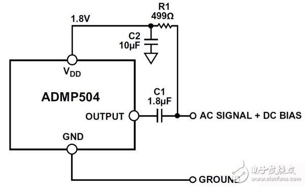
图4. 采用ADMP504 MEMS麦克风的电路
图4显示了一套完整的耳机电路,其中采用了ADMP504MEMS麦克风以及合适的电阻和电容值,并以我们处理的V偏置和R偏置值为依据。
通过本文介绍的电路,可以实现在没有单独的电源和麦克风输出信号的设计中使用MEMS麦克风。该电路只使用两个电容和一个电阻,即可让MEMS麦克风用于双线式麦克风电路中。