时间:2024-02-02 17:02
人气:
作者:admin
点火和接管
施加高于 300V 的足以接管的电压(超过图中右侧的峰值并开始电弧放电)。然而,HID灯仍然是绝缘的,因此高压脉冲叠加使电弧管发生电击穿(越过图中左侧的峰值)。
放电开始后,需要提供足够的电流(使功率高于额定值的四分之一,但不超过额定电流的两倍)。辉光放电时的灯管阻抗为1kΩ以上,因此需要比额定电压高很多的灯管电压。当电极上形成热点并开始电弧放电时,灯阻抗急剧下降。如果接管失败并且放电熄灭,将再次施加高压脉冲。这个过程几乎是瞬间进行的。
助跑
弧光放电开始后,灯管阻抗低至十几欧,由于电流限制(灯管额定值的两倍或镇流器能力),不能给灯管提供额定功率。随着温度升高,电弧管中的材料(汞、金属卤化物、钠汞齐等)蒸发,并开始从激发的金属原子中发出强烈的光。随着蒸气压升高,灯阻抗升高,因此灯功率升高。达到额定功率后,控制进入恒功率模式,但灯管阻抗继续上升,电流减小。
跑步
几分钟后,灯会达到热平衡,灯的阻抗也会变得稳定。稳态灯管电压因规格而异,一般在85~115V左右。
HID灯工作时气体压力可达1个原子到数个原子。灯管关闭后,气体压力和击穿电压仍然很高一段时间,因此不能重新启动,直到灯管温度下降到足够的水平才能重新点亮。重燃时间取决于灯和灯具的热设计,水银灯和金属卤化物灯几分钟到十多分钟,高压钠灯不到一分钟。
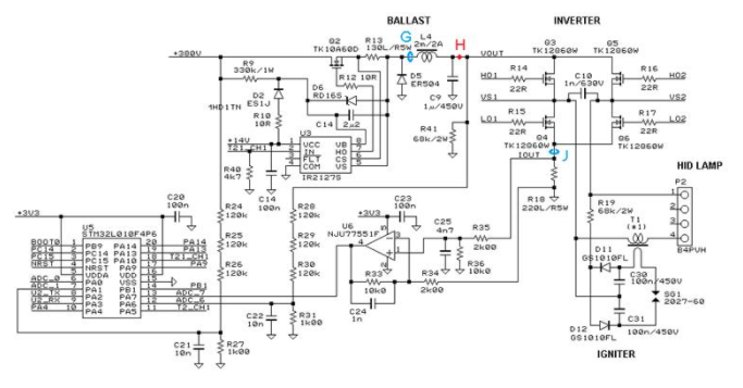
灯驱动器的配置

图 12. 灯驱动器原理图
图 12显示了驱动程序块的原理图。原理图中的红色和蓝色符号对应于本文所示屏幕截图中的探测点。
降压转换器
一开始打算做成C-CCM工作,但是纹波电流大,需要做大尺寸的电感才能满足工况要求,于是用电子表格buck.xlsx算了算,决定为降压转换器采用 CCM。由于数百伏的硬开关,晶体管 Q2 的功耗非常大, 3W。
当低端开关是一个二极管作为这种配置时,高端驱动器的浮动电源在初始状态和空载时无法充电。为此,放置充电寄存器 R9 和泄放寄存器 R41 以确保启动时的初始充电和启动后的续流操作(开关节点降至 0V),即使没有负载也是如此。

图 13. 灯控制图

图 14. 波形
图 13和图 14分别显示了灯控制和工作波形的框图(Ch1:点 H,Ch2:点 J,Ch4:点 G)。buck变换器是恒功率控制的,所以它不仅反馈输出电流buf,还反馈输出电压。电流控制回路,即次要回路,需要以响应进行控制,因此 PID 参数可针对每个灯配置进行配置。功率控制环路是主环路,不需要控制那么快(太快会干扰电流控制,导致灯闪烁),所以只在I项中控制。这些控制参数可以通过指轮开关进行预设和选择。
逆变器
降压转换器输出的直流电流通过 H 桥逆变器变为 200Hz 交流电流并提供给 HID 灯。
点火器

图 15. 点火脉冲
空载时输出电压保持在 360V 左右(放电开始前)。点火电容器C30和C31在倍压器中充电。当电容器电压达到 GDT (SG1) 的击穿电压时,大约。600V时,GDT导通,脉冲电流通过点火变压器T1的初级绕组流出,次级绕组上的高压脉冲将反复施加到灯上。点火器没有开/关控制,但是当放电开始并且灯电压下降时脉冲的产生停止。
T1 是由三个垃圾环形磁芯制成的点火变压器,初级绕组为 4 匝(4.3μH),次级绕组为 40 匝(430μH),带有聚四氟乙烯线。图 15显示了无电线连接时的点火脉冲波形。它读取 6kV 的峰值电压和非常快的瞬态电压,80kV/μs,因此需要特别注意电路板上的走线。我没有遇到过 MCU 的故障,但是 H 桥中的一些晶体管和栅极驱动器有时会因放电的高压脉冲而失效并跑到电路板上的某个地方。由于脉冲电压被连接到灯的电缆的杂散电容衰减,因此电子镇流器的规格中规定了电缆长度(通常为 1.5 至数米)。
状态图

图 16. 状态图
HID 灯在使用寿命结束时会表现出异常行为。如果进入这种情况,镇流器必须安全地停止运行。为了保证放电的开始和监控灯的工作状态,定义了一个状态图,如图 16所示。
重置
等待电源良好。两个转换器都被禁用。它总是在开机或 BOD 时进入此状态。当V IN进入工作电压范围时,升压转换器启动,当V BUS达到指定电压时,CT1和CT2清零并进入IGNITION阶段。
点火
启动降压转换器和逆变器并向灯施加点火脉冲。如果点火接管成功,清除CT1,进入RUNNING状态。如果不成功且 T1 时间耗尽,如果 CT1 《 N1,则增加 CT1 并进入 WAIT 状态,或者点火失败(灯寿命结束或开路)并进入 FAULT 状态。
跑步
放电开始后,灯会在几分钟内达到热平衡。当灯管电压进入额定范围,经过T3时间后,认为灯管处于稳定状态,CT2清零。如果检测到熄灭、灯管电压异常或短路,则退出该状态。灯管电压异常是指灯管电压在T2时间内超出额定范围的状态。这是由于发光管漏电导致灯管电压低,外管漏电导致预热失败或寿命结束导致灯管电压高。退出此状态时,CT2 增加。如果CT2 《 N2,进入IGNITION状态,否则认为无法进入稳定状态,进入FAULT状态。
等待
逆变器被禁用以防止持续输出点火脉冲。等待T4时间,进入IGNITION状态。
过错
检测到精神错乱。所有功能都关闭并保持此状态,直到断电或 BOD。
上一篇:图形液晶显示模块的使用方法
下一篇:什么是通用HID灯镇流器