全球最实用的IT互联网信息网站!

AI人工智能P2P分享&下载搜索网页发布信息网站地图

当前位置:诺佳网 > 电子/半导体 > 光电显示 >

适用于太阳能发电的超可靠栅极驱动器解决方案

时间:2024-01-31 15:38

人气:

作者:admin

导读:适用于太阳能发电的超可靠栅极驱动器解决方案-在正常运行期间(当负载在标准温度下连接时),与电源开关的阻断能力相比,太阳能逆变器的直流母线电压相对较低。因此,有足够的...

  成本优化的驱动器解决方案是使用 Power Integrations 高度集成的 SCALE 和 SCALE-2 栅极驱动器实现的,与基于分立驱动器级的典型解决方案相比,可显着减少组件数量和 PCB 尺寸。集成还可以提高可靠性,因为更少的组件意味着更少的潜在故障原因。因此,使用 SCALE 和 SCALE-2 栅极驱动器可以改善整个系统的平均无故障时间 (MTBF)。

  与太阳能应用相关的技术挑战之一涉及过压保护。

  在正常运行期间(当负载在标准温度下连接时),与电源开关的阻断能力相比,太阳能逆变器的直流母线电压相对较低。因此,有足够的电压“余量”来处理电源开关关闭时可能出现的任何过压。因此,使用有源钳位方法可以轻松实现对这些开关的可靠保护。

  然而,太阳能逆变器(更准确地说是太阳能电池板)的开路电压,特别是在低温下,可能会导致直流母线电压增加到接近电源开关的阻断能力。在此期间,任何标准有源钳位电路都可能导致电源开关意外打开。在的情况下,这会导致额外的损耗并增加 EMI;然而,在坏的情况下,结果可能是太阳能转换器完全损坏。

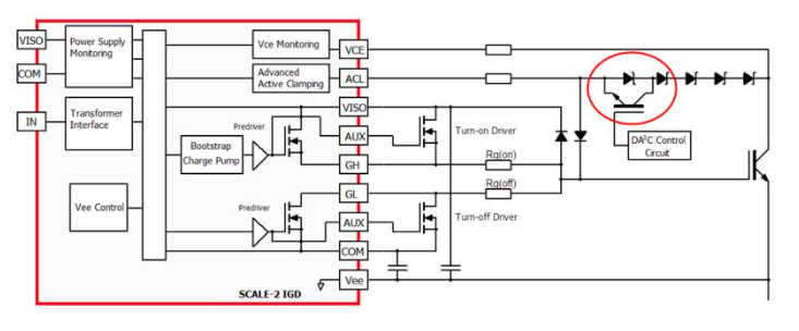
  为了解决这种情况,Power Integrations 开发了一种复杂的有源钳位技术,名为“动态有源钳位 (DA?C)”,该技术可自动激活和停用钳位功能,使太阳能逆变器能够在所有应用条件下安全运行(见下图) )。

  适用于太阳能发电的超可靠栅极驱动器解决方案

  

wKgZomW5-N2AMFPMAAGDQEgufJs457.png
温馨提示:以上内容整理于网络,仅供参考,如果对您有帮助,留下您的阅读感言吧!
相关阅读
本类排行
相关标签
本类推荐

CPU | 内存 | 硬盘 | 显卡 | 显示器 | 主板 | 电源 | 键鼠 | 网站地图

Copyright © 2025-2035 诺佳网 版权所有 备案号:赣ICP备2025066733号
本站资料均来源互联网收集整理,作品版权归作者所有,如果侵犯了您的版权,请跟我们联系。

关注微信