时间:2024-02-01 16:38
人气:
作者:admin
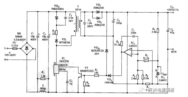
昨天收到小伙伴留图,想要了解一下恒流LED的电源是如何工作的; 经过同意,晒出线路图如下所示:
据留言,这个是14W的恒流LED驱动电路,当输出电压小于20V时开始进入恒流状态,电流稳定在0.73~0.74之间,达到恒流目的;我们可以从上图中看到,输入电压Ui=195~265V的宽电压,根据留言,我们可以得到输出电压Uo=20V;输出电流 Io=0.7A。

然后我上网查找了电源芯片的具体参数及推荐线路,得知电源效率n=86%;空载功耗Po《250mV。
线路工作原理:线路主要通过检测R7上电流形成的压降来实现恒流特性。图中将LM431的基准端与阴极K互相短接,那么阴极就相当于输出固定的2.5V基准电压,这个电压经过R5、R6和R8进行分压后,获得一个大约0.07V左右的参考电压,这个电压加至运算放大器的反向输入端;当通过R7的电流 Io达到0.7A时,我们可以根据欧姆定律得到R7上的电压Ur7=0.07V;当电流大于0.7A后时,产品进入恒流区,此时Ur7》0.07V;那么放大器LM321的同向输入端大于反向输入端,输出电压升高,VD4因被正向偏置而导通,通过VD4驱动VT的基极;将芯片的EN/UV端电压拉低。当EN/UV脚电流大于115uA后,芯片内部的MOS就会被禁止工作,那么电流反馈环路就可以实现恒流控制。
值得注意的是VD1在选用时要使用快恢复二极管,而不使用超快恢复二极管,是利用快恢复二极管的恢复时间较快恢复二极管而言会长一点的特性来提高电源的效率。
还有就是小伙伴留言说产品有时会有不稳压的问题,几乎把所有零件换了都没法修好,结果发现是PCB布线时出了问题,硬件工程师将功率地线和信号地线走线时离得太近,由于功率地线有大电流通过,会被引入信号端,影响到芯片的输出端,从而影响到产品的稳压性能。