时间:2023-09-20 09:24
人气:
作者:admin
当今时代,越来越多的电子硬件项目用上了锂电池。有时候我们在项目中需要指示电池电量,当电池电量低时提醒用户去充电,当项目中有液晶显示屏时,可以通过屏幕显示电池电量。但是,对于一些小项目,没有液晶显示屏,可以通过下面的电路,通过一个 LED 指示电量低。
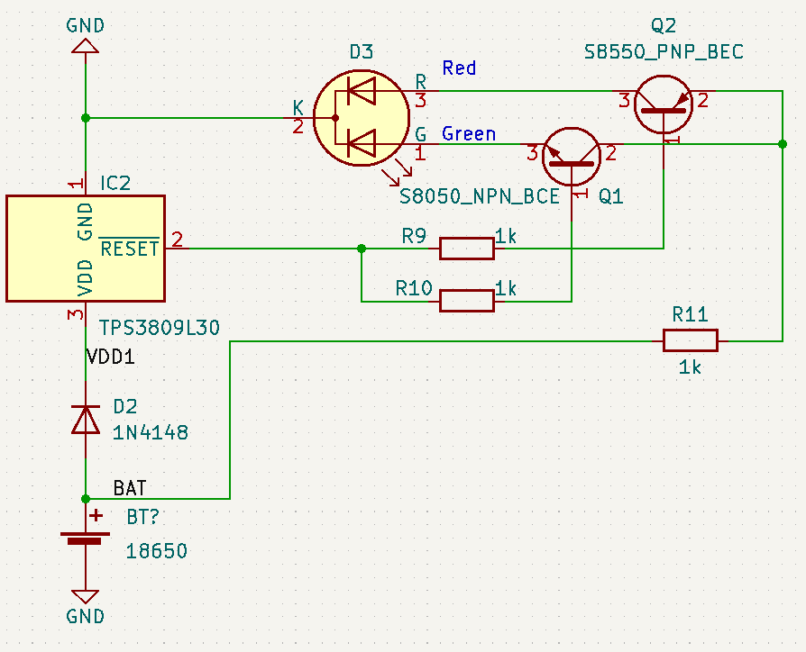
电路原理图

图中 D3 是一颗红绿双色共阴 LED。1k 电阻 R11 是其限流电阻。
图中 芯片 IC2 是一颗电压监控芯片,型号为 TPS380L30 。其阈值电压为 2.64 V, 当加在其 VDD 和 GND 引脚之间的电压低于阈值电压时,RESET 引脚会输出低电压;当高于阈值电压时 RESET 引脚会输出高电压。该系列芯片还提供其他阈值电压的型号:

二极管 D2 本身有 0.5 V 左右的压降,加上 IC2 的阈值电压 2.64V。这样,当电池电压低于 3.13 V(实测) 时,IC2 的 RESET 引脚会输出低电平,PNP 三极管 Q2 会导通,Q1 截止,红灯亮;当电池电压高于或等于3.13V 时,IC2 的 RESET 引脚会输出高电平,NPN 三极管 Q1 会导通,Q2 截止,绿灯亮。
如果想要进一步榨干电池电量,可以去掉二极管D2, 这样当电池电量低于 2.64 伏时红灯才会亮。
搭建好的电路
下面上板子上焊接好的电路:

当电池电量高于或等于3.13V 时,绿灯亮:

当电池电量低于于3.13V 时,红灯亮:

总结
本电路是利用电压监控芯片和两个不同极性的三极管结合实现的。
电压监控芯片会实时监控加在其 VDD 引脚的电压,当高于阈值电压时,会输出高电平;当低于阈值电压时会输出低电平。
对于 NPN 三极管来说,当基极电压为高时,导通。
对于 PNP 三极管来说,当基极电压为低时,导通。
编辑:黄飞
下一篇:图像预处理方法研究