时间:2023-09-21 10:37
人气:
作者:admin
光是一种电磁波,电场的振动方向与传播方向垂直。普通光线的电场振动方向是随机的,太阳光,卤素灯光等都是如此。
那么如果在光传播方向的垂直截面上,电场随时间的变化是明确的,则这样的光线称为偏振光。在光学设计中,人们往往更多关注光的波长和强度,而忽略了其偏振指标,其实偏振是光的重要特性,利用光的偏振性可以实现多种应用。
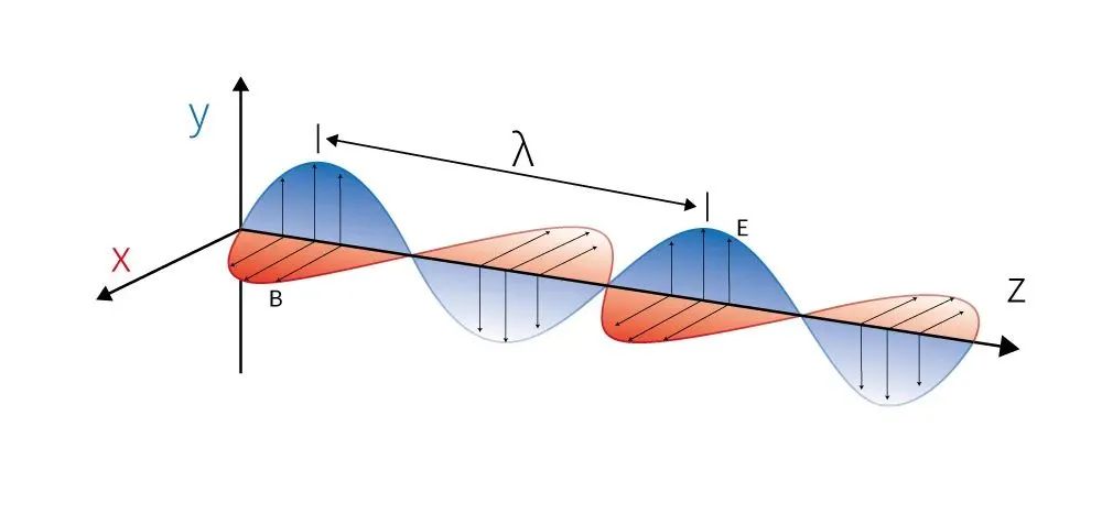
光是一种电磁波,电磁波是典型的横波,电场(E)和磁场(B)的方向与光的传播方向(Z)垂直,根据电场的方向不同,我们将偏振光分为三种类型。
一、偏振光类型

图1 光的电磁波属性
01
线偏振光
光的电场方向沿传播方向限制在一个平面上(y-z平面),其大小随相位变化,在垂直于传播方向的截面上(x-y面),光矢量端点的轨迹是一条直线。

图2 线偏振光示意图
02
圆偏振光
光的电场由两个相互垂直,振幅相等但相位差为90°的线性分量组成。圆偏振光在传播过程中,其矢量的大小不变,方向规则变化,在垂直于传播方向的截面上(x-y面),光矢量端点的轨迹是一个圆,根据旋转方向,分为左手或右手圆偏振光。

图3 圆偏振示意图
03
椭圆偏振光
光的电场由两个不同振幅和/或不是90°相位差的线性分量组成。椭圆偏振光的光矢量的大小和方向在传播过程中均按规则变化,在垂直于传播方向的截面上(x-y面),光矢量端点轨迹是椭圆。这是偏振光的最一般描述,并且圆形和线性偏振光可以被视为椭圆偏振光的两种极端情况。

图4 椭圆偏振示意图
了解了三种不同的偏振光类型,我们可以思考如何人为调整光的偏振态,能够改变光的偏振状态的器件都被称为偏振器,目前常用的偏振器大致可以分为吸收/反射型偏振器(如线栅偏振器,二向色偏振器)和分光型偏振器(如双折射偏振器。)
二、偏振器分类
01丨线栅偏振器
线栅偏振器是常见的反射型偏振器,它由相互平行的规则细金属线阵列组成,然后将其放置在与非偏振入射光束呈90度角的平面内。沿着这些线阵格栅振动的光被反射,而垂直于这些线阵格栅振动的光被传输。
图5 线栅偏振片原理图

其他反射型偏振器利用特定角度(布儒斯特角)入射时,反射光的偏振态完全是与入射面垂直的S偏振,折射光的偏振态几乎都是与入射面平行的P偏振。
图6 布儒斯特角原理图

02丨二向色偏振器
二向色偏振器是吸收型偏振器,它传输所需的偏振并吸收其余部分,其原理是单向拉伸掺杂特殊复合材料的基板,这样复合物大致在一个方向上排列,光的偏振方向与该方向一致时会被强烈吸收,而垂直于该方向的光则被透过。这类偏振器使用广泛,从低成本层压塑料偏振器到高成本玻璃纳米粒子偏振器,二向色偏振器可以做很大的尺寸,因此非常适合成像和显示应用。
图7 二向色偏振器示意图

03丨双折射偏振器
双折射偏振器属于分光型偏振器,它的工作原理是利用双折射晶体的特性,对不同偏振态光束的折射率不同。由于对s偏振光和p偏振光的折射率不同,入射的非偏振或椭圆偏振光在进入晶体时将分裂成两个单独的光束。大多数双折射偏振器由两块双折射晶体棱镜以一定的连接角度和晶轴角度组合而成。这类偏振器几乎不吸收或反射入射光束,因此较适合激光应用,它有优异的消光比和宽波长范围,但是价格比较高。
图8 双折射偏振器原理图

以上几种偏振器件可以将非偏振光或者椭圆偏振光人为调整为需要的线偏振光,如果想将线偏振光调整为圆/椭圆偏振光,可以搭配使用1/4波片来实现;如果想改变线偏振光的振动方向或者改变圆/椭圆偏振光的旋向,可以搭配使用1/2波片来实现,延迟波片产品的原理和具体选型可参考联合光科往期技术文章波片的选型和常规指标介绍。
实现了对光线偏振态的控制,我们可以将这种控制用于各种成像系统中,以消除光散射产生的眩光,消除反射物体的反光点,增加对比度。经过优化的成像有助于更好的识别表面缺陷或者其他隐藏的问题。也可以利用物质的非均匀性产生的不同折射率对偏振态的影响,用偏光检测仪检测样品的内部应力状态或者双折射率与厚度关系。
01
机器视觉系统使用场景下,被摄物体和相机传感器之间的许多随机杂散光将被摄物的许多细节遮蔽了,将线偏振片安装在机器视觉系统的镜头前和光源前,可以消除模糊的眩光,提高图像质量进而提高机器视觉软件分析测量的准确度。

02
专业摄影中,水面以下物体的反射光线会被空气/水交界面被反射光线所掩盖,很难拍摄清楚水面以下的物体,在摄影摄像镜头上增加滤光片可以大大减少水面的反射眩光更清晰的观察水下物体的细节。
03
除了对散射眩光,高反射光的抑制消除提高图像质量以外,偏振检测技术还可以检测材料内部应力。在玻璃和塑料等非晶透明固体中,材料中温度和压力分布产生的内部应力会导致材料特性的局部变化,从而使材料具有双折射和非均匀性。90°交叉的偏振片之间无内部应力的被测样本应产生一个完全暗场,当样本存在内部应力时,折射率的局部变化将改变偏振角,从而导致透射率变化。
对于偏光器件的工程应用还有很多,本文不一一举例。在科研领域中,线偏振器件常与1/4延迟波片、漩涡波片搭配使用,产生圆偏振光束和特定拓扑何数的涡旋光束用于各种科学实验。
编辑:黄飞
上一篇:LED路灯电源设计