时间:2021-11-18 22:06
人气:
作者:admin
FP7128是平均电流模式控制的 LED 驱动 IC,具有稳定输出恒流的能力,优秀的负载调整率与高精度的电流控制。不用额外增加外部补偿元件,简化 PCB 板设计。FP7128可接受 PWM 数位调光,建议调光频率 0.1kHz~20kHz。
特色
高速反应回路
可接受数位调光
具有过温保护功能
短路保护功能
输入欠压保护
PIN 脚描述

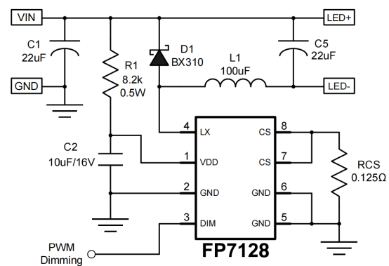
应用电路
应用条件:
输入电压 = 58V~72V
输出LED电压 = 52V
输出LED电流 = 2A
调光范围:0.1%~100%

C1:输入电容,电容值依输出瓦数决定,稳定输入电压纹波。
C2:VDD 稳压电容,建议使用贴片电容(MLCC)
C5:输出电容:降低输出电流纹波,改善EMI 电磁辐射。
R1:降压电阻,此电阻会消耗较大瓦数,建议采用多电阻并联方式。
RCS:输出电流设定电阻,建议尽量靠近IC,降低输出电流侦测误差。
D1:输出滤波二级管,建议使用萧特基二级管,降低在二级管上的功率损耗。
L1:此电感提供电路回路储能/放能与滤波功能,输出瓦数越大线径要越粗;电感量会直接影响工作频率,需依照工作条件设计合适的电感值。