时间:2022-01-01 23:00
人气:
作者:admin
FP7195 是一个外置 N-MOSFET 的 LED 驱动 IC。由于 FP7195 采用高压端点电流侦测,而且 IC 补偿回路采用电流模式,具有优异的动态响应又能简化外部补偿回路。FP7195 是用高压制程生产,可提供 6.5V~80V 宽电压的应用环境。FP7195 同时具有数位调光功能与模拟调光(线性调 光)功能。IC 内置温度保护机制,当 IC 内部温度超过保护值,输出电流会开始线性下降。
特色
➢ 高压端点电流侦测
➢可接受数位调光与模拟调光(线性调光),内部转模拟,调光深度0.1%
➢具有过温线性降电流功能
➢短路保护功能
➢输入欠压保护
➢恒流精度2%
➢优秀负载调整率
➢100%占空比
应用案例
1、调光电源:用FP7195进行PWM调光控制,可实现2.4G调光,蓝牙调光,WIFI调光等多种调光模式
2、教育照明:用FP7195进行无频闪调光控制
2、工业照明:用FP7195驱动500W灯具
封装脚位

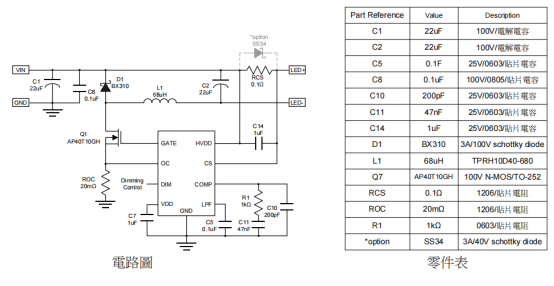
应用电路图