时间:2023-03-01 14:17
人气:
作者:admin
预判1:产业重回增长轨道板上钉钉
2023年,国内疫情防控放开,政策以恢复经济为重点。国外方面,美联储实施的货币政策影响程度下降;那么,2022年影响国内国外经济的两大因素,在2023年将逐渐消退;可见经济复苏带动产业复苏的趋势明确。 另值得注意的是,2023年春节期间,各家LED企业就已经纷纷出海参加ISE展,这也正式宣告了LED产业开始「无疫情时代」的新征程。 综合来看,产业重回增长轨道已是板上钉钉之事,全年呈现先抑后扬,即上半年承压运行,下半年有望在修复中反弹,整体保持谨慎乐观。

来源:《2022年小间距与微间距调研白皮书》
预判2:库存带来一定压力,但顺利出清后价格将回调 再看产业端,三年的疫情使产业经历了一段震荡期。

来源:《2022年小间距与微间距调研白皮书》 震荡期间,产业的库存在市场低迷的2022年继续走高。2023年早期,库存的出清于减值预计会给产品的价格、企业的利润带来一定压力。不过当前价格处于低位,若库存出清顺利,预计价格会回暖回调。

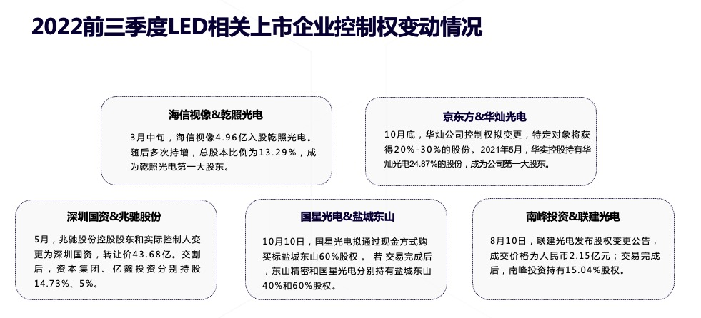
来源:上市公司公告
03 预判3:产业将迎来新的品牌格局
虽然2022年需求有所停滞,但产业整合的动作却频现。据《2022Q4 LED产业季度报告》所整理的重点企业整合行为来预测,今年大概率在芯片端、封装端、显示屏端都将迎来新的品牌格局。

来源:《2022Q4行家说LED产业季度报告》
04 预判4:Mini/Micro LED增长动力不减 迈入2023年,随着疫情防控放开, Mini/Micro LED的产业化进程将按节奏如期落地。 Mini LED背光方面,2023年有望保持一定的增长; Mini LED RGB方面,预计2023年将保持2022年的增长势头; Micro LED方面,2023年,预计苹果发布Micro LED手表推波助澜,使Micro LED产值将进一步放大。

来源:《2022年小间距与微间距调研白皮书》、《2022年Mini LED背光调研白皮书》
编辑:黄飞