时间:2023-03-14 15:59
人气:
作者:admin
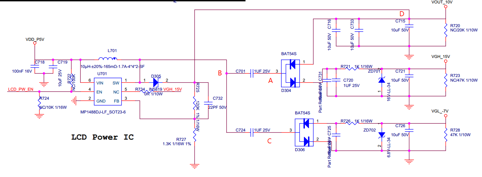
在液晶显示器驱动电路中,主要有三组电压:1、TFT栅极开启电压VGH 2、TFT栅极关闭电压VGL 3、VCOM电压。这三组电压一般为:VGH电压值在15 ~ 20V,VGL电压值在-7.0 ~ -10V;VCOM在10V左右。
如下图,此电路三组电压为别为:10V、-6.8V、16V

我们来分析下这电路是如何得到这三组电压的:
1、首先是10V的VCOM电压
这个10V的电压是通过电感来进行不断升压,通过与电阻R725、R727的分压得到10V。具体上篇文章DC-DC电感升压电路原理有详细分析过程,这里不在重复分析。
2、VGH 16V电压形成
VOUT_10V电压通过三个电容C715、C733、C716的滤波,然后D304的13管脚给C701进行充电,此时C701的点位左边为0,右边为10。B点的电平是电感输出的高低电平0与10V,当B点为高电平时,C701的A点,由于电容放电无法突变,其表现形式为A点逐渐上升到20V,B点为10V,A点在经过D304的32管脚进行放电,接着被ZD701稳压管稳定在16V左右。
3、VGL -6.8V电压的形成
当B点为10V时,会给C724进行充电,C724经过D306的32管脚接地,所以C724电平为左边10,右边0当B点为0V时,C724左边相当于接地,由于电容的电压不能突变,右边表现形式逐渐变为-10V,通过D306的31管脚导通,再经过ZD702稳压管的稳压稳定在-6.8V左右。

下一篇:光学设计之复眼照明系统原理