时间:2022-12-27 10:58
人气:
作者:admin
作者:雪瑞思、大橘
TFT-LCD简介
显示屏作为人机交互的媒介,在日常生活中发挥着重要的作用。TFT-LCD(Thin Film Transistor-Liquid Crystal Display),即薄膜电晶体液晶显示器,是一种不能自发光的被动型显示器件,利用液晶的电光效应实现图像显示。TFT-LCD技术是微电子技术与液晶显示器技术巧妙结合的一种技术。其诞生于1960年,经过持续技术改良,于1991年正式应用于商业化笔记型电脑。目前,随着其工艺技术的逐步成熟,TFT-LCD在各个应用领域皆成为主流。
TFT-LCD优点
TFT-LCD迅速成长为主流显示器,这与其本身具有的优点密不可分。
☆使用特性好
低驱动电压、低功耗、品种多样,使用方便灵活,升级、更新方便,使用寿命长
☆环保特性好
无辐射、无闪烁,对使用者健康友好
☆适用范围宽
工作温度范围在-20℃到+50℃之间,既可作为移动终端、台式终端,也可用作大屏幕投影电视
☆制造自动化程度高
TFT-LCD产业技术成熟,大规模工业化生产特性好,成品率高
☆易于集成化和更新换代
TFT-LCD是大规模半导体集成电路技术和光源技术的完美结合,发展潜力大
凭借上述优点,TFT-LCD屏幕在智能终端运用中越来越广泛。随着人工智能突飞猛进的发展,使得TFT-LCD屏幕技术也不断提升,高清晰度、高亮度、全视角、轻薄设计、低功耗等等将进一步成为TFT-LCD屏幕发展趋势。
TFT-LCD显示原理
TFT-LCD显示屏主要是由背光源、LCD面板和驱动电路构成。LCD面板本身不能自发光,需要背光源提供基础光源,以LED光源为主,背光驱动电路点亮LED后经过导光板将光线均匀分布。液晶面板中偏光板和中间的液晶是显示的重要组成部分,偏光板对光波传播有阻隔作用,只允许平行的分量通过,当两块偏光垂直放置时,通过一层偏光板的平行光垂直于第二层偏光板,光波无法通过,此时显示屏呈现黑色。在液晶分子两端施加不同的电压,可以调整液晶分子旋转角度,通过一层偏光板的平行光经过液晶分子的折射,改变了光的传播方向,旋转90度的光分量可以透过第二层偏光板(如图1)。液晶分子旋转角度不同,平行于第二层偏光板的光分量也会有所变化,从而实现不同灰阶亮度的显示。通过液晶分子偏转后的光线只显示不同灰阶,不能显示颜色,需要借助RGB三原色彩色滤光片实现不同色彩的显示。

图1(源自网络)
LCD屏幕显示的图像是由多个像素点组成,每个像素点包含RGB三个像素单元。TFT-LCD采用行列矩阵式扫描显示方式,实现对每个像素单元的独立控制。每一行像素单元中薄膜晶体管的栅极连接在一起,由Gate Driver提供电源,用来开启或关闭某一行的薄膜晶体管。Source Driver则是为像素单元中薄膜晶体管源级供电,使像素单元中液晶电容和储存电容充电至所需的灰阶亮度电压。
艾为偏压电源芯片
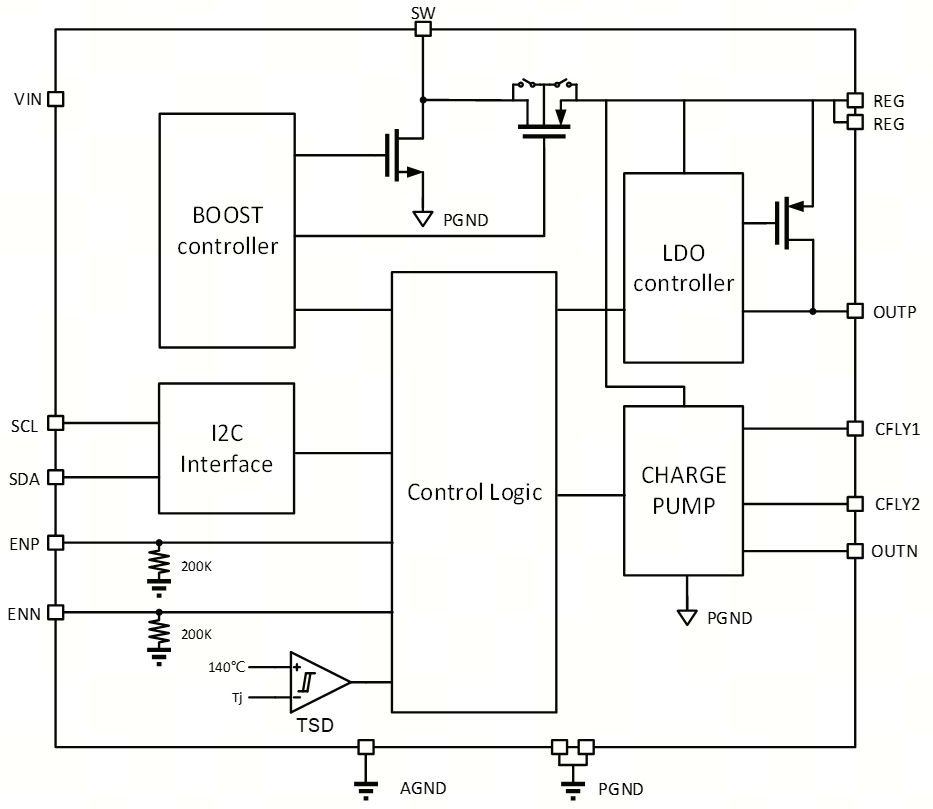
艾为AW3750X系列是专门为手机、平板、VR眼镜等智能终端TFT-LCD显示屏提供偏压的电源芯片(供电框图如图2),该系列产品具有两路输出OUTP/OUTN,为LCD模组中显示驱动芯片DDIC提供正负偏置电压,驱动芯片通过内置电压转换模块将供电电压转换成正负高压输出至行列驱动模块Source Driver和Gate Driver,从而调整液晶分子的偏转角度,利用偏光片实现每个像素点明暗变化实现不同图像显示。

图2
AW3750X系列推荐应用电路图如图3所示。输入电压2.7V~5V,主要用于单节锂电池供电设备。该系列芯片集成软起动和补偿电路,在内部集成三路电源转换模块情况下,外部仅需一颗电感,极大减少外围器件数量且节省了珍贵的PCB空间。AW3750X系列支持I²C接口,可以通过I²C接口灵活调节输出电压和负载档位来适配不同的应用场景。

图3
AW3750X系列集成三个电源转换器:Boost、LDO和Charge Pump(如图3)。其中,Boost 用于为内部LDO和Charger Pump模块提供输入电源;LDO 用于输出正压OUTP;Charge Pump 用于输出负压OUTN。此外该系列芯片具有OUTP/OUTN独立使能引脚ENN/ENP,可以通过外部GPIO分别控制两路输出,芯片内部连接200k下拉电阻,不使用硬件使能方式时可浮空处理。AW3750X系列支持BOOST输出端过压、欠压锁存、输出短路、过流和过温保护功能。

图4
与此同时,AW3750X系列配备人性化的UI(如图5),客户可以不用通过外配MCU和代码,仅使用艾为的UI搭配EVB板进行灵活验证测试。连接配套UI,客户可以进行输出电压、负载档位、快速掉电功能配置和软复位以及软件使能操作,UI界面GPIO部分可用于硬件使能的验证,不需要额外的电源。

图5
AW3750X系列产品具备可灵活配置输出电压和负载档位、低功耗、高效率和较好的瞬态响应能力等特性。为覆盖多种应用场景,艾为提供了五款不同输出电压和负载范围的产品。

AW37501CSR和AW37503CSR主要应用于智能手机或小尺寸平板电脑等LCD显示屏场景的智能终端设备。以HTC首款元宇宙手机Desire 22 Pro为例,其采用6.6英寸、2412*1080分辨率的LCD显示屏,支持120Hz高刷新率,选用艾为AW37503CSR为LCD提供偏置电压,±4~±6V的输出范围和150mA的输出能力可以很好的满足应用需求。
AW37502CSR/AW37504CSR/AW37505CSR这三款更宽输出电压范围或更高电流输出能力的偏压芯片主要应用于更大屏幕尺寸平板电脑或者VR等终端产品。
以小米平板5 Pro 12.4为例,其搭载了一块分辨率为2.5K(2560*1600)超清显示屏,12.4英寸大尺寸LCD屏对电流驱动能力要求更高,所以偏压芯片选择负载能力高达220mA的AW37504CSR,为大屏尺寸产品提供更清晰、流畅显示效果。值得一提的是,AW37504CSR偏压芯片还可以很好地满足像素密度高的VR类产品。
编辑:黄飞