时间:2020-02-29 13:06
人气:
作者:admin
随着LED照明在汽车电子领域的飞速发展,新的LED挑战也接踵而至。本文介绍了当今照明电源设计师面临的主要限制因素,并探讨了如何利用MPS新型汽车LED模块 —— MPM6010-AEC1 解决这些问题。
LED寿命长、体积小、功耗低的优势与当今环保车辆的需求完美契合,这也造就了LED在汽车照明中的普及。从汽车内部的氛围灯,信号指示灯,数字屏面背光,到汽车外部的转向灯,刹车灯,雾灯以及日行灯,LED应用在汽车内外已然随处可见。在不远的将来,LED也有望取代以卤素或氙灯为主的大功率前灯。
今天的汽车照明工程师在将LED设计得更小,更独特性的同时也面临着提高可靠性,抗电磁干扰,优化热性能等一系列技术挑战。
高可靠性在汽车工程中举足轻重,这一点在汽车外部照明中尤其重要,车辆的状态 (转弯、停车、报警等)都要依靠它。最大化可靠性得一般原则是最少化电路板上的元件数量:元件越少,潜在的故障点就越少,需要的材料也就越少。越简单的设计就越容易调试并推向市场。
此外,随着LED系统的缩小,驱动这些系统的相关电子设备也必须随之缩小。实现小型电路板设计的一种常见方法是增加驱动器的开关频率,从而减小相关电感和电容的尺寸。然而,更高的开关频率会造成电磁干扰的陡增;电磁干扰与开关频率呈平方关系,这意味着开关频率加倍会使电磁干扰增加四倍。为了解决这个问题,设计人员在优化电路布局并选择低损耗元件的同时,必须将瞬时电流活跃的敏感环路最小化,这些敏感路径通常包含开关,储能电感和解耦电容。另一种降低电磁干扰的方法是添加金属屏蔽,当然同时成本也会大幅增加,这对价格敏感的照明市场是难以接受的。
再则,虽然LED比卤素灯或白炽灯功率更小,但热管理仍是一个大问题,因为它与LED的预期寿命直接相关。LED以数十万小时的工作寿命闻名于世,但结温过高会使其寿命骤减,车辆可能工作的严酷气候条件,也会使LED寿命进一步降低。

图 1. MPM6010汽车LED驱动模块内部示意图
MPS在开发业内最先进的汽车LED驱动模块新的 MPM6010-AEC1时就考虑到了这些关键问题。这款36V, 1.5A, LED模块集成了同步降压LED驱动器与汽车级电感和解耦电容(图1),适用于15W以内的汽车内外照明应用。MPM6010紧凑的3mmx5mm封装极大的简化并缩小了电路板布局,如图2所示,仅需四个外部元件,就可以完全实现LED驱动器解决方案。

图 2: MPM6010,1.5A典型应用电路
MPM6010-AEC1 采用了MPS具有自主知识产权的低RDS(ON)工艺,该工艺在DC / DC转换器中广受好评。MPM6010-AEC1在2.2MHz开关频率下能提供超过90%的效率,有效地防止了LED过热。 Figure 3 显示了在2.2MHz开关频率下1和2串联LED在实际应用中测量的效率。

图 3: MPM6010在2.2MHz, 12V输入时工作
MPM6010-AEC1通过减少所需元件的数量来帮助提高系统的可靠性,如图2所示,一个模块代替了一个离散驱动程序的4-6个独立元件。需要指出的是,内部电感符合AEC-Q200标准,而整个模块已通过AEC-Q100。
MPM6010将具有瞬态电流的关键回路包裹于模块内部,抗电磁干扰能力因此大大优化,这有助于客户更快更容易的通过CISPR25 Class 5(汽车电磁兼容标准)。

图 4: MPM6010 CISPR25 Class 5标准平均辐射
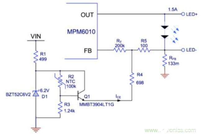
最后,MPM6010-AEC1热折返技术通过PWM调光输入(EN/DIM)引脚或LED电流调节反馈引脚(FB)实现LED热管理, 图 5 展示了后者的实现原理。当外部热敏电阻的温度达到临界阈值时,LED的电流会被节流回来。该热折返电路,加上内置的安全功能,过热保护和LED开路、短路检测等模块,在保持LED在一个安全的工作范围的同时,可以更好地确保LED的使用寿命。

图 5: MPM6010 热折返电路
MPM6010符合AEC-Q100一级标准,采用3mmx5mmx1.6mm QFN封装,可选择Wettable Flank以辅助自动光学检测。
汽车制造商为LED照明系统提出了严格的性能和尺寸目标,市场趋势表明,这些标准只会随着时间推移变得更加严格。MPM6010等先进的集成驱动模块可以帮助满足诸如高可靠性,抗电磁干扰,优化热性能等产品要求,使其更容易达到系统设计目标,并为新一代更复杂的照明和信号系统铺平道路。
责任编辑;zl