时间:2019-11-21 08:41
人气:
作者:admin
寿命长、效率高是有前提的,即适宜的工作条件。其中影响寿命和发光效率的主要因素是 LED 的工作结温。从主流 LED 厂家提供的测试数据表明,LED 的发光效率与结温几乎成反比,寿命随着结温升高近乎以指数规律降低。因此,将结温控制在一定范围是确保 LED 寿命和发光效率的关键。而将结温控制在一定范围的手段除散热措施外,将结温纳入驱动电源的控制参数是十分必要的。
1 LED 结温的检测
LED 的结温是指 PN 结的温度,实际测量 LED 的结温比较困难,但是可以根据 LED 的温度特性间接测量。
LED 的伏安特性和普通的二极管相似。用于白光照明的蓝光 LED 典型的伏安特性如图 1 所示。

图 1 LED 的伏安特性
LED 的伏安特性和其它二极管一样具有负温度系数的特点,即在结温升高时 I/V 曲线出现左移现象,如下图所示。

图 2 伏安特性的温度特性
一般 LED 的结温每升高 1°C ,I/V 曲线会向左平移 1.5~4mV,假如所加的电压为恒定,那么显然电流会增加,电流增加只会使它的结温升得更高,甚至导致恶性循环。所以,目前 LED 驱动电源一般设计为恒流供电。
根据 I/V 曲线随结温升高左移的规律,在恒流供电的情况下,测量 LED 的正向电压就可以推算 LED 结温。
在实际应用中,往往不需要确定 LED 结温的特别精确的数值,此时可以用试验的方法确定整体灯具 LED 光源结温的估算数值。以一个 12W 筒灯为例,光源部分由 4 并 6 串中功率 LED 组成,其电路连接形式如下:

图 3 LED 光源电路连接图
确定正向电压与结温的关系的试验步骤为:1)将光源置入恒温箱中;2)设置恒温箱的温度;3)待恒温箱内温度充分平衡稳定后,在光源两端接入恒流源;4)迅速测量光源的正向电压并记录;5)重复上述步骤 1)~(4),恒温箱温度由低到高,测得多点数据。
按上述步骤,对 12W 筒灯光源进行三次测量,数据如下:

表 1 LED 正向压降与结温的测量数据
由表 1 可以看出,测量数据的一致性和规律性很明显。
因测试时间较短,可以将测量时恒温箱设置温度近似等于 LED 光源的结温。在 600mA 恒流的情况下,通过数学方法不难得出光源模块正向电压与结温的关系。利用 Excel 工具,以温度为 X 轴,平均值为 Y 轴,生成(X,Y)散点图,选择线性回归分析类型则可生成如下趋势图和公式。

图 4 Excel 生成的趋势图
由此可见,一个由 4 并 6 串中功率 LED 组成的光源,在 600mA 恒流驱动时其正向电压与结温的关系为:
Vf = -0.0207Tj+ 20.332 (1)
Tj= 982.22-48.31Vf (2)
式中 Vf 为 LED 光源的正向压降,Tj 为结温。需要注意的是,不同厂家不同规格的 LED 产品虽然都符合上述趋势,但具体数据却有一定的差异,因此更换厂家后规格型号需重新试验。
2 LM3404 介绍
随着 LED 照明应用的发展,国内外厂家推出了很多用于驱动 LED 的器件。其中美国国家半导体公司推出的 LM3404 及系列产品就是一款非常适用于中小功率 LED 光源的恒流驱动芯片。
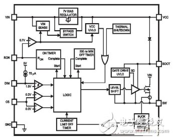
LM3404 内置 MOS 开关管,最大输出电流 1A,效率高达 95%. 这款芯片采用 8 引脚 SOIC 封装,其中的一条引脚可以利用脉宽调制(PWM)输入信号控制 LED 的光亮度。
此外,这款芯片可以利用低至 0.2V 的反馈电压提供电流检测功能。输入电压 6~42V,其内部电路结构如图 5 所示。

图 5 LM3404 内部电路结构图
引脚定义:
SW:内部 MOS 管输出端,一般需外接一个电感和一个肖特基二极管;
BOOT:内部 MOS 管启动引脚,一般用一个 10nF 电容与 SW 端相连;
DIM:PWM 调光输入端,通过输入不同占空比的 PWM 信号,可调整输出的平均功率;
GND:接地端;
CS:反馈引脚,用于设置恒流值;
RON:在线控制端,该引脚接地可使芯片停止工作并处于低功耗状态;
VCC:供电引脚,该端由芯片内部提供一个 7V 电压,应用时接一个滤波电容到地;
VIN:输入端,电压范围 6~42V,对于 LM3404H 范围为 6~75V.
LM3404 应用十分简单,一个用 LM3404 的典型应用如图 6 所示。

图 6 LM3404 典型应用电路图
图中,Rsns 为取样电阻,可根据设计恒流值确定;Ron 一般选用 100k 左右的电阻;可决定开关频率;L1 为输出电感,可根据设计纹波及开关频率等参数确定。
3 基于结温保护的 LED 电源设计
基于结温保护的 LED 驱动电路关键在于结温检测和如何保护。根据上述结温与 LED 正向电压的关系,测量 LED 光源的正向电压即可确定结温,但一般 LED 恒流驱动电路的纹波较大,为避免误保护,检测电路必须要对测量值进行滤波。另一方面,当结温超过设定值时的保护措施,如能使光源降低功率工作,整个灯具降级运行,是较为合理的方案。采用带模拟输入的低功耗的单片机,可以对检测数据进行数字滤波,并通过 PWM 输出控制驱动调节 LED 光源功率,可简化检测电路和控制电路的设计。
Microchip 公司 PIC12F675 具有可编程的 4 通道模拟量输入、10 位分辨率模数转换的低功耗在线可编程的单片机,其内置看门狗、4MHz 振荡器、128 字节 EEPROM,单字节指令系统,8 脚封装。是一款简单实用的、性价比较高的单片机。将 LED 光源的正向电压经取样后接入 PIC12F675 的模拟输入端,经 AD 转换、去除粗大误差、取多个数据的均值作为结温判断依据,输出 PWM 信号对恒流驱动芯片进行控制,以达到调节输出功率的效果。
此外,根据测量值还可以进行开路判断,从而也简化了开路保护电路。
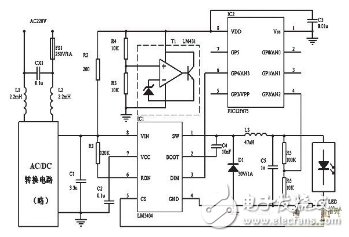
仍以光源部分由 4 并 6 串中功率 LED 芯片组成的筒灯为例,设计恒流值为 600mA,结温保护点为 80℃左右,根据式(1)得出其光源电压保护点为 18.68V,即光源两端的电压低于 18.68V 时,LED 结温会超过 80℃,此时驱动应采取保护措施。由 LM3404 和 PIC12F675 组成的基于结温保护的 LED 电源电路原理图如图 7 所示。
图 7 基于结温保护的 LED 电源电原理图

原理图中,CX1、L1、L2 组成输入 EMC 滤波电路,经 AC/DC 转换输出 24V 直流,如为电池供电的应急照明、太阳能照明、及车载照明等应用时,则该部分省略。R1、LM3404、C4、D1、L3、R7 组成典型的恒流驱动电路,对于 4 并 6 串的 LED 中功率芯片组成的光源模块,取样电阻为 0.39Ω。R2、R3、R4 与 LM431 组成稳压电路,为 PIC12F675 提供稳定的 5V 电源和内部 AD 转换的电压基准。
LM3404 的输出经 R5、R6 分压后输入 PIC12F675 的模拟端口 AN2,PIC12F675 经内部 AD 转换、计算获取 LED 光源的正向电压,根据设定值程序产生 PWM 信号,通过 GP4 引脚接入 LM3404 的 DIM 端对其输出功率进行调整。
PIC12F675 初始设置 GP4 输出高电平,如测得 LED 正向电压在合理范围内,则维持高电平输出使 LM3404 正常工作;如 LED 正向电压逐渐变低并低于设定值 18.68V,则在 GP4 引脚输出 PWM 信号,其占空比可依次降低,直至 LED 正向电压低于设定值。当测得 LED 正向电压很高时可判定输出开路, PIC12F675 可输出低电平关闭 LM3404 的输出。
需要指出的是,输出电压取样包含了用于 LM3404 恒流控制的电流取样电压约 0.23V,在 PIC12F675 的计算程序中应予以调整。
PIC12F675 的程序框图见图

图 8 单片机程序框图
4 结语
基于结温保护的 LED 电源由于利用单片机进行控制,很容易扩展其它功能。如作为路灯,可通过编程使后半夜降低功率运行,从而进一步节能和延长灯具寿命;加入其它传感器,可实现按需照明;加入远程通讯模块,可以使灯具组成智能控制网络等等。