时间:2014-07-09 16:26
人气:
作者:admin
白光LED被广泛应用于手机、PDA和数码相机的液晶显示器背光照明。Torex公司拥有此类LED的应用控制解决方案——采用DC/DC转换器或电荷泵系统。本系列文章介绍使用LED背光照明所必需的亮度控制系统,以及采用白光LED作为相机闪光灯的应用实例。
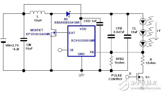
这个应用实例采用升压型DC/DC转换器XC9103系列,通过改变白光LED的照明时间可以控制亮度,利用输入到CE引脚的PWM信号可控制照明时间,通过提高或降低PWM信号的占空比可使白光LED变亮或变暗。输入到CE引脚的PWM信号频率在60HZ到100HZ之间可控。
Tr1和一个电阻能瞬时增加通过白光LED的电流(IF)。此电路最适用于手机和数码相机的背光灯或闪光灯。当TR1导通时,通过白光LED的电流(IF) 瞬时增加,使白光LED变亮。当TR1截至时,白光LED恢复原始亮度,此时的亮度由反馈电阻2的阻值决定。

图1 电路图

白光LED正向电流为


附注:正向脉冲电流的极限值可参看厂家的技术数据表。
上一篇:告别传统,为您全面解析投影新光源