时间:2014-07-10 16:12
人气:
作者:admin
摘要
本报告介绍了具有TRIAC亮度调节功能的7W AC/DC LED照明驱动器的参考设计。该解决方案采用具有一次侧恒定功率控制的单级功率因数校正(PFC)反相拓扑。文章为您介绍功率转换器的完整分析与设计。最后,我们还为您提供了基于7W应用获得的实验结果。对该设计进行简单修改,便可适用于其他应用。
1、 引言
本PMP4304A参考设计是一款使用TI TPS92210 LED照明功率控制器的TRIAC亮度调节单级功率因数校正LED驱动器。本LED应用主要针对PAR灯泡更换,其拥有小体积、低成本、高PF和高TRIAC亮度调节性能。
该解决方案采用带有一次侧恒定功率控制的单级功率因数校正(PFC)反相转换器。它在没有光耦合器的情况下,在单级反相拓扑中实现了一次侧恒定功率控制。这种驱动器可使用高线压AC或者低线压AC工作。输出可提供350mA的恒定电流,以驱动6支串联LED。
2、 工作原理
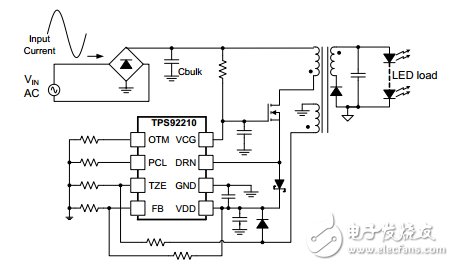
2.1 功率因数校正单级反相转换器
这种单级功率因数校正转换器采用隔离式反相AC/DC拓扑,它把AC输入线压整流为输入正弦电流的DC输出。单级反相拓扑被广泛用作隔离式LED解决方案,因为它拥有非常低的BOM成本和高效率。

图1 单级反相转换器
传统的单级反相解决方案均采用转换模式来按时调节常量,以实现PFC功能。但是,转换模式的反相拓扑并非为自然PFC,因为占空比和频率经常变化。因此,PF和THD在这种条件下的准确性并不高。
但是,一次侧恒定功率单级反相是一种自然PFC。
首先,输入电压可设置为:
![]()
那么,利用方程式2可计算出平均输入电流。
![]()
通过方程式1和2,输入功率计算如下:
在一次侧,恒定功率方案为:
![]()
在方程式4中,K为常量,K的值取决于系统总功率。
当Vin的RMS变化时,占空比反向变化。当Vin的RMS受限时,占空比不再变化。因此,当系统稳定时,占空时间和占空度恒定。
与此同时,为了保持恒定功率,系统保持在相同的开关频率下。
由于Ton、L、f和Vin均为常量,因此输入电流为方程式2的自然正弦。
另一方面,输入功率也为方程式3的常量。
总之,我们可以看到,在这种应用中,相比传统的方案,一次侧恒定功率单级方案拥有一定的优势。首先,一次侧恒定功率方案是一种自然的PFC,其PF和THD均优于传统方案。其次,顾名思义,一次侧恒定功率方案仅受一次侧控制。因此,可以把光耦合器排除在外,从而达到低成本BOM。
2.2 TPS92210控制器和系统运行
就TPS92210控制器而言,有一个OTM引脚,其可以通过连接它的电阻器来控制Ton时间;详情如下:
![]()
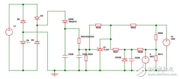
为了实现一次侧恒定功率控制,我们使用下列电路,如图2所示。

图2 一次侧恒定功率控制的前馈电路
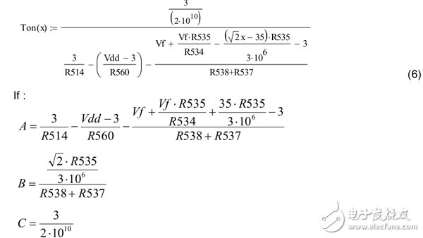
假设Vin_rms = x,Ton和Vin_rms之间的关系可计算如下:

该公式可简写为方程式7:
![]()
为了满足一次侧恒定功率控制的要求( Vrms *Ton = K),选择B=0。同时,可根据输入功率选择A和C。
图3为7W举例计算以后的模拟结果。输入电压变高时Ton时间变小。与此同时,输入功率必须保持恒定。

图3 Ton时间vs Vin_rms和输入功率 vs Vin_rms