时间:2012-05-22 09:32
人气:
作者:admin
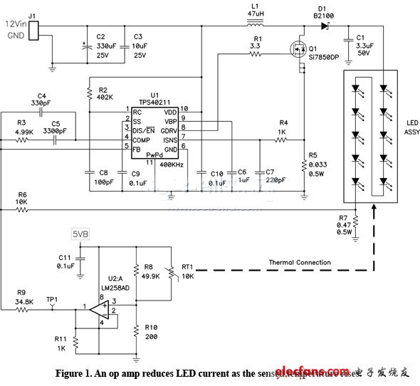
利用LED实现高亮度照明要求使用厂商允许的最大电流驱动,但LED的平均寿命高度取决于工作温度。工作温度仅上升10°C便可使其寿命缩短一半。这种情况迫使设计人员必须降低调节电流,牺牲亮度来延长使用寿命。如果要求LED在较高的环境温度下工作,则必须进一步降低电流来最小化环境到芯片温升,以保证使用寿命。但是由于存在温度上限,这样做会降低中低环境温度范围的照明亮度。本质上来说,我们是通过降低亮度来实现高温环境工作的。图1显示了一个使用热敏电阻控制运算放大器(op amp) 的LED驱动电路,其在LED电路板温度上升时降低驱动电流。

图1检测温度上升时运算放大器降低LED电流。
LED阵列电流通过检测电流检测电阻器R7的电压来调节,并用作控制器的反馈控制,例如:TPS40211等。运算放大器电路(包括R9),向反馈节点(FB)注入一个电流以降低调节电流,或者灌入它的电流来增加调节电流。FB节点电压保持0.26V恒定不变。提高运算放大器输出(TP1)的电压,必须通过降低R7电压来获得补偿,从而降低LED电流。当运算放大器输出刚好为0.26V时,注入电流为零,而LED调节不受影响。
热敏电阻RT1是一个负温度系数(NTC)器件。25°C下它的标称电阻为10K欧姆,但在–40°C下增加至300K欧姆以上,而在100°C下则降低至1K欧姆以下,并且是以一种非线性的方式。电阻器R8和R10将5V偏置电压调低接近FB电压,而R9的值则控制电流随高温变化减小的快慢。使用较好调节的偏置电压非常重要,因为电路的精确度受到偏置容限的影响。电阻器R9必须尽可能地靠近电流模式增压控制器放置,目的是最小化噪声敏感度。使用热环氧,将热敏电阻RT1尽可能靠近PWB上的中央LED连接。
图2显示了各种温度条件下获得的数据。仅有LED和热敏电阻在该温度范围工作。热敏电阻检测到的温度绘制成曲线图,与环境温度相比较。我们将计算得到的LED芯片温度也绘制成图,其等于电路板温度加上每支LED的功率乘以结点到机箱热阻抗(8°C/W)。我们可以看到,高环境温度条件下,运算放大器电路会降低LED电流,而LED芯片温度接近LED电路板温度。这种情况下,LED电路板温度接近环境温度,因为LED电流几乎为零。这样,便可实现LED芯片温度稳定无变化。RT1非线性是最高温度下LED电流急剧变化的原因。TP1的温度“控制电压”也被绘制成图,并且同预计值非常匹配。
图2环境温度上升,LED电流降低,从而达到更低的芯片温升速率。
总结
高温环境下,使用驱动高功率LED会使LED亮度退化、使用寿命缩短,这种情况下热反馈电路便非常有用。它可以降低LED的电流,从而降低LED的功耗,并最终降低LED的温升。由于LED亮度随温升降低,因此在一些要求恒定亮度的应用中这种方法可能并不实用。但是,这种电路可以延长LED在极端环境下的有效使用寿命。