时间:2011-09-23 19:20
人气:
作者:admin
摘要论述了以常用的NE555 为核心组成多谐振荡器构成红外线发射机;用红外线接收头接收信号,进行光电转换,产生相应的方波,用NE567、 CD4017 、CC4081 组成逻辑控制电路,实现彩灯的流水、追逐、跳闪等功能。
家用电器的遥控器多采用红外线遥控,随着电子科技的发展,遥控器的功能越来越强,其发射和接收部件也成品化、集成化,但其价格比较高。 本文介绍的是以集成定时器NE555为核心组成的多功能红外线彩灯遥控器,主要用于对彩灯的遥控。 其功能齐全原理简单、实用性强、成本低、市场潜力大,也可以推广到电子装饰广告玩具家电等其他用途。
1 电路组成及原理
1.1 系统框图与原理
彩灯控制器组成框图如图1 所示,主要由红外线发射机、接收头、解码电路、逻辑控制电路等组成。 遥控发射机按照键盘指令,产生约5kHz 的红外线信号,通过红外线接收头接收并转换为相应频率的电信号后,将信号送到解码器解码器,负责完成对接收信号的解码,解码后信号通过积分电路,产生上升沿;振荡器产生1 Hz 标准信号以及反相器形成一对相位相同、极性相反的触发脉冲供逻辑控制部分用,逻辑控制部分将控制各组灯LA、 LB 、LC、 LD……的亮灭顺序。

图1 系统框图
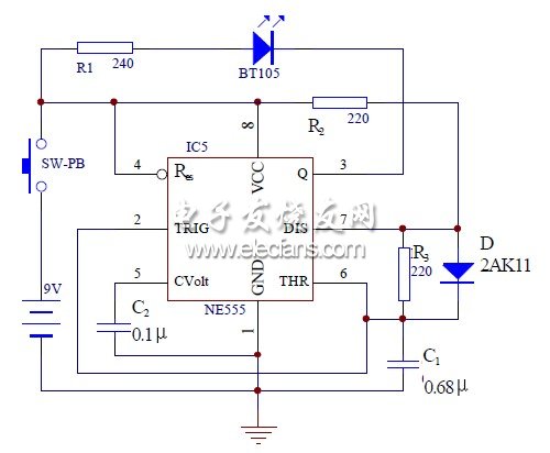
1.2 红外线遥控器
红外线发射机的电路如图2 所示。由NE555组成一个自激多谐振荡器时,在R3 的两端并上一个二极管使电容C1 只通过电阻R2 充电。 NE555 输出方波周期T 频率f及占空比D 分别为:

为了使NE555 输出方波的占空比为D = 1/ 2取R2=R3, 故:
为避免红外线接收头接收全波段的红外信号而使解码电路产生误解码,取 R2 = R 3 =220U,C1 = 0.68uF ,代入公式(4), 得遥控器发出的红外线的频率f = 4 823 Hz. 第5 脚所接电容C2 主要是防止干扰电路正常工作时,C2 相当于交流短路。

图2 红外线发射机电路图
上一篇:低功耗液晶电视LED背光源设计