全球最实用的IT互联网信息网站!

AI人工智能P2P分享&下载搜索网页发布信息网站地图

当前位置:诺佳网 > 电子/半导体 > 光电显示 >

基于PAM2842的LED照明系统的设计

时间:2011-01-20 22:14

人气:

作者:admin

标签: led照明  PAM2842 

导读:基于PAM2842的LED照明系统的设计-太阳能灯具均由5个部分组成:太阳能电池、蓄电池、控制装置、LED的驱动芯片以及LED本身。通常太阳能电池板挂在高杆上,充放电控制器和铅蓄电池放在...

中国光电子产业近年来的发展速度很快,每年以30~40%的速度增长。但目前还仅仅占到全球市场的5%,预计到2010年将占全球市场的10%。此外,中国的LED产业也发展极其迅速,高亮度白光GaN类的LED产量年增长率达到59%,2006年产量为72亿个,市场规模为90亿元。预计2010年产量将达到200亿个,从而将超过日本成为世界上第二大生产国。

 

太阳能最简单的应用是产生热水,其次是发电,发电的一个重要应用就是照明。中国的照明用电占全部电能耗费的12%,由于大型太阳能发电厂的建厂成本很高,而且大功率太阳能电池板要占用很大的面积,所以太阳能照明最好的实现方法是和发光器件结合在一起,构成独立的照明装置。目前,最具前景的是太阳能路灯、太阳能庭院灯、太阳能草坪灯、太阳能信号灯和太阳能航标灯等。其中尤以太阳能LED路灯的经济价值最高。这是因为普通路灯需要铺设很长的输电线路,电源线路的铺设要投入很高的费用,并且随着距离的增加,电压会逐渐降低,经过一定距离还要用变压器升压。太阳能路灯则不然,由于每一根路灯杆都是独立的,不需要铺设输电线路,这就大大降低了架设的费用。另一方面,LED的发光效率远高于白炽灯,虽然在数字上比高压钠灯要低(高压钠灯的发光效率为132流明/瓦,而LED只有70流明/瓦),但高压钠灯的光谱分散,其中很大一部分处于黄光、红光和红外,对于实际照明并没有作用,而且还有很大一部分光线是散射到所有方向。因此,从实际路面发光效果(照度)来看,150瓦的LED就相当于400瓦的高压钠灯。假定路灯每天工作10小时,那么2年下来,400瓦高压钠灯耗电2920度电,而150瓦LED只耗电1095度电,节省2.66倍。此外,LED的寿命长,不需要经常更换。高压钠灯的寿命为4000小时,假定每天工作10小时,则只能工作400天,一年多就要更换;而大功率LED的寿命为50,000小时,假定每天工作10小时,13.7年才需要更换。从而大大节省了维护费用。

 

以5公里路程架设250盏路灯为例,普通路灯的电缆埋设、配电设备、检查井等费用就需要153万元。而太阳能路灯可以省去这笔费用;普通路灯的电费也是非常可观的,在以上例子中,普通路灯15年需耗电547.5万元,太阳能路灯仅需要更换一次蓄电池,约37.5万元。而且太阳能路灯的工作电压低,绝对不会发生触电事故。LED的寿命长,15年几乎不需要更换,一方面减少了维护费用,另一方面也降低了安全风险。因而是一种性价比极高的路灯。太阳能庭院灯和草坪灯虽然也有类似的优点,但是因为距离近、数量少,其优点不那么显著。美国在2008年的LED路灯市场达到2000千万个,中国在2006年具有1,500万个路灯,并以每年20%的速度增长。中国路灯的每年电费达到60亿人民币,改成太阳能路灯以后就可以全部节省下来。

 

太阳能灯具均由5个部分组成:太阳能电池、蓄电池、控制装置、LED的驱动芯片以及LED本身。通常太阳能电池板挂在高杆上,充放电控制器和铅蓄电池放在地面的控制箱内,驱动芯片和LED都装在灯头里(如图1所示)。其中充放电控制器只能控制对蓄电池的充电和放电过程以及定时向LED供电,并不能稳定其输出电压。但是,有不少设计人员在设计中略去了恒流驱动,他们以为铅蓄电池的输出电压足够稳定,不需要再采用恒流驱动就可以直接驱动LED,这种想法是错误的。

 

图1:太阳能灯具的由5个部分构成。
图1:太阳能灯具的由5个部分构成。

 

蓄电池的输出电压会随着放电而逐渐降低,在整个放电过程中,其输出电压的变化高达20%左右。如果用它直接对LED供电,会使得LED的亮度产生很大的变化。以铅蓄电池为例,它的放电曲线如图2所示。

 

图2:铅蓄电池的放电曲线。
图2:铅蓄电池的放电曲线。

 

从图中可以看出,在整个放电过程中,铅蓄电池的输出电压将会下降达2V(将近20%)。而从LED伏安特性可知,20%的电压变化将会引起极大的正向电流变化。图3所示为某种3W LED的伏安特性,其中蓝色为白光LED。

 

图3:某款3W LED的伏安特性。
图3:某款3W LED的伏安特性。

 

假设初始电压为4.2V,此时正向电流为700mA。如果电压降到3.5V(20%),这时的电流低于180mA,降低了将近4倍。而LED的发光亮度是直接与其正向电流相关的。对于同一款3W LED,其相对发光强度和正向电流的关系曲线如图4所示。

 

图4:相对光强和正向电流的关系。
图4:相对光强和正向电流的关系。

 

由图中可以看到,如果正向电流从700mA降低到350mA,其发光强度从1.75降低到1.0。如果正向电流降低到180mA,其发光强度将降低到0.6(降低将近3倍),这是不允许出现的。

 

此外,LED的正向电流还与环境温度有关,图5表明了LED在不同环境温度时的伏安特性。

 

图5:在不同环境温度时LED的伏安特性。
图5:在不同环境温度时LED的伏安特性。

LED的温度系数通常为负的,也就是当温度升高时,伏安特性向左移动,该值约为-2mV/℃,那么当环境温度从20度上升到70度时,正向电压就会降低0.1V,正向电流会降低约100mA。当温度变化时,由于正向电流减小,LED的发光光谱也会发生变化。通常是向波长长的方向漂移,大约每升高10oC漂移1nm。因此,一定要保持正向电流恒定。

 

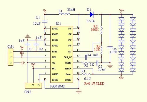
必须采用一个集成电路来控制LED的电流,使其无论在电池电压降低或是环境温度升高时都能保持电流恒定。PAM2842就是这样一种芯片,它能够以12V或24V的输入电源电压驱动10颗串联的3W LED。最高输出电压可达40V,最大输出电流可达1.75A,但总输出功率不能大于30W。应用电路如图6所示。

 

LED的电流由串联的采样电阻决定,PAM2842要求其反馈电压为0.1V,串联电阻的阻值就可以根据所要求的正向电流来设定。假设对3W的LED要求其正向电流为700mA,则其阻值为0.142Ω,损耗为0.07W,对效率的影响基本上可以忽略不计。二极管必须采用低压降、大电流的肖特基二极管,以减小功耗。电感需要采用高饱和电流、低DCR的电感。此外,PAM2842的工作频率可以有三种选择:500kHz、1MHz、1.6MHz。为降低其开关损耗,建议选择500kHz开关频率。此时可以把Fsel端接地。PAM2842具有很好的恒流特性,当输入电压从12V降至10V时,LED中电流的变化还不到3%,这样就可以保证LED的亮度基本不变。芯片内部具有过压保护电路(OVP),如果出现一个LED开路,芯片的升压会被限制而不至于过高,保护芯片本身不至于损坏。但由于所有LED为串联,如果一颗LED开路,必然会导致所有LED不亮。但是,假如有一颗LED短路,这时候,由于有恒流环控制,所以芯片会自动降低其输出电压,而保持流过LED的电流不变,因此不影响其它LED的工作。

 

图6:PAM2842的实际应用电路。
图6:PAM2842的实际应用电路。

 

由于PAM2842是作为升压芯片来使用的,因此在要求的升压比较高时,它的效率较低。例如,假设输入电压为24V,升压至40V,其效率可达95%以上。而如果输入电压为12V,仍然要求升压至40V,这时其效率就只有91%左右。因为大多数太阳能路灯系统所采用的蓄电池是12V的,为了在12V时还能获得95%的效率,可以把10颗LED二极管分成两串,每串为5颗LED串联,这样就只要求升压至不到20V,可以将效率提高至95%。而且如果一个LED开路,至多影响一串5个LED,而不会影响另一串5个LED的工作。这时,两串LED共用一个LED电流采样电阻,由于电流增加一倍变成1.4A,所以电流采样电阻阻值也应当减小一倍,变成0.07欧姆。或者只将其中一串LED的电流进行采样,而另一串LED直接接地,这样就只能对其中一串的LED电流进行恒流控制。上述两种方法各有优缺点。两串并联时,所控制的是两串电流之和。因此,如果两串的LED伏安特性有区别时,这两串LED的电流就会有所不同。除了电流采样电阻,限压电阻R3和R4的值也需要作相应的调整。只要根据Vout=1.2*(1+R3/R4)的公式加以调整就可以。

 

图7:两串10个1W的LED相并联。
图7:两串10个1W的LED相并联。

 

有的客户也想要采用1W的LED,因为这种LED比较成熟,散热也容易处理。同样可以利用PAM2842来驱动2串10个1W的LED,总输出功率约为23W。不过,对于1W的LED,它的驱动电流是350mA,所以两串并联后的总电流仍然是0.7A,和一串10个3W的LED情况一样,采样电阻仍然是0.142欧姆。当然,也可以连成4串,每串5个1W的LED,总数为20个,甚至是连成5串,每串5个1W的LED。以减少由于某一串中的LED开路而引起不亮的LED个数。这时采样电阻需根据电流值来调整。6串5个1W的LED架构不建议使用,因为其实际的输出电流过大,已经超过了芯片的允许值。各种不同架构时所相应的电流采样电阻和输出限压电阻阻值如表1所示。

 

表1:各种不同架构时的电流采样电阻和输出限压电阻的阻值。
表1:各种不同架构时的电流采样电阻和输出限压电阻的阻值。

 

图中元件的选择:
1. C1,C6:10uF/50V;
2. C2:1uF/50V;
3. C3,C4: 1uF/10V;
4. C5:10nF/50V;
5. R1:0.1V/ILED 2串1W LED 总电流约667mA, R1=0.15Ω,(0805, 1/10W),可以用多个电阻并联来调整这个阻值到合适的电流;
6. R2:1KΩ;
7. R3,R4: 设定输出限制电压。Vout=1.2*(1+R3/R4),取R3=12KΩ,R4=360KΩ,Vout=37.2V,要大于10个1W LED 串联的电压,但是要小于40V;
8. L1:33uH/3A;
9. D1:3A/40V;
10. 工作频率选择500KHz,要将Fsel接地。

 

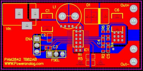
演示板的印制板图如图8所示。

 

图8:PAM2842的演示板印制板图。
图8:PAM2842的演示板印制板图。

 

PAM2842不仅可用于太阳能路灯中,也可用于任何直流电源(12~24V)供电的LED照明系统,或是采用开关电源将交流变成直流输出的系统中。在很多应用中,出于安全的考虑,通常都是采用低压直流电源,例如水下照明或用户有可能接触到的地方。

 

一般的开关稳压电源,通常只能提供稳压输出而不能保证LED恒流。因此,当温度变化时,LED的电流就有可能变化。这都需要采用像PAM2842这样的专门针对LED驱动的恒流驱动芯片,才能保证LED灯具的性能。PAM2842是目前同类内置大功率MOSFET恒流驱动芯片中,输出功率最大的。

温馨提示:以上内容整理于网络,仅供参考,如果对您有帮助,留下您的阅读感言吧!
相关阅读
本类排行
相关标签
本类推荐

CPU | 内存 | 硬盘 | 显卡 | 显示器 | 主板 | 电源 | 键鼠 | 网站地图

Copyright © 2025-2035 诺佳网 版权所有 备案号:赣ICP备2025066733号
本站资料均来源互联网收集整理,作品版权归作者所有,如果侵犯了您的版权,请跟我们联系。

关注微信