时间:2010-07-19 16:18
人气:
作者:admin
本文首先介绍了特种照明的应用环境,然后,详细阐述了利用DC/DC稳压器实现恒压转恒流设计的基本原理和实际案例,并说明了大功率LED驱动器设计与散热部分设计应该注意的事项,最后指出了大功率LED新应用对驱动器设计提出的新要求,给出了国家半导体公司的完整解决方案的指南,它有助于从事LED照明行业的电子设计工程师全面掌握最新的LED驱动器系统设计技术。
虽然大功率LED现在还不能大规模取代传统的白炽灯,但它们在室内外装饰、特种照明方面有着越来越广泛的应用,因此掌握大功率LED恒流驱动器的设计技术,对于开拓大功率LED的新应用至关重要。LED按照功率和发光亮度可以划分为大功率LED、高亮度LED及普通LED。一般来说,大功率LED的功率至少在1W以上,目前比较常见的有1W、3W、5W、8W和10W。
恒流驱动和提高LED的光学效率是LED 应用设计的两个关键问题,本文首先介绍大功率LED的应用及其恒流驱动方案的选择指南,然后以美国国家半导体(NS)的产品为例,重点讨论如何巧妙应用LED恒流驱动电路的采样电阻提高大功率LED的效率,并给出大功率LED驱动器设计与散热设计的注意事项。
驱动芯片的选择
LED驱动只占LED照明系统成本的很小部分,但它关系到整个系统性能的可靠性。目前,美国国家半导体公司的LED驱动方案主要定位在中高端LED照明和灯饰等市场。灯饰分为室内和室外两种,由于室内LED灯所应用的电源环境有AC/DC和DC/DC转换器两种方式,所以驱动芯片的选择也要从这两方面考虑。

图1:利用DC/DC稳压器FB反馈端实现从恒压驱动(左图)到恒流驱动(右图)的转换。
1. AC/DC转换器
AC/DC分为220V交流输入和12V交流输入。12V交流电是酒店中广泛应用的卤素灯的电源,现有的LED可以在保留现有交流12V的条件下进行设计。针对替代卤素灯的设计,美国国家半导体LM2734的主要优势是体积小、可靠性高、输出电流高达1A,恰好适合卤素灯灯口直径小的特点。
取代卤素灯之后,LED灯一般做成1W或3W。LED灯与卤素灯相比有两大优势:(1)光源比较集中,1W照明所获得的亮度等同于十几瓦卤素灯的亮度,因此比较省电;(2) LED灯的寿命比卤素灯长。
LED灯的主要弱点是灯光的射角太窄,成本相对较高。但从长远来看,由于LED灯的寿命较长,所以还是具有非常大的成本优势。220V AC/DC转换器(例如LM5021)主要锁定舞台灯和路灯市场。

图2:在FB反馈端和RFB之间放置一个运算放大器以降低功耗。
2. DC/DC转换器
目前,LED手电筒占据了DC/DC转换器的绝大部分需求量。手电筒采用的LED功率基本上是1W,供电方式包括锂电池和镍锌电池、碱性电池等。3W 手电筒的应用一直还存在一些难点,因为3W LED灯本身需要散热,散热装置的体积大,从而在一定程度上削弱了LED灯体积小的优势。此外,由于3W LED灯的电流高达700mA,一次充电后的电池使用时间缩短。尽管如此,对于上述应用国家半导体提供LM3475、LM2623A和LM3485等方案。
矿灯也是LED灯的主要应用领域之一,它属于特种照明行业,需要专业的认证标准,中国对LED在矿灯领域的应用一直都很重视。目前,LED设计行业存在对特种行业的需求认识不足的问题,设计中常采用一些不切实际的、新奇的设计方案。例如,将LED灯和电池一起嵌入头盔,却没有考虑到矿灯特殊使用环境的各种需求,这可能是造成LED在矿灯市场的应用一直没有打开局面的重要原因。
对于矿灯LED应用,美国国家半导体提供了丰富的DC/DC稳压器产品,包括LM3485、LM3478和LM5010。已经用户采用一颗1W的LED灯,周围再放6颗普通的高亮度LED灯,构成一种具有特殊闪烁功能的矿灯。
总而言之,LED灯在灯饰和特种照明行业有着广泛的发展前景,国家半导体为此提供完整的新型LED驱动解决方案。

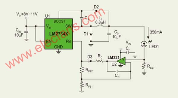
图3:基于LM2734的恒流驱动电路。
高效的恒流驱动电路
恒压供电的基本电路(图1左)采用反馈电阻RFB1和RFB2,当负载电流发生变化时,VFB也随之变化,DC/DC稳压器通过感知VFB的变化,使输出电压维持在一个固定的电平:
V0=(VFB*(RFB1+RFB2))/RFB1 (1)
在图1右边电路中,DC/DC稳压器的FB是高阻输入端,流经LED的电流IF为:
IF=VFB/RFB (2)
为保持IF恒定,DC/DC稳压器感知VFB,然后调整LED正端电压,使流经LED的电流保持恒定。这就是利用DC/DC稳压器FB反馈端实现恒压到恒流转换的原理。
一般来说,DC/DC稳压器对VFB的变化有一个感知的范围,一旦LED选定,其工作电流IF的大小也就确定了,所选的电阻要保证VFB落在DC/DC稳压器容许的范围内。
以VFB等于1.25V为例,假设IF分别为15mA、350mA和700mA,采样电阻的功耗将分别小于20mW、400mW和800mW。对于1W的LED来说,采样电阻的功耗分别占到总电源消耗的2%、40%和80%。因此,采样电阻的设计对提高LED的功效至关重要,它应该选取尽可能小的数值。

图4:从采样电阻直接获取反馈电压的设计。
由于直接将RFB连接FB端会造成RFB的功耗过大,所以在FB端和RFB之间放置一个运算放大器,以放大RFB采集到的电压VTAP(图2)。
IF=VTAP/RFB=(VFB/RFB)*(1+RF/RI) (3)
通常,1W大功率LED的典型工作电流为350mA,如果选择RFB等于1欧姆,则RFB的功耗为:
PRFB=I2*R=0.352*1=0.12W (4)
考虑运算放大器本身的功耗,RFB及其附属电路的功耗大约为1W LED功率的12%。这样就能在确保LED获得恒流供电的同时,将RFB的功耗降低到可以接受的水平,从而使LED两端的电压尽可能大,流经的电流也尽可能大。国家半导体按照这个原理工作的稳压器有LM2736和LM2734。
LM2734是1A降压型稳压器。基于LM2734的恒流驱动电路(图3)利用LM321运算放大器获取采样电阻Rset上的电压,结合其它电阻和电容就可以构成一个完整、高效率的大功率LED恒流驱动电路。在实际使用中,有些LED恒流驱动电路可以直接从采样电阻获取反馈电压,如图4所示。
图3中采样电阻Rset决定了恒流驱动电路的设计,而且对整个系统的效率有重要影响,因此仔细设计Rset对节省能源至关重要。图3和图4的详细设计文件请向国家半导体当地授权分销商索取。
一般来说,如果要求LED驱动电流的变化不超过标称值的5%至10%,那么采用精度为2%的电阻就足够了。LED驱动电流的典型波动范围是正负10%。由于采样电阻消耗的功率较大,应避免使用功率较小的贴片电阻。此外,LM3478方案适用于多个大功率LED的恒流驱动,而基于LM5021的恒流驱动设计方案则针对220V AC/DC转换器的应用。
恒流驱动与散热的考虑
就电子系统设计而言,工程师在设计LED恒流驱动电路时首先要了解LED的恒流参数。目前LED芯片的制造商很多,国内外LED的差异主要在于相同电参数的情况下,流明数可能不同,因此设计工程师要清楚地认识到LED功率并不是决定发光效率的唯一参数。例如,同样是1W的LED,有的LED可以达到40流明的亮度,而有的只能达到20流明的亮度,这是因为LED光学效率还取决于材料和制作工艺等诸多环节。
有些设计工程师为提高发光效率而采取加大驱动电流的办法,例如,对于同一颗1W LED,加大驱动电流后,亮度可以从20流明提高到40流明,但是LED的工作温度也相应升高了。一旦温度超过LED的限温点,就会影响LED的寿命和可靠性,这是设计恒流驱动过程中需要注意的重要问题。
此外,LED照明系统的光学效率不仅仅取决于LED恒流驱动方案,还与整个系统的散热设计密切相关。为缩小体积,某些LED恒流驱动系统将LED驱动电路与散热部分贴近设计,这样容易影响可靠性。
一般来说,LED照明系统的热源基本就是LED灯本身的热源,热源太集中会产生热损耗,因此LED驱动电路不能与散热系统紧贴在一起。建议采取下列散热措施:LED灯采用铝基板散热;功率器件均匀排布;尽可能避免将LED驱动电路与散热部分贴近设计;抑制封装至印刷电路基板的热阻抗;提高LED芯片的散热顺畅性以降低热阻抗。

表1:大功率LED在寿命上具有很大优势。
新应用对驱动器的要求
大功率LED被称为“绿色光源”,它将向大LED电流(300mA 至1.4A)、高效率(60至120 流明/瓦)、亮度可调的方向发展。
由于大功率LED在寿命上具有很大优势(表1),所以发展前景非常广阔,其中最被看好的照明应用是汽车、医疗设备和仪器仪表及其它特种照明环境。但这些应用对LED驱动系统设计也提出了新的要求,包括:输入电压范围一般要求为6V到24V;具有冲击负载保护、反相和过压保护;待机功耗非常低;低带隙基准以减少电流检测损耗以及具有PWM调整亮度的功能等。
针对这些需求,美国国家半导体公司提供了全系列LED驱动器设计方案(见表2),可以为用户提供全面的LED驱动器解决方案。
LED照明系统需要借助于恒流供电,目前主流的恒流驱动设计方案是利用线性或开关型DC/DC稳压器结合特定的反馈电路为LED提供恒流供电,根据DC/DC稳压器外围电路设计的差异,又可以分为电感型LED驱动器和开关电容型LED驱动器。电感型升压驱动器方案其优点是驱动电流较高,LED的端电压较低、功耗较低、效率保持不变,特别适用于驱动多只LED的应用。在大功率LED驱动器设计中,主要采用开关电容型LED驱动方案,其优点是LED两端的电压较高、流过的电流较大,从而获得较高的功效及光学效率。先进的开关电容技术还能够提高效率,因而在大功率LED驱动中应用广泛。

表2:美国国家半导体的LED驱动器解决方案一览表。
本文小结
大功率LED照明技术有着广阔的发展前景,因而受到普遍的关注和投资者的追捧。现阶段,由于LED芯片设计和制造技术及材料等诸多因素的限制,它暂时还不能完全取代传统的白炽灯,因而人们更为关注大功率LED在特种照明中的应用。