本文介绍HV9963主要特性,功能方框图和典型应用电路。
Supertex
公司的HV9963是
电流模式控制的
LED驱动器,能用来控制PWM
转换器(降压,升压,升-降压或SE
PIC),PWM调光比大于5000:1,内部有40V
线性稳压器,±2%
电压基准,可
编程软起动和10V GATE
驱动器,主要用在RGB或白光
LED背光,电池能源LED灯,其它
DC/DC LED驱动器。
The HV9963 is a current mode control LED driver
IC designed to control single switch PWM conver
ters (buck, boost, buck-boost
or SEPIC) in a constant frequency mode. The controller uses a peak current-mode control scheme (with prog
rammable slope compensa
tion) and includes an internal transconductance amplifier to
accurately control the output current over all line and lo
ad conditions. Multiple HV9963s
can be synchronized to each other or to an external clock using the SYNC pin. The IC also provides a disconnect switch gate drive output, which can be used to disconnect the LEDs in case of a fault condition using an external disconnect FET. The 10V external FET drivers allow the use of standard level FETs. The low voltage 5.0V AVDD is used to power the internal
logic and also acts as a reference voltage to set the current level.
The HV9963 includes an enhanced PWM dimming logic (patent pending) that enables very high PWM dimming ratios. HV9963 also provides a TTL compatible, low-frequency PWM dimming input that can accept an external control signal with a duty ratio of 0-100% and a frequency of up to a few tens of kilohertz.
HV9963主要特性:
► Switch mode controller for single switch converters
● Buck
● Boost
● Buck-boost and SEPIC
► High output current accuracy
► High PWM dimming ratio (>5000:1)
► Internal 40V
linear regulator
► Internal ±2% voltage reference
► Constant frequency operation with sync capability
► Programmable soft start
► 10V GATE drivers
► Hiccup mode protection for both short circuit and open circuit conditions
HV9963应用:
► RGB or white LED backlighting
► Battery powered LED la
mps► Other
DC/DC LED drivers

图1。HV9963功能方框图

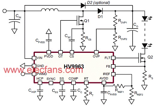
图2。HV9963典型应用电路图