时间:2010-09-06 08:36
人气:
作者:admin
通用照明方案
在节能环保趋势下,LED照明已成为众多规范机构的目标,如美国能源部“能源之星”计划的1.1版固态照明标准已于2009年2月生效,中国标准化研究院据悉也准备在2010年发布中国版本的LED照明能效标准。
以电灯泡和荧光灯管替代、嵌灯、街灯及停车灯、工作照明灯(台灯、橱柜内照明)、景观照明、广告牌文字、建筑物照明等通用照明市场为例,估计当前LED照明应用比例不足1%,市场规模也相对较小,但预计到2012年,LED驱动器及相关分立器件的市场规模将从2008年的约6.88亿美元增长至13.08亿美元,年复合增长率高达17.4%。
安森美半导体有适用于不同功率AC-DC供电的LED通用照明方案,覆盖宽广的功率范围。
1)1 W至8 W方案
1 W至8 W的低功率LED通用照明应用包括G13、GU10、PAR16、PAR20和嵌灯等。这类应用的输入电压范围在交流90至264 V之间,恒流输出电流包括350 mA和700 mA两种,能效要求为80%,还要求提供短路和过压保护等特性。这类应用可以采用安森美半导体的NCP1015自供电单片开关控制IC。该器件集成了固定频率(65/100/130 kHz)电流模式控制器和700 V的高压MOSFET,具备构建强固的低成本电源所需的全部特性,如软启动、频率抖动、短路保护、跳周期、最大峰值电流设定点及动态自供电功能(无需辅助绕组)等。NCP1015既可用于隔离型方案,也可用于非隔离型方案,见图1。

图1:基于NCP1015的1 W至8 W隔离型(a)及非隔离型(b)LED照明方案。
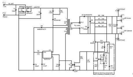
值得一提的是,“能源之星”新版固态照明标准的一个重要特点是要求多种住宅照明产品的功率因数最低达到0.7。这类LED照明应用的功率一般在1 W至12 W,最适宜采用隔离型反激电源拓扑结构。但是,现有标准设计技术的功率因数通常不到0.6。要改善功率因数,轻松符合“能源之星”要求,可结合优化的NCP1014LEDGTGEVB评估板,采用安森美半导体的离线型8 W LED驱动器参考设计。
安森美半导体的NCP1014LEDGTGEVB评估板可驱动1至8颗大功率高亮度LED。该设计基于集成了带内部限流功能的高压电源开关的紧凑型固定频率脉宽调制(PWM)转换器NCP1014构建。由于NCP1014采用固定频率工作,电流不能上升到高于某个特定点;导通时间的限制使输入电流将跟随输入电压的波形,从而提供更高的功率因数。评估板电路图见图2。

图2:NCP1014LEDGTGEVB电路图。
2)8 W至25 W方案(无PFC及有PFC)
在8 W至25 W AC-DC LED照明应用中,一种方案不要求功率因数校正(PFC),另一种需要符合“能源之星”固态照明(SSL)规范规定的强PFC要求。该标准适用于一系列特定产品,如嵌灯、橱柜灯及台灯,其中,住宅应用的LED驱动器功率因数须大于0.7,商业应用须大于0.9。
不需要PFC的8 W至25 W AC-DC LED照明的典型应用如PAR30、PAR38和嵌灯。这类应用的输入电压要求为85至135 Vac或185至264Vac,能效要求大于80%,提供短路保护及开路保护等特性,恒流输出电流为350 mA、700 mA及1 A等。为此,可以采用安森美半导体的NCP1028或NCP1351。NCP1028是一款增强型单片开关控制IC,提供800 mA峰值电流,还提供过功率保护、内置斜坡补偿及输入欠压保护等特性,适合在通用宽电源输入应用中提供几瓦至15 W的输出功率。
要求PFC的8 W至25 W AC-DC LED照明的典型应用同上,输入电压规格为90至264 Vac,其他指标与不需要PFC的应用相同,而功率因数要求高于0.9。这类应用适合采用安森美半导体的NCL30000单段式功率因数校正LED驱动器。单段式拓扑结构无需专用PFC升压段,减少了元器件数量,降低了系统总成本。NCL30000满足IEC C类谐波含量要求,可直接驱动LED,具备精确恒流输出控制,在5 W至15 W较低输出功率时能效高于80%,典型能效高于83%,并支持TRIAC等现有调光方案。
3)50 W至200 W方案
功率高于50 W的AC-DC LED应用广泛用于街道照明及大功率区域照明。其输入电压规格为90至264 Vac,功率因数高于0.9,能效大于85%,提供短路及过压保护,恒流输出为350 mA、700 mA和1 A。此类应用可以采用单段式PFC LED驱动器NCL30001、CrM PFC+ QR PWM驱动器NCP1607+NCP1377,以及CrM PFC+ LLC PWM驱动器NCP1607+NCP1397或NCP1392/3,以满足不同需求。
便携应用要求延长电池使用时间,减小占板面积和高度。安森美半导体的多种低压便携产品背光应用LED驱动器方案可用于线性、电感型及电荷泵型等不同拓扑结构。其中,电感型方案总能效最佳,电荷泵型方案的占板面积和高度最小,线性驱动器则适合简单背光应用。
安森美半导体的CAT3200、NCP5602、NCP5612、NCP5623、CAT3606、CAT3616、CAT3626、CAT3603、CAT3604、CAT3614、NCP5603等支持电荷泵方案的不同调光型产品,如单模、双模、三模或四模方案等。以NCP5623为例,这是一款高能效LED驱动器,带有I2C接口,内置渐进调光功能,特别适用于驱动手机等便携产品的RGB LED装饰光和增强型LCD背光。它可实现94%峰值能效和低于1微安的待机电流,将便携设备电池工作时间延至最长。该器件封装极小,仅需4个无源组件,并具备短路和过压保护功能。
要在弱光下拍得高分辨率照片的数码相机需要高亮度闪光。虽然白光LED能提供这个等级的光能,但需要比电池所提供的高出近400%的能量。以安森美半导体的NCP5680为例,它配合电池管理及超级电容来驱动LED闪光至充分亮度,提供达10 A的大峰值电流。NCP5680的集成驱动器还可管理超级电容,处理其他峰值功率功能,如变焦、自动对焦、音频、视频、无线传输、GPS数据读取及射频(RF)放大,延长电池使用时间又兼顾纤薄型设计,节省开发时间、电路板空间及元器件成本,见图3。

图3:NCP5680全功能典型应用。
液晶电视LED背光方案
液晶电视市场的一大热点是节能,利用先进技术可以更少电能执行相同的功能。其它热点包括趋向更大屏幕及更低厚度,这对其电源设计带来了挑战,并推动背光源技术由传统的冷阴极荧光灯(CCFL)背光向LED背光过渡。
安森美半导体的NCP1397初级端控制器配合带正向电压监测功能的6信道线性LED驱动器CAT4026等器件,支持低高度LED背光液晶电视设计,使电路板上高度低于8 mm,总高度低于12.5 mm,还可以很好地处理宽范围调光、散热、故障保护等问题,使电源设计挑战迎刃而解。采用NCP1397和CAT4026的46英寸液晶电视背光方案由LED背光转换器(NCP1397等器件)和LED控制器(CAT4026等器件)组成。
CAT4026是应用于大尺寸侧光式LED背光液晶电视的多通道线性LED驱动器的高性价比方案,可以单颗IC支持6通道,且易于分级为多达12个或18个通道(相应采用2个或3个控制器),目标能效高于90%,典型能效达94%。此外,该驱动器还提供正向电压监测功能,可以限制总体功耗;还能为LED开路及过多LED短路等不同LED串故障提供保护。
LED汽车前照灯方案
目前,大多数汽车仍采用卤素前照灯方案,提供远光和近光功能。就中档车而言,趋势是使用氙气灯和LED灯。LED在汽车前照灯中的应用已超出了远光灯和近光灯的范畴,如雾灯、转向辅助灯、转向指示灯、日间行车灯、示廓灯等。预计这些非远光灯/近光灯应用将快速攀升,5年内30%的汽车将配备多种LED前照灯功能。
安森美半导体将在2010年第4季度发布一款新的LED驱动器,专门用于所有前照灯的控制功能,它将集成开关模式升压转换器和降压转换器,可用于2个通道,并提供诊断功能,有助于大幅降低前照灯耗电所带来的汽车燃料消耗,值得用户期待。
车内LED照明方案
用于乘客上下车的便利照明已成为现代汽车的一项标准功能。这类照明系统及光路配置相对简单。
用安森美半导体的NUD4001低成本集成电流源可以替代汽车内部照明分立解决方案,在低和高交流或直流电压应用中(6至120V)驱动LED,这样就不再需要单独的组件,明显降低了系统成本和电路板面积。
该器件利用交流或直流输入为LED阵列提供稳定的直流电流,可以驱动串联或并联的LED阵列,且电压开销小(1.4V),适用于低压应用。它的电流稳定原理是通过在一个外部低功率检测电阻(Rext)上产生恒定压降(0.7V),这样就设置了一个独立于输入电压的电流,使利用NUD4001设计LED电路变得非常简单。
NUD4001提供了一种满足汽车应用的低成本解决方案。与采用线性或开关稳压器相比,它的设计更简便,可以构成更简单而且成本更低的电路,见图4。

图4:用NUD4001器件驱动一个200mA的LED的车厢顶灯电路。
本文小结
LED照明方兴未艾,用于各类照明应用的LED驱动方案市场潜力巨大。安森美半导体非常重视这一市场,运用其在低压、高压技术及电源管理方面的专长,为各种应用提供全面的LED驱动解决方案。这里介绍的只是安森美半导体众多方案的极小部分。除了通用方案,安森美半导体还开发专用的LED驱动器,以满足不断演变的便携、消费、工业及汽车市场的特定需求。
上一篇:全彩显示屏专用LED的使用
下一篇:LED灯光节能性的产生原理