时间:2010-10-10 10:25
人气:
作者:admin
本文介绍了LM3492主要特性, 简化功能方框图, 典型应用电路图以及LM3492评估板参考设计电路图和评估板材料清单(BOM),PCB元件布局图.NS公司的LM3492是两路单独调光LED驱动器,集成了升压转换器和快速电流稳压器.可编程开关频率从200 kHz到1 MHz,输入电压4.5V-65V,可编程LED电流从50 mA 到 200 mA,调光电压达65V,总功率可达15W,主要应用在超高对比度6.5”-10”难关LCD显示屏背光以及汽车或航海GPS显示器.
LM3492主要特性:
Boost Converter:
■ Very wide input voltage ranged from 4.5V-65V
■ Programmable soft-start
■ No loop compensation required
■ Stable with ceramic and other low ESR capacitors with no audible noise
■ Nearly constant switching frequency programmable from 200 kHz to 1 MHz
Current Regulators:
■ Programmable LED current from 50 mA to 200 mA
■ 1000:1 contrast ratio at a dimming frequency of more than 3 kHz, minimum LED current pulse width is 300 ns
■ Two individual dimmable LED strings up to 65V, total 15W (typically 28 LEDs @ 150 mA)
■ Dynamic Headroom Control maximizes efficiency
■ Over-Power protection
■ ±3% current accuracy
Supervisory Functions:
■ Precision enable
■ COMM I/O pin for diagnostic and commands
■ Thermal shutdown protection
■ Thermally enhanced eTSSOP-20 package
LM3492应用:
■ Ultra-high contrast ratio 6.5”-10” LCD display backlight up to 28 LEDs
■ Automotive or marine GPS display
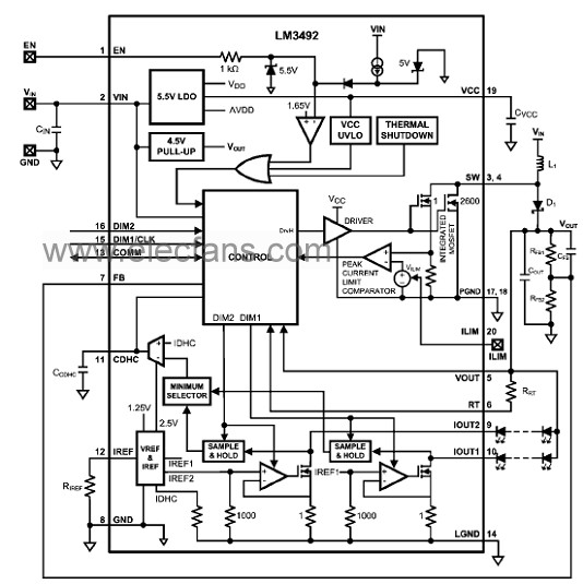
图1.LM3492简化功能方框图
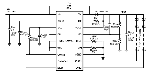
图2.LM3492典型应用电路图
LM3492评估板参考设计
LM3492 Evaluation Board Reference Design
The LM3492 integrates a boost converter and a two-channel current regulator to implement a high efficient and cost effective LED driver for driving two individually dimmable LED strings with a maximum power of 15W and an output voltage of up to 65V. The boost converter employs a proprietary Projected- On-Time control method to give a fast transient response with no compensation required, and a nearly constant switching frequency programmable from 200 kHz to 1 MHz.
The application circuit is stable with ceramic capacitors and produces no audible noise on dimming. The programmable peak current limit and soft-start features reduce current surges at startup, and an integrated 190 mΩ, 3.9A N-Channel MOSFET switch minimizes the solution size. The fast slew rate current regulator allows high frequency and narrow pulse width dimming signals to achieve a very high contrast ratio of 1000:1 at a dimming frequency of more than 3 kHz. The LED current is programmable from 50 mA to 200 mA by a single resistor.
To maximize the efficiency, Dynamic Headroom Control (DHC) automatically adjusts the output voltage to a minimum. DHC also facilitates a single BOM for different number of LED in a string, which is required for backlight panels of different size, thereby reducing overall development time and cost. The LM3492 comes with a versatile COMM pin which serves as a bi-directional I/O pin interfacing with an external MCU for the following functions: power-good, over-temperature, IOUT over- and under-voltage indications, switching frequency tuning, and channel 1 disabling. Other supervisory functions of the LM3492 include precise enable, VCC under-voltage lockout, current regulator Over-Power protection, and thermal shutdown protection. The LM3492 is available in the thermally enhanced eTSSOP-20 package.
This application note details the design of a LM3492 evaluation board which drives 2 LED strings, each of which consists of 10 LEDs running at 150 mA and the forward voltage of each LED is typically 3.8V. The input voltage is from 9V to 16V. The evaluation board schematic, PCB layout, Bill of Materials, and circuit design descriptions are shown. Typical performance and operating waveforms are also provided for reference.
图3.LM3492评估板电路图
评估板材料清单(BOM):

图4.评估板布局图(顶层)
上一篇:数字电视发射机技术特点分析