时间:2010-10-19 15:22
人气:
作者:admin
本文介绍了ZXLD1374主要特性,以及多种应用电路和相应的材料清单(BOM).
Diodes公司的ZXLD1374是高精度60V 1.5A LED驱动器转换器,它集成了1.5A低边开关,输出电流精度0.5%,工作电压6.3V-60V,LED驱动器支持降压,升压和降-升压模式,DC调光为20:1,500Hz时调光为1000:1,开关频率高达1MHz,主要用于大电流LED驱动.
ZXLD1374主要特性:
• 0.5% typical output current accuracy
• 6.3 to 60V operating voltage range
• 1.5A integrated low side switch
• LED driver supports Buck, Boost and Buck-boost topologies
• Wide dynamic range dimming
20:1 DC dimming
1000:1 dimming range at 500Hz
• Up to 1MHz switching
• High temperature control of LED current using TADJ
• Green mold compound (No Br, Sb) and RoHS Compatible
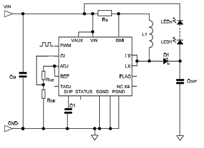
图1.ZXLD1374降压配置框图
图2.ZXLD1374升压和降压-升压配置框图
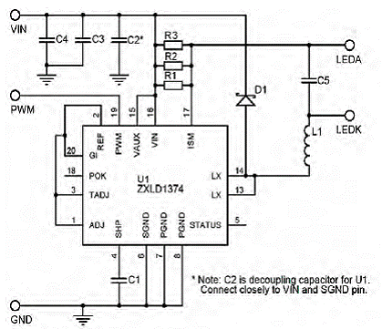
图3.ZXLD1374典型应用电路图
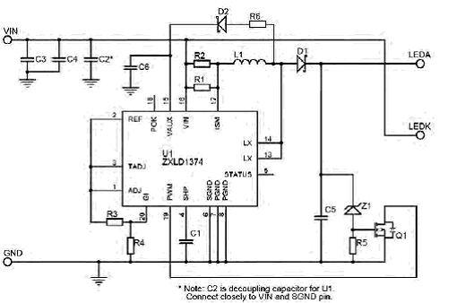
图4.ZXLD1374过压保护(OVP)电路图
图5.ZXLD1374电路布局图
图6.ZXLD1374 1.5A降压LED驱动器电路图
1.5A降压LED驱动器材料清单(BOM):

图7.ZXLD1374 350mA升压LED驱动器电路图
350mA升压LED驱动器材料清单(BOM):

图8.ZXLD1374 350mA降压-升压LED驱动器电路图
350mA降压-升压LED驱动器材清单(BOM):