时间:2010-02-10 08:32
人气:
作者:admin
Linear LT3760 8路LED驱动解决方案 (应用电路)
Linear 公司的LT3760是集成了升压DC/DC控制器的 8路LED驱动器,能驱动高达45V的LED. 输入电压从6V 到 40V,40mA时的LED匹配电流为±2%,典型值为±0.7%,调光比高达3000:1,可编程的频率从100kHz到1MHz,主要用于汽车,笔记本低电脑和TV监视器的背光.本文介绍LT3760主要特性, 方框图, 36W, 28W, 15W,29W,25W以及14W LED驱动器应用电路.
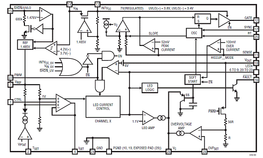
The LTR3760 is an 8-channel LED driver with a step-up DC/DC controller capable of driving up to 45V of LEDs.
Each channel contains an accurate current sink with ±2% current matching. Channels follow a master programmable current to allow between 20mA to 100mA of LED current per string. Channels can be paralleled for higher LED current. Output voltage adapts to variations in LED VF for optimum efficiency and open LED faults do not affect the operation of connected LED strings.
The LT3760 allows a PWM dimming range up to 3000:1 and an analog dimming range up to 25:1. Operating frequency can be programmed from 100kHz up to 1MHz using a single resistor or synchronized to an external clock.
Additional features include: programmable maximum VOUT for open LED protection, a fault flag for open LED, programmable LED current derating vs temperature, micropower shutdown and internal soft-start. The LT3760 is available in a thermally enhanced 28-pin TSSOP Package.
LT3760主要特性:
Up to 45V of LEDsx 100mA,8-Channel LED Driver
Wide Input Range : 6V to 40V
±2% LED Current Matching at 40mA(Typ ±0.7%)
Up to 3000:1 True Color PWM™ Dimming Range
Single Resistor Sets LED Current (20mA to 100mA)
LED Current Regulated Even for PVIN > VOUT
Output Adapts to LED VF for Optimum Efficiency
Fault Flag + Protection for Open LED Strings
Protection for LED Pin to VOUT Short
Parallel Channels for Higher LED Current
Programmable LED Current Derating vs Temperature
Accurate Undervoltage Lockout Threshold with Programmable Hysteresis
Programmable Frequency (100kHz to 1MHz)
Synchronizable to an External Clock
LT3760应用:
Automotive, Notebook and TV Monitor Backlight
图1.LT3760方框图
图2.效率92% 36W背光LED驱动器
图3.效率92% 36W LED驱动器:1MHz升压,8串LED,每串100mA
图4.效率92% 28W LED驱动器:750kHz升压,8串LED,每串80mA
图5. 15W LED驱动器:750kHz升压,8串LED,每串55mA
图6. 29W LED驱动器:400kHz升压,2串LED,每串350mA
图7. 25W LED驱动器:400kHz升压,3串LED,每串200mA
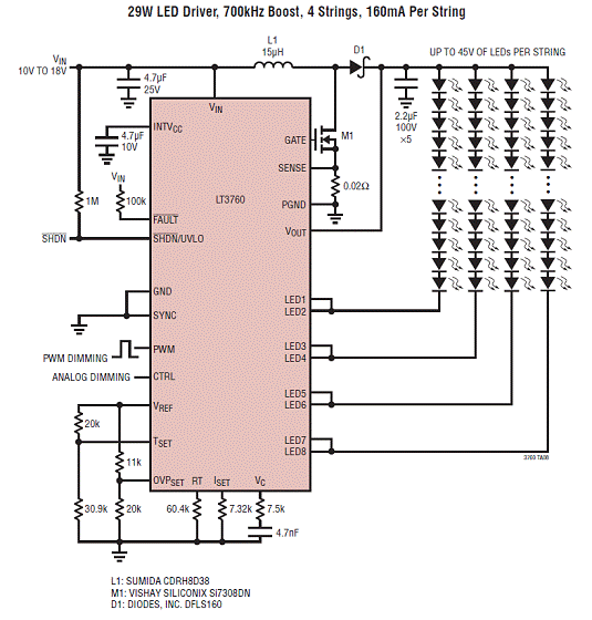
图8. 28W LED驱动器:700kHz升压,4串LED,每串160mA
图9. 14W LED驱动器:700kHz升压,4串LED,每串80mA
图10. 28W LED驱动器:1MHz SPEIC,8串LED,每串100mA