时间:2010-03-10 16:47
人气:
作者:admin
白光LED驱动设计方案
白光LED需要大约3.6伏的供电电压才能实现合适的亮度控制。然而,大多数掌上设备都采用锂离子电池作电源,它们在充满电之后约为4.2伏,安全放完电后约为2.8伏,显然白光LED不能由电池直接驱动。替代的解决方案是使用升压电路,在需要时提高驱动的电压,从而在整个电池使用周期间内不间断地为LED稳定供电。
无需增加成本、外围元件和印刷电路板空间,新式白光LED驱动拓扑就能够提供业界领先的效率和简单架构的电荷泵。
系统设计人员目前面临一个艰巨的挑战,他们需要利用彩色便携式显示屏来最大限度地提升系统功能和效率,同时又要实现成本和尺寸最小化。现在已经到了需要为系统设计师提供一种全新的LED驱动拓扑的时候。
LCD显示屏中使用的LED驱动器有两个要求。首先它们要能准确控制和匹配每一个LED的亮度,这将最大限度地保持显示屏背光的一致性;其次LED驱动器要能够把输入的电池电压升高,这将保证在整个电池的使用周期内能为LED提供足够的驱动电压,从而延长设备的使用时间。
基于电感的LED驱动器通常用于驱动串型连接的LED,此种结构本身就能够提供一致的匹配。它们还能够提供可变和优化的电压升高比例,因此具有非常高的电源转换效率。然而,由于外部元件的尺寸和成本,以及讨厌的电磁干扰(EMI),基于电感的LED驱动器方案具有明显的缺陷。体积庞大的储能电感限制了这种方案在细长和低外观的小型掌上设备中的应用。
另一方面,电荷泵型LED驱动器则提供了一个非常好的解决方案,其外部电路只需使用极小的电容即可。这使之成为进一步推动消费增长的更小更薄的便携式设备的理想选择。电荷泵上的各个电流通道使用匹配的电流独立驱动各并行连接的LED,但是,升压比例是离散的,由不同的运行模式(倍增因子)而定。可用的运行模式数量和当前的电池电压决定了整个电荷泵的电源效率。
常见的电荷泵方案使用二个外部飞电容来提供三种运行模式(1倍,1.5倍,2倍)来进行升压。随着电池的消耗,这些器件逐次提高升压参数。在每一种升压模式中,最大输出电压等于输入电池电压乘倍增因子。超过驱动LED所必需的那部分电压的能量,将在电荷泵或者电流调节器中被消耗掉,这就降低了整个电路的转换效率。
嵌入更多的运行模式有助于在锂电池的整个使用周期内限制过高的电压增益,从而提高效率。某些电荷泵目前提供第四种运行模式(1.33倍),按照1倍、1.33倍、1.5倍和2倍依次提高输出电压。实现1.33倍升压的常规方法需要增加器件引脚和外部元件的数量,相应地,需要更多引脚的封装和更大面积的印刷电路板空间,这使整个解决方案的成本远高于只有三种运行模式的器件。

图1 通过增加一个1.33倍运行模式,电荷泵方案的效率相当于基于电感的方案
按照1倍、1.33倍、1.5倍和2倍顺序来提升电压的电荷泵达到了传统上基于电感的升压转换器的效率(图1),同时还拥有与电荷泵方案相应的低成本和小尺寸的全部好处。此外,通过使用1.33倍运行模式,过高提升的电压被尽量限制,从而减少电源浪费和由此而产生的热损失(图2)。

图2 三模式和四模式中电源浪费对比
目前已经有一种创新的、即将获批美国专利的自适应分数电荷泵器件,该器件在保持低成本和三模式(1倍、1.5倍和2倍)器件的简单性的同时可以实现第四种电荷泵运行模式(1.33倍)。四模式(Quad-Mode TM)电荷泵能够提供更高的效率,同时不必增加外部元件及相关的成本和印刷电路板空间。此外,1.33倍分数工作模式还可减少电池端的可见电流纹波。这有助于最大限度地减少整个供电噪声,这在手机等便携式设备中是一个很重要的指标。

图3 常规的1.33倍运行模式需要三个外部飞电容
常规的1.33倍运行模式(图3)需要三个飞电容,通过使用两相转换(充电和升压)来实现1.33倍升压。Catalyst Semiconductor的新型1.33倍转换架构(图4)通过增加额外的第三个转换相来完成1.33倍升压,这就消除了通常所需外接的第三个飞电容。

图4 新的Catalyst 1.33倍运行模式架构消除了第三个飞电容
在这种新的1.33倍升压架构中(图4),第一相动作是把飞电容C1和C2串联并通过输入电源为它们充电,第二相动作是把与输入电源相连的电容C1与C2断开并转接至输出端实现升压,与此同时,电容C2因与C1断开而保持浮空状态。第三相动作是串接C1和C2并串联于输入和输出间实现第二次升压,电容C1在这过程中是被反向接入的,因此,电容C1的正极被连接到输入电源,而电容C2的正极被连接到输出端。通过这三相操作,C1将被充电到输入电压的三分之一,C2将被充电到输入电压的三分之二,这就可以把输出电压升高到输入电压的三分之四(4/3)倍。
稳态输出电压可通过求解由基尔霍夫电压定理所确定的每相电压方程而得到:
第一相 : VIN = VC1 + VC2 (1)
第二相 : VOUT = VIN + VC1 (2)
第三相 : VOUT = VIN - VC1 + VC2 (3)
将(2)替换到(3):
VIN + VC1 = VIN - VC1 + VC2 (4)
VC2 = 2 VC1 (5)
将(5)替换到(1):
VC1 = 1/3 VIN (6)
将(6)替换到(2):
VOUT = 4/3 VIN (7)
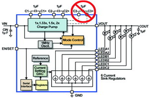
Catalyst半导体公司的最新产品CAT3636(图5)已经包含了这种新的四模式(Quad-Mode TM)自适应分数电荷泵交换架构。CAT3636包含三组共6个LED驱动通道,每组包含两个严格稳流和匹配的通道。通过一个单线接口(包含地址和数据)逻辑,可以实现完整的功能和调光控制,这就可以对各个LED组进行单独和精确的设置。在含有主,副显示屏的彩色LCD背光系统或RGB LED组或闪光功能的便携式产品中,这一接口还有助于减少引脚和接口连接数量。

图5 CAT3636 LED驱动器框图:新的四模式交换架构消除了常规方案所必需的第三个外部飞电容
系统设计师现在可以在采用简洁的电荷泵方案的同时享有效率比美与基于电感的方案,并且不需要增加成本、外围元件和印刷电路板面积。由于采用了兼容RoHS标准的微型3x3mm低外观TQFN封装,Catalyst CAT3636四模式自适应分数电荷泵的推出是适用于目前最新的便携式产品中的LED驱动器的一个飞跃性进步。(翻译:天虹)