时间:2010-03-18 09:24
人气:
作者:admin
6W-30W非隔离LED日光灯设计及应用
LED日光灯相比传统日光灯可以节电至少30%以上,且寿命方面是传统日光灯的5~8倍。目前日光灯的设计局限主要在散热设计、电源设计2个方面。散热设计由最初的全PC管,到现在半PC半铝管结构逐渐演进,每家的散热设计也各有所长,目前整个行业对散热的重视和散热设计也较1年前成熟许多;因为是新一代的节能产品,所以从产品定义的开始就对电源提出了很高的要求,主要表现在高性能、长寿命、小体积、低温升、高可靠性等。
FT880是一款针对市场上现有客户对LED日光灯的各种要求最新开发出的新一代产品,具备以下特点:
1)FT880使用500V高压工艺制程制造,使得电路具备动态自供电、反馈零电流供电、2ms超快速启动等特点,长期工作电路更可靠;
2)电路可以配置为Buck、Buck-Boost、Boost等电路拓扑,方便不同LED应用需求。
3)FT880具有PWM\PFM工作模式,使得电路可以应用专利的“全电压恒流技术”且可以灵活配置为不同工作模式满足不同拓扑和LED配置;
4)芯片工作频率可调,而且可以配置为固定关断时间模式,使得电路应用更加灵活;
5)针对LED应用增加线性调光、PWM调光功能,可以从外部输入调光信号,也可以使用FMD的专利LED调光方式;
6)芯片具备2级电流检测机制,可以同步检测LED短路异常,可靠保护LED;
7) 芯片7.5V的超低工作电压,使得芯片工作于典型值1mA的低功耗状态,有效外围器件价格和体积。
8)芯片可同时配置为光耦反馈型,达到电路批量生产免调,且以低成本实现了输出开路保护。

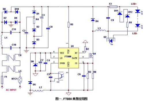
如图一所示FT880典型应用方案,本方案采用了高效率的低边Buck拓扑结构,使用了专利的“全电压恒流技术”“零电流供电技术”,采用了被动PFC电路提高方案功率因素,输出光耦实现开路保护同时降低了输出电压耐压,驱动LED的功率范围为6W~30W,该方案还具有如下主要特点:
■全电压输入范围:90~277VAC,可以满足全球范围内使用
■专为日光灯铝管增加屏蔽设计,铝管内的屏蔽设计是必须的。
■超小体积设计,适合T8、T10日光灯PC管\铝管(高10mm,宽13.6mm)
■高效率,效率达到90%
■符合能源之星功率因素大于0.9的要求
■整体温升小于30℃
■全电压电流精度±2%,使用专利全电压恒流技术
■满足EN55015B EMI要求
■空载功耗小于 0.3W
■具有输出过压保护、短路保护、过载保护、反接保护