基于MAX16834大功率高亮HB LED驱动方案
Maxim 公司的MAX16834是
电流模式大功率高亮度
LED(HB LED)
驱动器,可组成升压,升-降压,SE
PIC和高边降压拓扑.除了用开关PWM
控制器驱动N沟功率
MOSFET外,还能驱动N沟PWM调光开关. MAX16834输入电压从4.75V 到28V,3000:1 PWM调光/
模拟调光,工作频率从100kHz 到1MHz可
编程,主要用在单串LED LCD背光,汽车前后照明,精密系统RGB LED光源,
DC/DC升压/升-
降压转换器等.本文介绍MAX16834主要特性,方框图,多种应用电路以及MAX16834评估板主要特性,电路图,材料清单和
PCB元件布局图.
The MAX16834 is a current-mode high-brightness LED (HB LED) driver f
or boost, boost-buck, SEPIC, and highside buck topologies. In
addi
tion to driving an n-channel power MOSFET switch controlled by the switching controller, it also drives an n-channel PWM dimming switch to
achieve LED PWM dimming. The MAX16834 in
tegrates all the building blocks necessary to implement a fixed-frequency HB LED driver with wide-range dimming control.
The MAX16834 features constant-frequency peak current-mode control with prog
rammable slope compensation to control the duty cycle of the PWM controller.A dimming driver designed to drive an external n-channel MOSFET in series with the LED string provides wide-range dimming control up to 20kHz. In addition to PWM dimming, the MAX16834 provides
analog dimming using a
DC input at REFI. The programmable switching frequency (100kHz to 1MHz) allows design optimization for eff
iciency and board space reduction.
A single resistor from RT/SYNC to ground sets the switching frequency from 100kHz to 1MHz while an external clock signal at RT/SYNC disables the internal oscillator and allows the MAX16834 to synchronize to an external clock. The MAX16834’s integrated highside current-sense amplifier eliminates the need for a separate high-side LED current-sense amplifier in boost-buck applications.
The MAX16834 operates over a wide supply range of 4.75V to 28V and includes a 3A sink/source gate driver for driving a power MOSFET in high-power LED driver applications. It
can also operate at input voltages greater than 28V in boost configuration with an external voltage clamp. The MAX16834 is also suitable for DCDC converter applications such as boost or boostbuck.
Additional features include external enable/ disable input, an on-chip oscillator, fault indicator output (FLT) for LED open/short or overtemperature conditions, and an overvoltage protection sense input (OVP+) for true overvoltage protection.
The MAX16834 is av
ailable in a thermally enhanced 4mm x 4mm, 20-pin TQFN-EP package and in a thermally enhanced 20-pin
TSSOP-EP package and is specified over the automotive -40℃ to +125℃ temperature range.
MAX16834主要特性:
_ Wide Input Operating Voltage Range (4.75V to 28V)
_ Works for Input Voltage > 28V with External Voltage Clamp on VIN for Boost Converter
_ 3000:1 PWM Dimming/Analog Dimming
_ Integrated PWM Dimming MOSFET Driver
_ Integrated High-Side Current-Sense Amplifier for LED Current Sense in Boost-Buck Converter
_ 100kHz to 1MHz Programmable High-Frequency Operation
_ External Clock Synchronization Input
_ Programmable UVLO
_ Internal 7V Low-Dropout Regulator
_ Fault Output (FLT) for Overvoltage, Overcurrent, and Thermal Warning Faults
_ Programmable True Differential Overvoltage Protection
_ 20-Pin TQFN-EP and TSSOP-EP Packages
MAX16834应用:
Single-String LED LCD Backlighting
Automotive Rear and Front Lighting
Projection System RGB LED Light Sources
Architectural and Decorative Lighting (MR16, M111)
Spot and Ambient Lights
DC-DC Boost/Boost-Buck Converte
rs
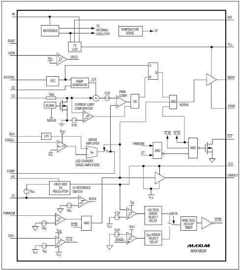
图1.MAX16834方框图

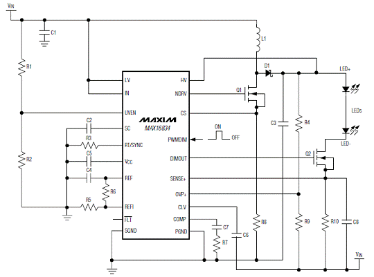
图2.MAX16834升压LED驱动器

图3.MAX16834升压-降压LED驱动器(VLED+ < 28V)

图4.MAX16834带
汽车电子负载突变保护的升压LED驱动器

图5.MAX16834高边降压LED驱动器

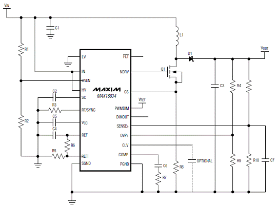
图6.MAX16834升压DC/DC
转换器
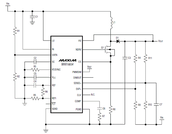
图7.MAX16834升压-降压DC/DC转换器
MAX16834评估板
The MAX16834 evaluation (EV kit) is a fully assembled and tested su
rface-mount PCB designed to evaluate the MAX16834 pulse-width modulated (PWM) HB LED driver controller in a step-up (boost) configuration and optional step-up/step-down (buck-boost) operation.
The MAX16834 EV kit operates from a DC supply voltage of 7V to 28V and requires up to 5A. The MAX16834 EV kit circuit is configured to deliver up to 1A of current into series LEDs with a maximum forward voltage of 28V.
The MAX16834 EV kit features two different types of dimming control using either an analog
linear input voltage or digital PWM input signal to control the LED brightness. This EV kit has an undervoltage lockout (UVLO) feature that disables the EV kit and overvoltage protection that protects the circuit under no-load conditions. The EV kit also features a active-low FLT PCB pad to monitor for open or short-circuit LED conditions at the LED+ and LED- PCB
pads. The MAX16834 EV kit is a fully assembled and tested surface-mount board.
MAX16834评估板主要特性:
♦ 7V to 28V Wide Supply Voltage Range
♦ Configured for Boost Operation
♦ Configurable for Buck-Boost Operation
♦ 1A Output Current
♦ Analog Linear Dimming Control
♦ PWM Dimming Control
♦ Open/Short-Circuit LED Fault Indicator (FLT)
♦ Demonstrates Output Overvoltage Protection
♦ Optional Load Dump Circuit
♦ Fully Assembled and Tested

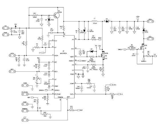
图8.MAX16834评估板电路图
MAX16834评估板材料清单(BOM):

图9.MAX16834评估板元件布局图