NCV7680是On Semi
公司的线性稳流及
控制器,包含8个线性可
编程恒流源,能支持高达每通道75 mA的发光
二极管(
LED)驱动电流。设计用于汽车固态组合尾灯(RCL)的稳流和控制,支持两个亮度等级,一个用于停车,另一个用于尾部照明。典型应用包括组合尾灯、日间行车灯(DRL)、雾灯、中央高位停车灯(CHMSL)阵列、转向
信号灯和液晶显示器(LCD)背光。本文介绍了NCV7680主要特性,方框图,升压模式和多种应用电路,以及NCV7680-NCV3163评估板主要特性,电路图和材料清单(BOM)。
The NCV7680 consists of eight
linear prog
rammable constant current sources. The part is designed f
or use in the regula
tion and control of LED based Rear Combination La
mps for automotive appl
ications. Sys
tem design with the NCV7680 allows for two brightness levels, one for stop and one for t
ail illumination, or optional PWM control
can also be implemented.
Discrete LED brightness levels are easily programmed (stop current value, tail duty cycle value) optional external ballast FET allows for power distribution on designs requiring high currents. Set b
ack power limit reduces the drive current during overvoltage conditions. This is most useful for low current applications when no external FET is used.
NCV7680主要特性:Constant Current Outputs for LED String Drive
LED Drive Current up to 75mA per Channel
Open LED String Diagnostic with Open-Drain Output
Slew Rate Control
Low Dropout Operation
External Modulation Capable
On-chip 1 kHz Tail PWM Dimming
Stop Current Set Point programmability
Tail Dimming Set Point programmability
Overvoltage Set Back Power Limitation
Pb-Free
NCV7680优势:LED devices are best controlled with current drive due to their exponential voltage characteristics
Sufficient drive for most popular low current LED devices
System functionality back to the microprocessor
Eliminates EMI concerns
Maintains functionality during drops in automotive battery voltage
Flexible for many system operation setups
Simplifies system design.
Easy programmability with one resistor
Easy programmability with one resistor
Keeps IC temperature lower at extended voltage range.
Meets le
ad free regulations
NCV7680应用:Automotive Rear Combination Lamps
Daytime Running Lights
Fog Lights
Center High Mounted Stop Lamps
Turn Signal and Other Externally Modulated Applications
LCD Backlighting
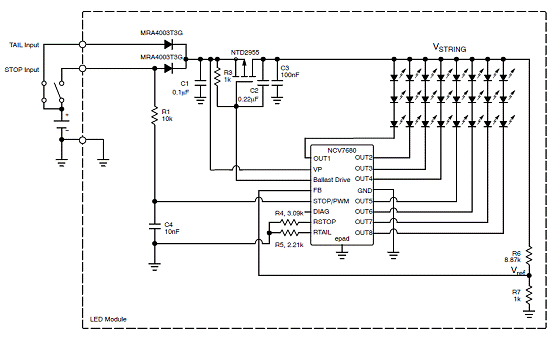
Lighting Module

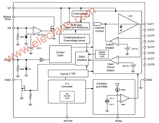
图1。NCV7680方框图

图2。NCV7680带外接FET镇流
晶体管的应用框图

图3。NCV7680不带外接FET镇流晶体管的应用框图

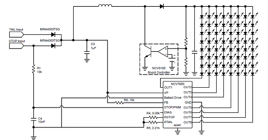
图4。NCV7680升压模式框图

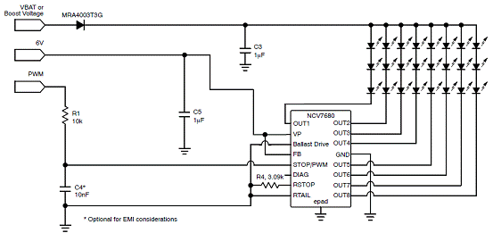
图5。NCV7680停车灯应用框图

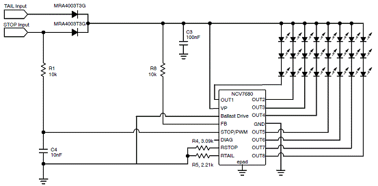
图6。NCV7680尾灯应用框图

图7。NCV7680 PWM工作电路(LCD背光应用)

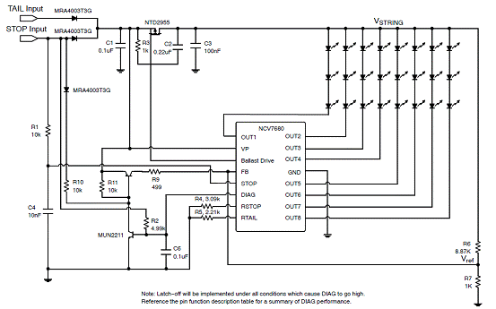
图8。闭锁电路
NCV7680-NCV3163评估板
The NCV7680 is an octal LED driver designed for automotive LED rear combination lamps. External programmability of the NCV7680 allows the user to set the tail current and stop currents using a single resistor for each function. An optional external FET is used to help distribute power for high power systems.
The NCV7680-NCV3163 Evaluation Board includes both an NCV7680 (octal driver) and NCV3163 (Boost Regulator). The NCV3163 allows for an increased number of LEDs per NCV7680 output by boosting the LED string anode voltage. The DIAG
pin is brought out for reporting of open circuit conditions.
NCV7680-NCV3163评估板特性 :
STOP Input Switch
DIAG Output
LED Isolation
STOP Programming Current
External PWM Input
Adjustable Boost Circuit with Internal Switch
RoHS Compliant
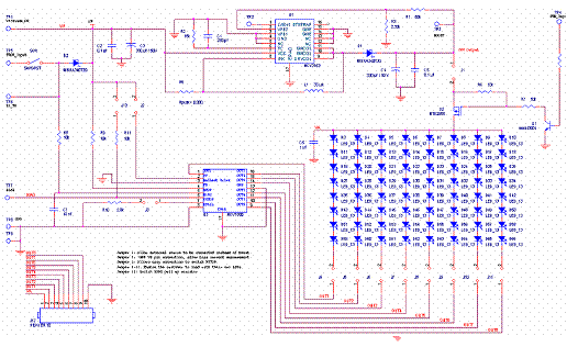
图9。NCV7680-NCV3163评估板外形图

图10。NCV7680-NCV3163评估板电路图
NCV7680-NCV3163评估板材料清单(BOM):