ADP8863是
ADI公司的具有先进的自治的LED光特性的功1强大的
电荷泵驱动器,能独立地驱动多达7个
LED,每个
电流高达30mA,第7个LED的驱动电流可高达60mA.电荷泵的自动增益选择有1x,1.5x 和2x,工作电压从2.5 V 到5.5 V,可驱动最大电流240mA,主要用在LED指示器,装饰指示照明,键盘照明,RGB LED色彩发生和蔼混合以及小型显示器通用照明.本文介绍ADP8863主要特性,详细方框图以及多种应用电路.
The ADP8863 combines a powe
rful charge pump driver with advanced autonomous LED ligh
ting features. It allows as many as seven LEDs to be independently driven up to 30 mA (
maximum). The seventh LED
can also be driven to 60 mA (maximum). All LEDs are prog
rammable f
or maximum current and fade in/fade out times via the
I2C interface.
Additionally, automated blinking routines can be independently programmed and enabled for all seven LED channels. These LEDs can also be combined into groups to reduce the processor instructions.
This entire configuration is driven by a two-capacitor charge pump with g
ains of 1×, 1.5×, and 2×. The charge pump is capable of driving a maximum IOUT of 240 mA from a supply of 2.5 V to 5.5 V. The device includes a variety of safety features including short-circuit, overvoltage, and over
temperature protection. These features allow easy implementation of a safe and robust design. Additionally, input inrush currents are limited via an integrated soft start combined with controlled input-to-output isolation.
The ADP8863 is available in a compact lead frame chip scale package (LFCSP).
ADP8863主要特性: Automated blinking and funlight timing for e
ach LED driver
16 programmable fade in and fade out times
0.1 sec to 5.5 sec
Selectable
linear, square, or cub
ic fade rates
7 independent and programmable LED drivers
7 drivers capable of 30 mA (maximum)
1 driver also capable of 60 mA (maximum)
Programmable maximum current limit (128 levels)
Separate and independent controls for backlight LEDs
Backlight fade override
Up to two built-in comparator inputs with programmable modes for ambient light sensing
Charge pump with automatic gain selection of 1×, 1.5×, and 2× for maximum efficiency
Standby mode for <1 μA current consumption
I2C-compatible interface for all programming
Dedicated reset
pin and built-in power-on reset (POR)
Short-circuit, overvoltage, and overtemperature protection
Internal soft start to limit inrush currents
Input-to-output isolation during faults or shutdown
Operation down to VIN = 2.5 V with undervoltage lockout (UVLO) at VIN = 2.0 V
Small lead frame chip scale package (LFCSP)
ADP8863应用: LED indication
Funlight indicator lighting
Keypad backlighting
RGB LED color generation and mixing
General backlighting of small format displays

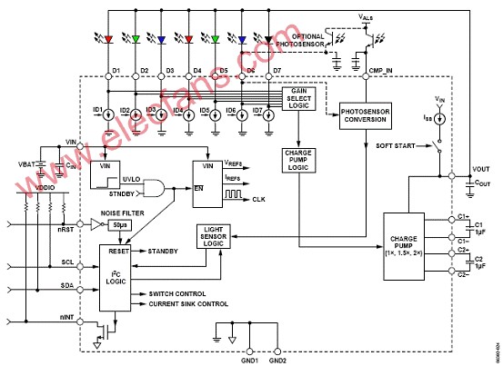
图1.ADP8863详细方框图

图2.ADP8863典型工作电路框图

图3.ADP8863采用镇流
电阻给LED
供电方框图

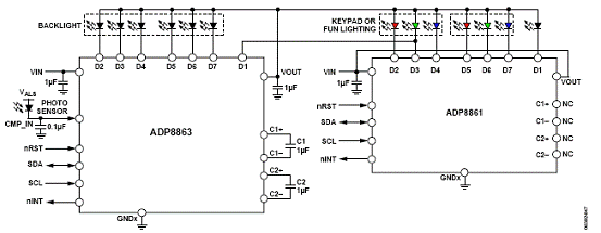
图4.ADP8863连接到ADP8861,给更多LED供电方框图

图5.用于低Vf LED的另一种应用电路