时间:2010-06-24 10:14
人气:
作者:admin
本文介绍TPS61185主要特性,方框图以及多种典型应用电路.
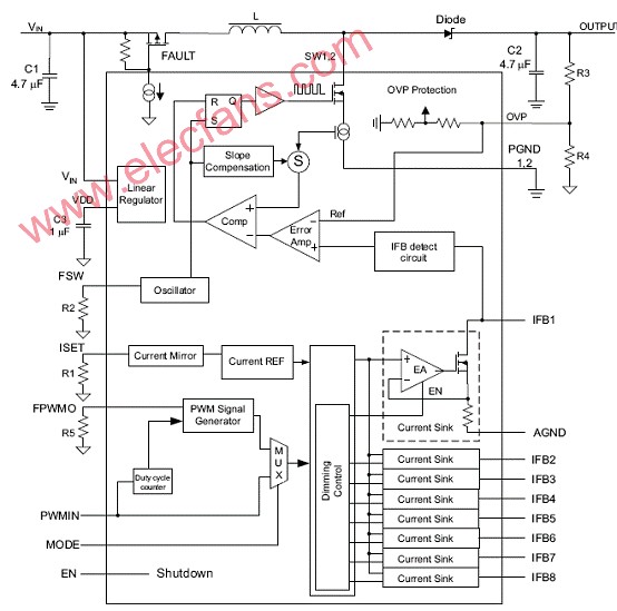
TPS61185是TI 公司的高度集成大尺寸LCD背光解决方案.器件包括内置的高效率升压稳压器和2.0A/40V功率MOSFET.8个电流沉稳压器具有高精度的电流稳流和匹配(1%),支持多达80个LED,每串串联多达10个LED.输入电压4.5V -21V, 开关频率600kHz 到1MHz,可调光频率从100 Hz 到5 kHz,主要用在笔记本电脑LCD显示器背光.
The TPS61185 IC provides highly integrated solutions for large-size LCD backlighting. This device has a built-in high efficiency boost regulator with integrated 2 A/40 V power MOSFET. The eight current sink regulators provide high precision current regulation and matching. In total, the device can support up to 80 LEDs. In addition, the boost output automatically adjusts its voltage to the WLED forward voltage to improve efficiency.
The TPS61185 supports the PWM method for brightness dimming. Simply tie the unused current sinks to ground if fewer than eight are needed. During PWM dimming, each of the eight current regulators is turned on/off at the duty cycle determined by an external pulse width modulation (PWM) signal input to the PWM pin.
TPS61185主要特性:
4.2 V to 24 V Input Voltage
Integrated 2 A/40 V MOSFET
600 kHz to 2 MHz Programmable Switching Frequency
Adaptive Boost Output for Best Efficiency
Design to Use Small L-C Components
Integrated Loop Compensation
Eight 25 mA Current Sinks
Up to 10 WLED in Series
1% Current Matching and Accuracy
PWM Brightness Interface Control
200 mV Ripple Under PWM Dimming
Driver for Input/Output Isolation PFET
Programmable Over Voltage Threshold
100 Hz to 5 kHz Programmable PWM Dimming Frequency
Up to 20 kHz Direct PWM Dimming Frequency
Enhanced Electrostatic Discharge Immunity Level
Built-in WLED Open/Short Protection
Over Temperature Protection
24 Pin 4 mm × 4 mm QFN Package
TPS61185应用:
• Notebook LCD Display Backlight
图1.TPS61185方框图
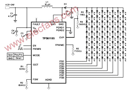
图2.TPS61185典型应用电路图
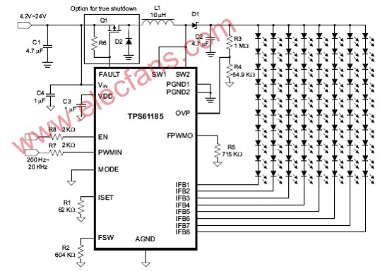
图3.TPS61185带关断ISO-FET的典型应用电路图
图4.TPS61185可编频率调光的典型应用电路图
图5.TPS61185 6串LED的典型应用电路图
图6.TPS61185 46串40mA LED的典型应用电路图
下一篇:LED驱动设计5大技巧要领