时间:2009-12-25 10:39
人气:
作者:admin
高功率恒光控制电路的制作原理
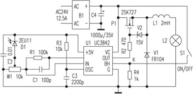
电路如下图所示,UC3842是单端开关电源控制芯片,①脚为内部误差放大器输出端,与②脚之间接有负反馈网络,以确定误差放大器的增益。②脚是取样电压输入端,取样电压与内部的2.5V基准电压进行比较,产生控制电压,控制输出脉冲宽度。③脚是过载保护控制端,电压超过1V时,⑥脚停止输出。在此处,用作灯光开、关控制端。④脚外接定时元件,决定振荡频率。⑥脚是脉冲输出,驱动能力1A。⑦脚为电源输入端,在16~36V之间。⑧脚输出精确的+5V基准电压。P1是电源调整管,型号2SK727。V1是快恢复二极管,D1是光敏二极管,W1是精密多圈可调电阻。该电路工作在100kHz,正常输出180W,最大230W。
当灯泡L2因老化或其他原因致使发光效率降低时,光敏二极管D1内阻增大,UC3842的②脚电压降低,⑥脚输出的脉冲宽度增大,电路输出的电压增加,使灯泡发光强度增强。反之亦然。由此实现对照明光源光亮度的控制。

在设计应用机械视觉系统对动态工件进行精确测量时,用该光源替代进口原配五千多元的照明光源,达到了相同的技术要求(该电路已应用于西门子VS710视觉传感器的照明控制)。
下一篇:双调光蘑菇灯的原理及维修方法