时间:2010-01-07 10:55
人气:
作者:admin
驱动用于照明的高亮度LED
引言
照明领域中鲜有如最近出现的高亮度LED这样的技术,拥有能够改变整个行业的潜力。本文将讨论使用交流市电驱动这类LED的方法,涉及功率因数校正 (PFC)、功率MOSFET设计的发展趋势,以及实现低成本、大规模照明所需的保护功能。
当今美国总能耗的22%用于照明。能源的高成本一直在推动更新、更高效照明技术的发展。随着当今高亮度和超高亮度发光二极管 (LED) 的流明/瓦特比的提高,人们已看到大幅降低照明能耗的希望。LED自问世起就充当各种低亮度产品中白炽灯或荧光灯的一种替代产品,用于这类半导体的驱动电路中。
由于高亮度LED的光输出强度取决于流经它的DC电流,人们广泛采用控制多颗LED串联PWM控制恒流输出的方法。本文将深入讨论如何使用FAN7529 (一种低价,采用流行的SO-8封装的PFC IC) 来实现这种PWM方案。
FAN7529 SO-8 PFC IC的特点
按照法律规定,所有超过一定功率的照明电器插座都必须配置功率因数校正方案。例如,欧洲的EN61000-3-2法规要求所有25W以上的照明电路配置PFC方案。最流行的方法是一种有源PFC方案,采用了简单的转换模式,即工作在电感电流的非连续传导模式边界状态下。
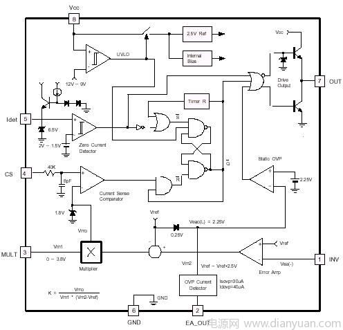
由于EN61000-3-2之类的法规要求,照明行业一直在有源功率因数控制的使用方面处于前列。下图为FAN7529的原理框图。

图1:FAN7529 SO-8 PFC芯片的原理框图
FAN7529的操作比较简单,使用误差放大器测量IN脚的输出分压,并将测量结果与预设值比较。EA-OUT脚用于补偿该放大器。
输入电压正弦波在MULT上测量。FAN7529将输入电压与输出误差相乘。
CS为来自MOSFET的电流传感输入信号。当乘法器输出超过该参考电流,触发器将触发,使OUT置为高电平,从而导通MOSFET。当Idet上检测到一个零交信号,OUT将被置为低电平,从而关断MOSFET。

图2:FAN7529实现的PFC,典型的栅极驱动信号、输入电压和电感电流波形
由于FAN7529及类似的低价SO-8 IC已经面市10多年,并为照明镇流器的设计人员所熟悉,新的照明形式 (如LED) 的控制电路自然也会采用相同的IC来实现。
看看AC市电驱动的LED电路,你就会明白,无论是基于变压器的隔离控制电路,还是非隔离的降压电路,都很流行。选择什么样的电路取决于LED的数量以及灯具装置的大小。在大多数照明产品中隔离市电并非必要。
出于成本和效率的考虑,寻找单一PFC+PWM级一直是AC-DC功率电子的最高境界,最好使用单一功率级同时实现PFC和PWM功能。通常,在大多数电源产品中,阻碍各种建议方案广泛应用的罪魁是负载和温度的变化。照明LED插座的负载相对固定,这就促使人们尝试直接用FAN7529 PFC IC来实现PFC 和 PWM控制芯片的功能。
使用FAN7529实现非隔离转换器
图3所示为FAN7529在非隔离转换器中应用的框图。本文中的图6将给出转换器的详细电路。

图3:电感计算

图4:高压非隔离降压转换器的工作原理
在该应用中,输入电压VIN应高于输出LED电压。这意味着较之于一般PFC应用我们需要更大的体电容。导通时间如下方程给出:
![]()
ton : 导通时间
toff : 断开时间
电感值由输出功率和最小开关频率决定。最小开关频率必须高于音频 (20KHz),这是为了防止音频噪声。最大开关切换周期,即Ts的最大值是VIN峰值和输出电压Vo的一个函数;若选择适当的Vo,它可在输入电压最高或最低时达到最大值。

输入电容的电压纹波在该线路电压最低和负载最大时达到最大值。如果fsw(min)>>fac ,就可假设输入电流在开关切换期间为常数。

开关周期内的输入电流和电感电流波形

Vin(peak_min) > = V_led
图5 a、b、c:使用FAN7529控制器和LED构建的原型电路板



使用FAN7529实现的降压转换器
如果应用能够保证,FAN7529也可以用于实现隔离的反激式转换器。
只需增加一些附加电路,就可用调光电路来控制输出光强。

图6所示为驱动LED串的非隔离降压转换器电路图。
LED控制器的前景
随着LED的发展,有理由期望,这一具有前途的市场将会产生多项创新的解决方案,用于处理经整流的AC市电的LED控制器。采用流行且相对便宜的600V双极CMOS-DMOS工艺,就可实现专门针对LED控制的多种集成电路。
这些控制器体积小,会启发封装方面的一些考虑,如将一个用600V IC工艺制造的控制器与600V功率MOSFET (采用传统技术或电荷平衡技术) 集成在同一封装中。各种chip-on-chip和chip-by-chip模式已在世界各地的大批量应用中流行起来。

图7:将MOSFET和控制器集成在一个封装中,可以减小尺寸和提高可靠性。图中给出了两种类型多芯片封装和单片结构的比较。
减小EMI也是发展照明LED控制器的主要挑战。准谐振 (Quasi-Resonant)、变频和零电压开关电路等技术,都有能力协助开发更好的照明LED控制器。