时间:2010-01-12 11:40
人气:
作者:admin
水下自适应照明系统的设计
0 引言
人类生活已渗入到海洋的各个领域,水下军事、科研、生产、娱乐比比皆是。水下活动如此多,水下的安全监测就成为人们关心的一个热门话题。水对光有着强烈的吸收作用,水下几十米外的空间几乎是漆黑一片,因此进行水下安全监测一般都需加人工照明。不同的环境使用的水下照明也就不同,设计一个合适的光源对水下成像监测至关重要。文章以水下反恐系统中的微光成像为例,对其监测环境及成像特点进行了研究,研制出一种适应水下成像探测的自适应照明系统。照明系统能够根据周围环境的光强变化,自行调整照明光源的亮度,从而达到光源自适应调节的目的。
1. 监测环境与照明系统概述
水下反恐系统安装于青岛奥帆赛浮标码头周围的海底,那里水质较差,海水不深,能见度在2m左右。白天太阳光能够一定程度的照射到监测区域,但监测环境仍处于微光照明状态,晚上水下则漆黑一片。因此要进行水下微光成像探测,就必须设计出合适的照明光源。
水下自适应照明系统能够根据监测环境的亮暗,通过自适应控制自动调节光源的亮度,误差不超过基准光强的±8%,这有效改善了成像环境,提高了监测系统的成像质量。如何进行自适应控制,并保证系统的精度。文章设计了闭环控制电路来实现,电路由三部分组成,即信号反馈、自适应控制和功率驱动,组成框图如图1示。

图1 自适应照明系统框图
2.控制电路的设计
2.1 硬件设计
控制电路的总体框图如图2示,

图2 控制电路组成框图
2.1.1 光强反馈电路
反馈电路由光敏器件、低通滤波、信号放大三部分组成。利用光敏器件探测出光的强弱,将光信号转换成为电信号。为提高反馈信号的精度,必须对光电转换得道的电信号进行通滤波,消除环境带来的高频干扰。由于光电转换后的电信号非常弱,必须对其放大。
2.1.2 控制电路

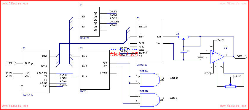
图3 控制电路
电路的控制部分是自适应控制的核心部分,由单片机控制实现的,如图3。单片机控制的是数字信号而光强的反馈信号和光源的驱动是模拟信号,所以须对信号进行A/D和D/A转换。根据系统所需精度和转换速度,A/D转换选用AD574快速型12位逐次逼近式A/D转换器,其转换时间为15—35µs。D/A转换选用DAC1232电流输出型12位D/A转换器。DAC1232的芯片内部没有参考电压基准源和输出运算放大器,需要外接电压基准源和信号放大电路。单片机对反馈回的亮度信号运用PID算法进行判断,然后输出相应的计算结果给DAC1232,放大电路对所得信号进行放大。
2.1.3功率放大电路
大洋处的海水对蓝光的吸收最少,而海岸附近的海水对绿光的透射率最高,根据监测环境光源采用高亮度绿色LED面阵光源,面阵的额度功率为192W,额定电压为24V。光源亮暗的控制采用调流式。功放电路的功率放大器件选择放大电流式功放器件PA12A。PA12A的供电电压在±10—50V之间,最大输出电流可达±15A,重要的是该芯片在设计中使用了氧化铍(BeO)使其阻抗的温度系数降为最低,这大大提高其热稳定性,提高了系统光源的稳定性。
2.2软件实现
2.2.1 PID算法
自适应控制的实现选择PID算法。PID控制是最早发展起来的控制策略之一,其算法简单、鲁棒性好、可靠性高。PID控制器是一种线性控制器,它根据给定值r(t)与实际输出值c(t)构成控制偏差
(5-1)
PID控制算式的一般形式有两种,一种是增量型PID控制算法,一种是位置型PID算法。增量型PID算法适用于步进电机、多圈电位器等执行机构,只要求输出一个增量信号。
位置型PID算法其控制规律为:
在计算机控制系统中,使用的是数字PID控制器。由式(5-2)可得到离散化的PID表达式为:
(5-3)
或
(5-4)
式中,k为采样序号,k=0,1,2…;P(k) 为第k次采样时刻的计算机输出值;E(k) 为第k次采样时刻输入的偏差值;E(k-1) 为第(k-1)次采样时刻输入的偏差值;KI为积分系数,KI=KpT/TI;KD为微分系数,KD=KpTD/T。
在计算机控制系统中,PID控制规律是用计算机程序来实现的,因此它的灵活性很大。一些原来在模拟PID控制器中无法实现的问题,在引入计算机以后,就可以得到解决,于是产生了一系列的改进算法,满足不同控制系统的需要。
在计算机控制系统中,为了避免系统控制动作的过于频繁,消除由于频繁动作所引起的振荡,可采用带死区的PID控制,相应的控制算式为:
(5-6)
式中,死区e0是一个可调的参数,其具体数值可根据实际控制对象由实验确定。若e0值太小,使控制动作过于频繁,达不到稳定被控对象的目的;若e0值太大,则系统将产生较大的滞后。此控制系统实际上是一个非线性系统。即当|e(k)|≤| e0|时,数字调节器输出为零;当|e(k)|>| e0|时,数字调节器有PID输出。
2.2.3 PID参数确定
对于一定的系统,合理PID参数的组并不唯一。满意的控制结果是相对于被控的对象和相应的控制系统而言,另外,PID各参数对控制质量的影响并不十分敏感,因此参数的选定没有统一的标准。由于无法获得LED面阵的精确数学模型,通过实验仿真,在进一步确定被控对象特性的基础之上,我们采取凑试法确定PID参数。
2.2.3自适应控制程序
水下自适应照明系统控制算法选择位置式PID控制算法,并进行必要改良,加入带死区PID控制。算法流程如图4所示:

图4 算法流程图
3. 结论
2006年8月,系统在青岛帆船赛中成功通过预演试验。系统运行后,水下探测器传输回的视频亮暗均匀,视频比使用一般照明系统的视频图像质量高。同时使用水下照度计进行24小时长时间测试,反复测量结果证明,监测区域的光照度变化在预定值的±8%范围内,系统性能良好。
上一篇:大功率LED的散热设计
下一篇:3D电影是如何制作出来的?