时间:2009-08-26 11:29
人气:
作者:admin
MAX16839 Linear High-Brightness LED Driver with Open-LED Fault Detect
The MAX16839 programmable current regulator operates from a 5V to 40V input voltage range and features an open-drain, constant-current sink output capable of sinking up to 100mA. The MAX16839 is well suited for automotive applications and other applications that require a general-purpose linear LED driver. The device directly withstands automotive load dump events of up to 45V.
An onboard pass element minimizes external component count while providing Q5% output current accuracy. The MAX16839 includes a dimming input that controls the duty cycle of the output current, allowing a wide LED dimming range. In addition, the dimming input functions as an on/off control of the output current. In multiple LED string applications, the dimming input synchronizes the LED current-sink turn-on, ensuring simultaneous brightness in LED strings.
Additional features include thermal protection and an open-LED fault-detection output. In multiple LED string applications where all FLTS pins are connected together, an open-LED detection in one LED string turns off all the strings simultaneously. Open-LED detection also features fault memory, to avoid LED flashing during subsequent power-up cycles.
The MAX16839 is available in thermally enhanced, 6-pin TDFN-EP and 8-pin SO-EP packages and is specified over the -40°C to +125°C automotive temperature range.
Automotive Exterior: Turn Signal Light, Brake Light, Tail and Marker Lights
Automotive Interior: Cluster and Warning Lights, Dome and Map Lights
General Lighting: Signage, LED Lamp
Truck, Train, Airplane, and Emergency Car LED Lighting

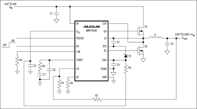
Typical Operating Circuit
上一篇:有机电子技术研发取得新突破
下一篇:LED开路保护器