全球最实用的IT互联网信息网站!

AI人工智能P2P分享&下载搜索网页发布信息网站地图

当前位置:诺佳网 > 电子/半导体 > 光电显示 >

LED升压、降压驱动恒流IC推荐及设计要点

时间:2009-09-17 15:25

人气:

作者:admin

标签: LED要点! 

导读:LED升压、降压驱动恒流IC推荐及设计要点-LED升压、降压驱动恒流IC推荐及设计要点在LED产品设计中经常会用到升压或升降压线路设计,变压器可以升压设计但是效率较低,未来低压还是线路...
LED升压、降压驱动恒流IC推荐及设计要点

在LED产品设计中经常会用到升压或升降压线路设计,变压器可以升压设计但是效率较低,未来低压还是线路器件直接升压转换为主,效率高、体积小巧可靠.市场主要升压LED驱动恒流IC应用在手持式设备、蓄电池中蓄产品中.比如干电池、镍氢电池升压;锂电池升降压;汽车蓄电池主灯升压;户外离网照明和灯带式方式解决级联供电压差问题等方面. TI 美国德州仪器公司  TPS61160 和 TPS61161 LED升压转换器

两款器件都集成了 0.6A 的电流开关,目标应用为具有小型显示屏的便携式应用与电池供电型应用,如便携式游戏机、GPS系统以及智能电话中的 3英寸或 4英寸小型 LCD 显示屏背光技术.TPS61160 能驱动多达6个 LED,支持 26V LED 开路保护;而 TPS61161则能驱动多达 10个 LED,支持 38V LED 开路保护.亮度不仅可通过单线数字接口或 PWM 信号进行调节,还能通过模拟调光来消除噪声.

2.7V to 18V 电压范围输入TPS61160最高升压26V驱动6pcs LED,电流500mA以内;同样的输入电压TPS61161最高升压38V驱动10pcs LED 电流500mA以内.200mV 反馈参考电压,2%恒流电流误差范围,90%工作效率,2mm*2mm*0.8mm 6-pin QFN 小体积封装.

这是一张缩略图,点击可放大。
按住CTRL,滚动鼠标滚轮可自由缩放

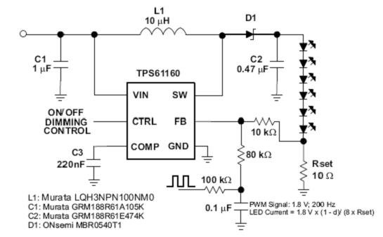
上图是TPS61161升压驱动10颗LED参考设计原理图,线路电流是20mA.按规格书70°芯片温度计算这款线路设计不加散热器可以驱动到100mA电流负载,如你的设计要大于这个电流值就需要在PCB上面增加适当的散热面积;350mA电流需要将IC设计到铝基板上面,大概需要散掉1W左右热量,不建议设计这么大功率.


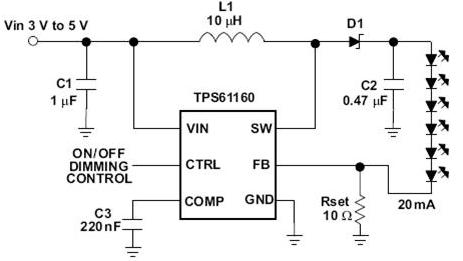
上图是TPS61160,2-5V升压驱动6颗LED参考设计原理图,线路电流是20mA.按规格书70°芯片温度计算这款线路设计不加散热器可以驱动到200mA电流负载,如你的设计要大于这个电流值就需要在PCB上面增加适当的散热面积,350mA电流需要将IC设计到铝基板上面,大概需要散掉0.68热量,勉强可以接受.

这是一张缩略图,点击可放大。
按住CTRL,滚动鼠标滚轮可自由缩放
上图给出了PWM灰度调节设计参考,因其电感方式升压设计不适合高速灰度调节,故频率范围在200Hz左右比较合适;也不建议低于100Hz,低于100Hz低灰阶时人眼睛会观察到闪烁.开、关待机状态可以通过CTRL口操作.

温馨提示:以上内容整理于网络,仅供参考,如果对您有帮助,留下您的阅读感言吧!
相关阅读
本类排行
相关标签
本类推荐

CPU | 内存 | 硬盘 | 显卡 | 显示器 | 主板 | 电源 | 键鼠 | 网站地图

Copyright © 2025-2035 诺佳网 版权所有 备案号:赣ICP备2025066733号
本站资料均来源互联网收集整理,作品版权归作者所有,如果侵犯了您的版权,请跟我们联系。

关注微信