全球最实用的IT互联网信息网站!
AI人工智能P2P分享&下载搜索网页发布信息网站地图
医疗器械激光焊接机应用的重要性
阅读全文2023-08-11
基于直流激活调控技术的电基因接口为医学干预
阅读全文2023-08-07
动态平板DRF在精神病专科医院的应用
以技术之力革新传统管理方式,自连医院数智化
阅读全文2023-08-03
GENE-ADP6为您打造显微镜下的智慧医疗解决方案
阅读全文2023-08-01
数字医疗新装备——小网关打通医疗信息大动脉
阅读全文2023-07-31
微流控芯片在液体活检中的应用
阅读全文2023-07-25
如何利用微流控技术实现血小板在肺血管系统中
阅读全文2023-07-24
医疗级精准测量|人体成分分析仪P10揭秘
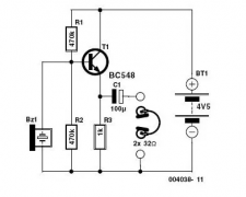
电子听诊器电路图
阅读全文2023-07-23
智锐通携“硬核”AI医疗硬件登场CMEF,解
思特威亮相2025中国国际工业博览会
无线医疗设备测试知识分享
锁定全球头部医械订单!9月上海精准对接
CPU | 内存 | 硬盘 | 显卡 | 显示器 | 主板 | 电源 | 键鼠 | 网站地图
Copyright © 2025-2035 诺佳网 版权所有 备案号:赣ICP备2025066733号 本站资料均来源互联网收集整理,作品版权归作者所有,如果侵犯了您的版权,请跟我们联系。