全球最实用的IT互联网信息网站!
AI人工智能P2P分享&下载搜索网页发布信息网站地图
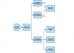
如何充分延长RPM电池寿命
阅读全文2022-08-02
生命体征监测技术:对人体实施状态监控
阅读全文2022-08-01
数字化技术深度赋能让智慧健康触手可及
阅读全文2022-07-29
隔离R型变压器是如何与电气隔离的呢?
为您的救生医疗应用选择最佳DC-DC转换器
用于修复退行性疾损伤、恢复神经回路的医疗应
阅读全文2022-07-28
医学研究中的安全挑战加剧了重新定义零信任的
基于分布式存储构建高效医疗影像平台
激光焊接给医疗器械带来正确焊接和粘合技术
基于STM32F103C8T6的心率血压手表设计
阅读全文2022-07-27
智锐通携“硬核”AI医疗硬件登场CMEF,解
思特威亮相2025中国国际工业博览会
无线医疗设备测试知识分享
锁定全球头部医械订单!9月上海精准对接
CPU | 内存 | 硬盘 | 显卡 | 显示器 | 主板 | 电源 | 键鼠 | 网站地图
Copyright © 2025-2035 诺佳网 版权所有 备案号:赣ICP备2025066733号 本站资料均来源互联网收集整理,作品版权归作者所有,如果侵犯了您的版权,请跟我们联系。