全球最实用的IT互联网信息网站!

AI人工智能P2P分享&下载搜索网页发布信息网站地图

当前位置:诺佳网 > 电子/半导体 > 汽车电子 >

求一种基于51单片机的倒车雷达设计方案

时间:2023-08-29 14:40

人气:

作者:admin

标签:   基于  一种  单片机   

导读:求一种基于51单片机的倒车雷达设计方案-基于51单片机的倒车雷达的主板设计,采用四探头多路同步探测,确保返回值的准确性。...

基于51单片机的倒车雷达的主板设计,采用四探头多路同步探测,确保返回值的准确性。

主要功能

本系统可具备以下几个功能:

(1)倒车时,可显示车辆与后障碍物之间的距离;

(2)可自由设定报警距离;

(3)当车辆与障碍物之间的距离小于等于设定的距离时,可发出声光报警;

(4)可根据环境温度的不同对声速的计算进行自动修正。

主要参数

(1)测量距离:20 cm ~ 450 cm;

(2)显示精度:1 cm

(3)测量精度:小于1%;

(4)电源:5 V直流

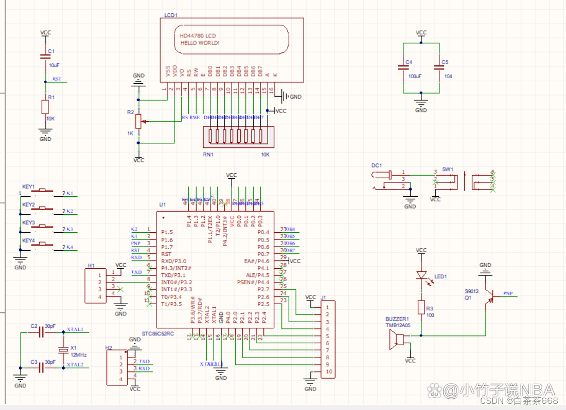
原理图:

编辑

Pcb

编辑

源程序:

/*********************************************************/

// 头文件

/*********************************************************/

include

include

/*********************************************************/

// 宏定义区

/*********************************************************/

#define uchar unsigned char

#define uint unsigned int

/*********************************************************/

// 管脚定义区

/*********************************************************/

sbit Lcd_E = P1^0; // LCD_E管脚

sbit Lcd_Rw = P1^1; // LCD_RW管脚

sbit Lcd_Rs = P1^2; // LCD_RS管脚

sbit Key_Astern = P1^3; // 倒车开关的管脚

sbit Key_Set = P1^4; // “设置”键的管脚

sbit Key_Down = P1^5; // “-”键的管脚

sbit Key_Up = P1^6; // “+”键的管脚

sbit Alarm = P1^7; // 声光报警管脚

sbit Trig_1 = P2^0; // 第1个探头TRIG管脚

sbit Echo_1 = P2^1; // 第1个探头ECHO管脚

sbit Trig_2 = P2^2; // 第2个探头TRIG管脚

sbit Echo_2 = P2^3; // 第2个探头ECHO管脚

sbit Trig_3 = P2^4; // 第3个探头TRIG管脚

sbit Echo_3 = P2^5; // 第3个探头ECHO管脚

sbit Trig_4 = P2^6; // 第4个探头TRIG管脚

sbit Echo_4 = P2^7; // 第4个探头ECHO管脚

sbit DHT_Data = P3^2; // DHT11传输总线管脚

/*********************************************************/

// 特殊功能寄存器定义区

/*********************************************************/

sfr ISP_DATA = 0xe2; // 定义数据寄存器

sfr ISP_ADDRH = 0xe3; // 定义地址寄存器高八位

sfr ISP_ADDRL = 0xe4; // 定义地址寄存器低八位

sfr ISP_CMD = 0xe5; // 定义命令寄存器

sfr ISP_TRIG = 0xe6; // 定义命令触发寄存器

sfr ISP_CONTR = 0xe7; // 定义命令寄存器

/*********************************************************/

// 全局标量定义区

/*********************************************************/

uint Alarm_Distance;

bit Is_Not_Show = 1;

bit Is_Long_Bright = 0;

/*********************************************************/

// 各种延时函数定义区

/*********************************************************/

void Delay30us() // 精确延时30us

{

unsigned char i;

nop ();

i = 12;

while (--i);

}

void Delay40us() // 精确延时40us

{

unsigned char i;

nop ();

i = 17;

while (--i);

}

void Delay80us() // 精确延时80us

{

unsigned char i;

nop ();

i = 37;

while (--i);

}

void Delay1ms() // 精确延时1ms

{

unsigned char i, j;

i = 2;

j = 239;

do

{

while (--j);

} while (--i);

}

void Delay5ms() // 精确延时5ms

{

unsigned char i, j;

i = 10;

j = 183;

do

{

while (--j);

} while (--i);

}

void Delay10ms() // 精确延时10ms

{

unsigned char i, j;

i = 20;

j = 113;

do

{

while (--j);

} while (--i);

}

void Delay15ms() // 精确延时15ms

{

unsigned char i, j;

i = 30;

j = 43;

do

{

while (--j);

} while (--i);

}

void Delay20ms() // 精确延时20ms

{

unsigned char i, j;

i = 39;

j = 230;

do

{

while (--j);

} while (--i);

}

void Delay70ms() // 精确延时70ms

{

unsigned char i, j;

i = 137;

j = 44;

do

{

while (--j);

} while (--i);

}

void Delay500ms() // 精确延时500ms

{

unsigned char i, j, k;

nop ();

i = 4;

j = 205;

k = 187;

do

{

do

{

while (--k);

} while (--j);

} while (--i);

}

void Delay_Ms(uint time) // 自定义延时函数_不精确

{

uint i, j;

for(i=0; i

{

for(j=0; j<112; j++);

}

}

/*********************************************************/

// 禁止EEPROM读、写、擦除操作

/*********************************************************/

void ISP_Disable()

{

ISP_CONTR = 0;

ISP_ADDRH = 0;

ISP_ADDRL = 0;

}

温馨提示:以上内容整理于网络,仅供参考,如果对您有帮助,留下您的阅读感言吧!
相关阅读
本类排行
相关标签
本类推荐

CPU | 内存 | 硬盘 | 显卡 | 显示器 | 主板 | 电源 | 键鼠 | 网站地图

Copyright © 2025-2035 诺佳网 版权所有 备案号:赣ICP备2025066733号
本站资料均来源互联网收集整理,作品版权归作者所有,如果侵犯了您的版权,请跟我们联系。

关注微信